Fig. 5
From: A high-throughput screen identifies that CDK7 activates glucose consumption in lung cancer cells

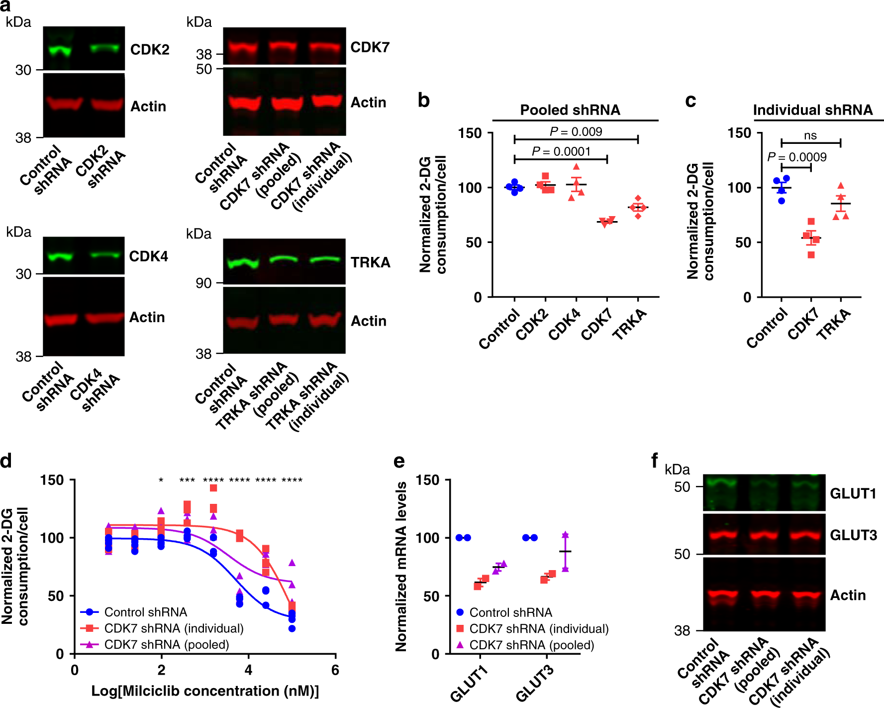
CDK7 promotes glucose consumption in H460 cells. a Immunoblots of lysate from H460 cells transfected with control shRNA or shRNA targeted against CDK2, CDK4, CDK7, and TRKA. n = 2. Glucose consumption in H460 cells transfected with control shRNA or b pooled or c individual shRNA separately targeted against CDK2, CDK4, CDK7, and TRKA. n = 4. P values determined by one-way ANOVA tests. d Glucose consumption dose response curves in H460 cells transfected with control shRNA or shRNA targeted against CDK7 and treated with Milciclib. n = 4. P values determined by a two-way ANOVA test. e mRNA levels from H460 cells transfected with control shRNA or pooled or individual shRNA targeted against CDK7. n = 2. f Immunoblots of lysate from H460 cells transfected with control shRNA or pooled or individual shRNA targeted against CDK7. n = 2. ns: not significant. *P < 0.05; ***P < 0.001; ****P < 0.0001. Data are plotted as mean ± SEM.