Fig. 5
From: DNA methylation in AgRP neurons regulates voluntary exercise behavior in mice

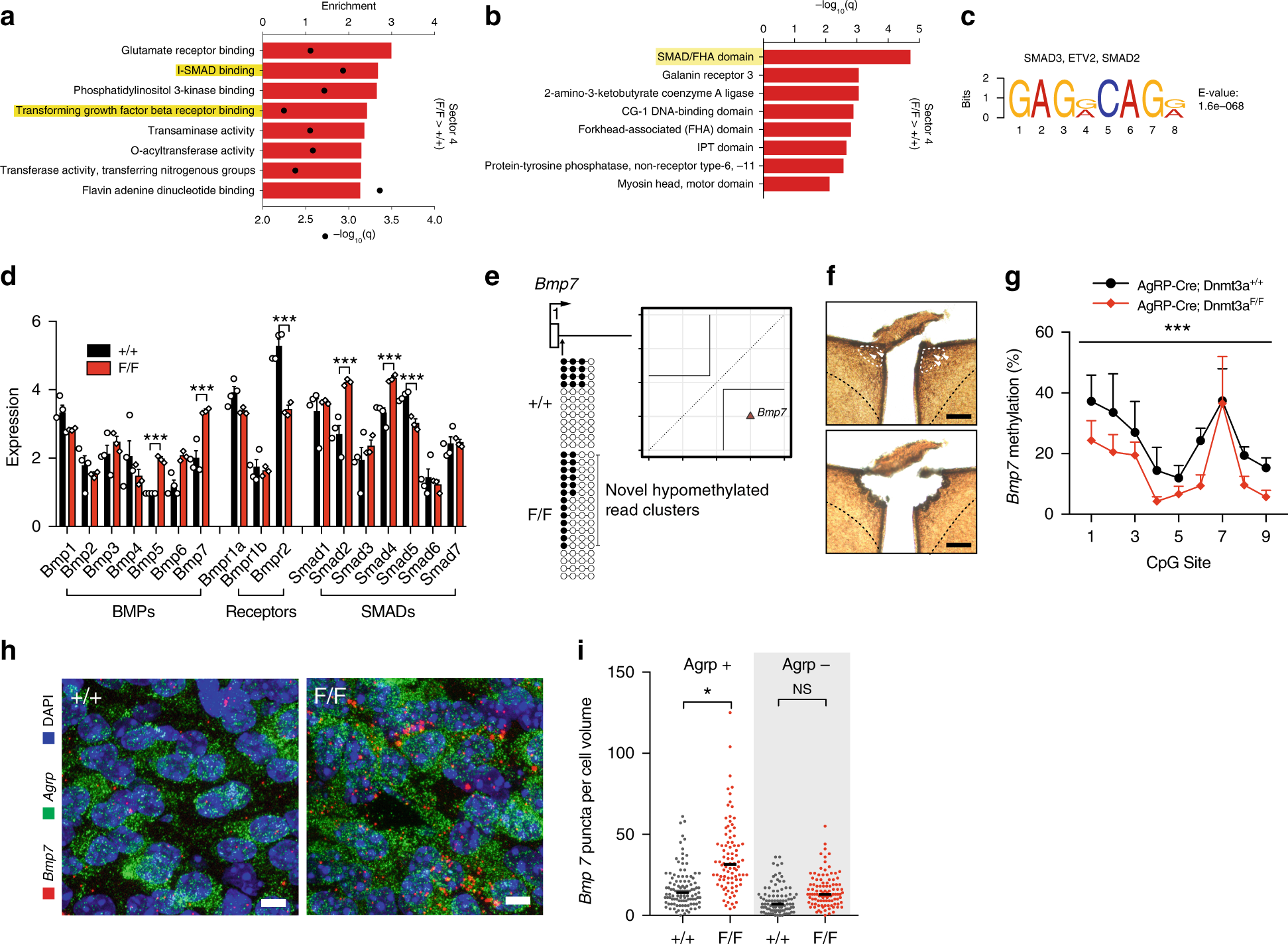
Reduced Bmp7 methylation and increased expression in AgRP neurons lacking Dnmt3a. a Bins in sector 4 were associated with GO terms related to TGF-β and SMAD signaling. b Genes associated with sector 4 bins were enriched for proteins containing SMAD/FHA domains. c MEME-ChIP analysis shows that a SMAD2 and SMAD3 transcription factor binding motif is enriched among hypermethylated DMRs, suggesting that establishment of hypermethylation in F/F mice is downstream of TGF-β signaling. d Increased expression of bone morphogenetic protein (Bmp) signalers Bmp5 and Bmp7, as well as downregulation of Bmpr1a and Bmpr2 receptor subunits and altered expression of Smad2, Smad4, and Smad5. Values represent mean ± SEM. e Gene diagram showing location of sector 2 bin in promoter region of Bmp7. Tanghulu plots of read-level CpG methylation data show clusters of hypomethylated reads unique to F/F neurons. Inset: plot showing location of Bmp7 promoter bin in sector 2. f Representative photomicrograph showing immunohistochemical localization and laser capture microdissection of AgRP neuron-enriched mediobasal ARH. Arrows indicate AgRP neurons (identified by SynTom immunostaining). White dashed lines indicate AgRP neuron-rich mediobasal ARH boundaries. Black dashed lines indicate ARH neuroanatomical boundaries. Scale bars indicate 100 μm. g Quantitative bisulfite pyrosequencing of the Bmp7 promoter region identified in j (CpG positions 1–4) plus 100 bp downstream (CpG positions 5–9). Linear mixed model analysis indicates significantly decreased Bmp7 methylation in the AgRP neuron-enriched mediobasal ARH (+/+ −F/F = −37.1% ± 4.49, df = 18.3, p = 0.0002). Linear mixed models were calculated using animal (n = 6–8) as a random factor. h Fluorescent in situ hybridization analysis of Agrp and Bmp7 co-expression. Scale bars = 10 μm. i Linear mixed model analysis of fluorescent in situ hybridization data shows increased Bmp7 expression in AgRP neurons (+/+ −F/F = −17.55 ± 6.68, df = 10.07, p = 0.025) but not in non-AgRP cells (+/+ −F/F = −6.38 ± 6.66, df = 9.89, p = 0.36). Linear mixed models were calculated using animal (n = 3) as a random factor with n = 90–111 cells per condition); *p < 0.05, ***p < 0.001. Source data for d and g are provided as a Source Data file.