Fig. 5
From: Neonatal Wnt-dependent Lgr5 positive stem cells are essential for uterine gland development

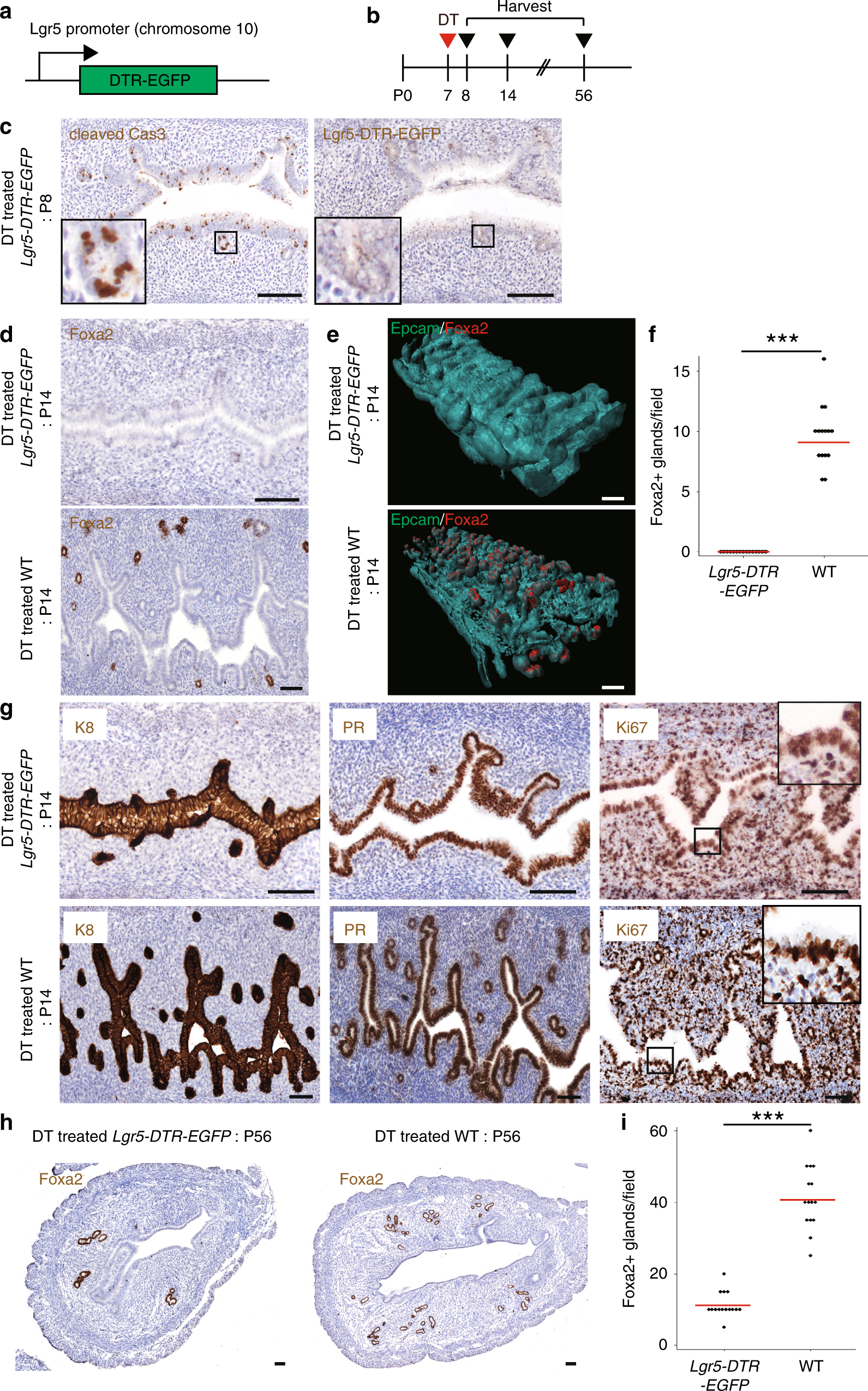
In vivo ablation of Lgr5+ cells in the developing uterus impairs gland formation. a The Lgr5-DTR-EGFP mouse model employed to ablate endogenous Lgr5+ cells. b Experimental strategy for ablating Lgr5+ cells in the developing uterus. c Immunostaining for cleaved caspase 3 and Lgr5-DTR-EGFP in DT-treated Lgr5-DTR-EGFP uterus at P8. d IHC for K8 and Foxa2 in DT-treated Lgr5-DTR-EGFP mouse and wild-type mouse (WT) at P14. e 3D images of P14 DT-treated Lgr5-DTR-EGFP and WT mouse, co-stained for Epcam and Foxa2. f Quantification of the number of Foxa2+ glands in DT-treated Lgr5-DTR-EGFP uterus and WT at P14. Three independent fields from each mouse were analyzed and the data from five independent mice are presented. Red bar represents median. Data were tested for significance using unpaired two-tailed t-test (P = 2E−09). g Immunostaining for K8, PR, and Ki67 in DT-treated Lgr5-DTR-EGFP and WT uterus at P14. h Immunostaining for Foxa2 in DT-treated Lgr5-DTR-EGFP and WT uterus at P56. i Quantification of the number of Foxa2+ glands in DT-treated Lgr5-DTR-EGFP and WT uterus at P56. Three independent fields from each mouse were analyzed and the data from five independent mice are presented. Red bar represents median. Data were tested for significance using unpaired two-tailed t-test (P = 2E−09). Scale bars, 100 μm. All images are representative of three independent mice per genotype. ***P < 0.001.