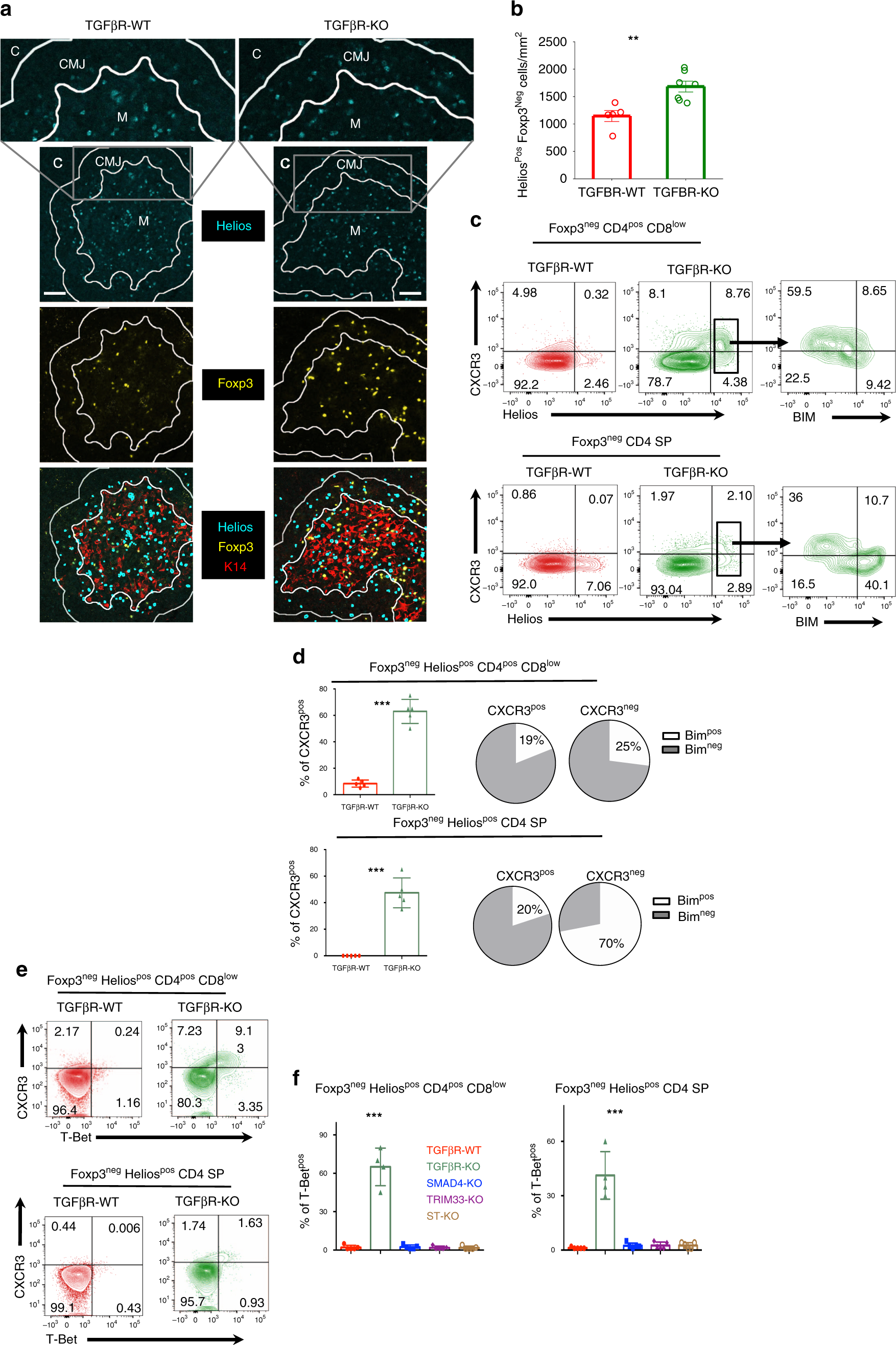
Fig. 3: Aberrant positioning of Heliospos thymocytes in the absence of TGF-β signaling.
From: Transforming Growth Factor-beta signaling in αβ thymocytes promotes negative selection

a Immunostaining on thymic sections from TGFβR-KO mice and their littermate controls (TGFβR-WT). The medulla (M) was stained with K14 (red). The cortex and the cortico-medullary junction are noted C and CMJ, respectively. The CMJ was defined using computational approaches. Foxp3pos cells are stained in yellow and Heliospos cells in blue. Scale bars, 50 µm (magnication 3x). b Graph shows the density of Foxp3neg Heliospos cells at the CMJ. c, d Flow cytometry analysis on Foxp3neg CD4pos CD8low thymocytes and Foxp3neg CD4 SP thymocytes from TGF-βR-KO mice and TGF-βR-WT mice based on gating strategy of Fig. 1. c Countor plots illustrate the expression of CXCR3 and Helios, whereas contour plots represent the expression of BIM and CXCR3 among either Foxp3neg Heliospos CD4pos CD8low thymocytes or Foxp3neg Heliospos CD4 SP thymocytes. d Histograms illustrate the percentage of CXCR3pos cells among either Foxp3neg Heliospos CD4pos CD8low thymocytes or Foxp3neg Heliospos CD4 SP thymocytes. Pie graphs demonstrate the expression of BIM relevant to CXCR3 expression. e, f Representative flow cytometry analysis of CXCR3 and T-Bet expression among either Foxp3neg Heliospos CD4pos CD8low thymocytes or Foxp3neg Heliospos CD4 SP thymocytes. Histograms illustrate the percentage of T-Betpos cells and CXCR3pos cells among Foxp3neg Heliospos CD4pos CD8low thymocytes and Foxp3neg Heliospos CD4 SP thymocytes in CD4-cre;smad4fl/fl (SMAD4-KO) mice, CD4-cre;trim33fl/fl (TRIM33-KO) mice, CD4-cre;smad4fl/fl; trim33fl/fl (ST-KO) mice. All the experiments were conducted in 7–10-day-old animals. Data are representative of 3 experiments, with 3–4 mice per group. **P < 0.01, ***P < 0.001 (two-tailed Student’s t test). Error bar, mean ± SEM. Source data are provided as a Source Data file.