Fig. 5: TGF-β prevents exacerbated maturation and thymic egress of Heliospos thymocytes.
From: Transforming Growth Factor-beta signaling in αβ thymocytes promotes negative selection

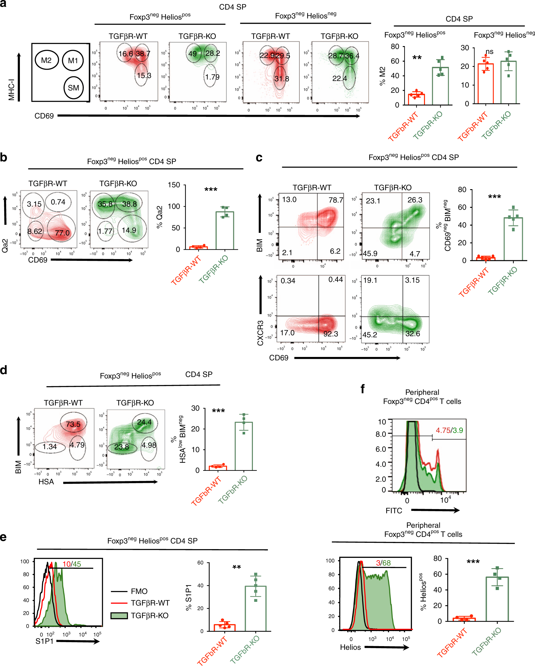
a–e Flow cytometry analysis based on gating strategy depicted in Fig. 1a, b. a Flow cytometry contour plots illustrating the SM-M1-M2 populations among Foxp3neg Heliospos CD4 SP thymocytes and Foxp3neg Heliosneg CD4 SP from TGF-βR-KO mice and TGF-βR-WT mice. Histograms demonstrate percentage of M2 cells. b Flow cytometry analysis of Qa-2 and CD69 expression at the surface of Foxp3neg Heliospos CD4 SP thymocytes from TGF-βR-KO mice and TGF-βR-WT mice. b Histogram illustrates percentage of Qa2pos cells. c Flow cytometry contour plots demonstrating the expression of BIM, CD69 and CXCR3 in Foxp3neg Heliospos CD4 SP thymocytes from TGF-βR-KO mice and TGF-βR-WT mice. Histogram illustrates the percentage of CD69neg BIMpos cells among Foxp3neg Heliospos CD4 SP thymocytes. d Flow cytometry analysis of HSA (CD24) and BIM expression on Foxp3neg Heliospos CD4 SP thymocytes from TGF-βR-KO mice and TGF-βR-WT mice; the histogram demonstrates the percentage of HSAlow BIMneg among the Foxp3neg Heliospos CD4 SP thymocytes. e Flow cytometry analysis for surface expression of S1P1 on Foxp3neg Heliospos CD4 SP thymocytes, histogram illustrates the S1P1 MFI in Foxp3neg Heliospos CD4 SP thymocytes. f CD4-Cre;Tgfbr2fl/fl mice were injected intra-thymically with FITC and their peripheral lymph nodes were analyzed 24 h later by flow cytometry. Histogram plot illustrates the proportion of FITCpos CD4pos T lymphocytes (top) and was used as gating strategy for the expression of Helios among Foxp3neg, CD4pos FITCpos T lymphocytes. The graph demonstrates percentage of Heliospos among CD4pos FITCpos T lymphocytes. All the experiments were conducted in 7–10-day-old animals. Data are representative of 2–3 experiments, with 3–5 mice per group. *P < 0.05, **P < 0.01, ***P < 0.001 (two-tailed Student’s t test). Error bar, mean ± SEM. Source data are provided as a Source Data file.