Fig. 7
From: LRIG1 is a pleiotropic androgen receptor-regulated feedback tumor suppressor in prostate cancer

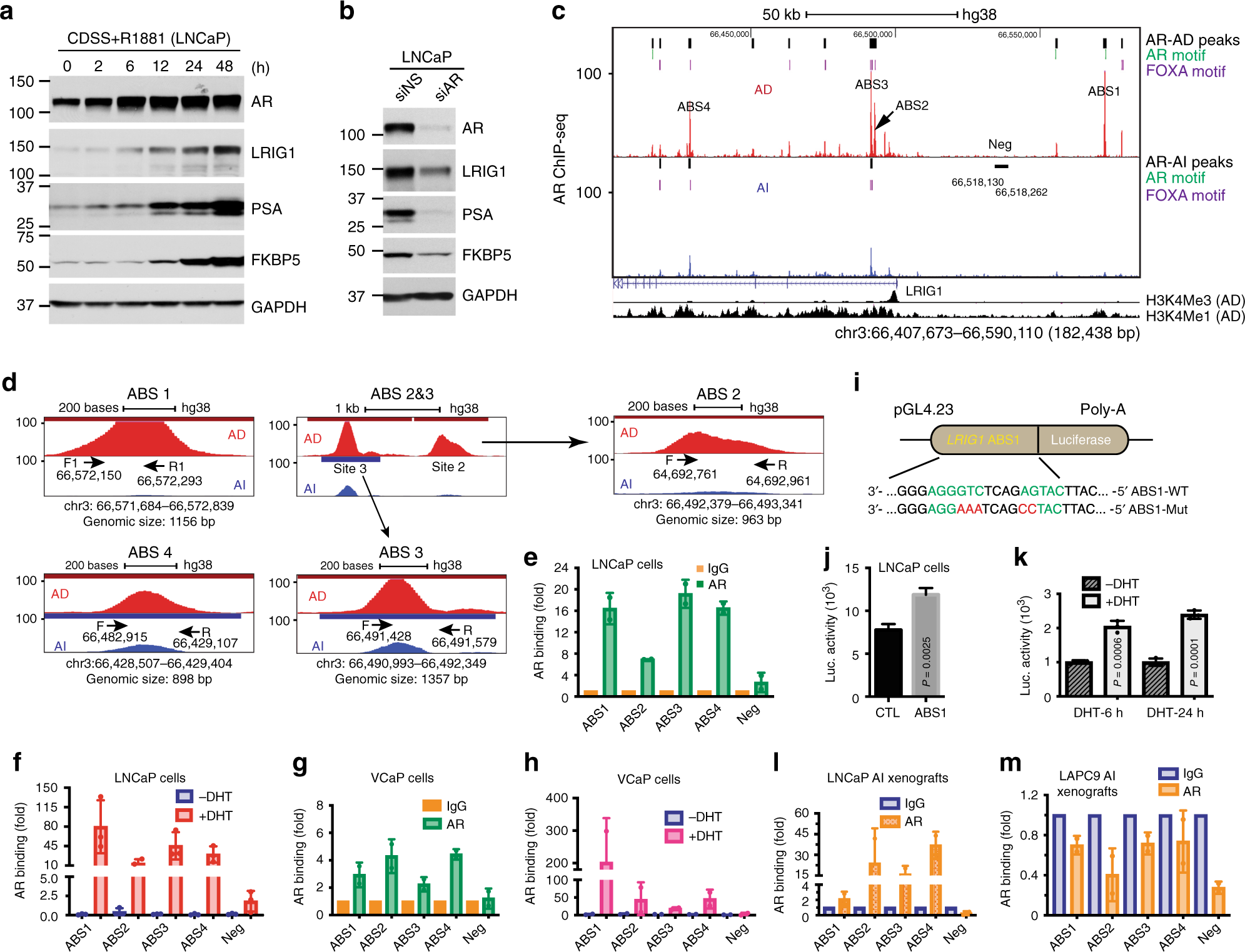
LRIG1 is directly regulated by AR in PCa cells. a R1881-induced AR is accompanied by increased LRIG1 and other AR targets. LNCaP cells cultured in CDSS (48 h) were treated with R1881 (0.1 nM) for the intervals indicated. b AR knockdown reduces LRIG1 and AR targets. LNCaP cells were treated by AR-targeting siRNAs (10 nM; 48 h), and whole cell lysate used in WB. c AR binds to multiple ABS in LRIG1 genomic locus. Shown on top are 4 major potential ABS in AD LNCaP cells identified by AR ChIP-seq (Neg: genomic region used as negative control in ChIP-qPCR). Shown on right are AR peaks (AD, top; AI, bottom) and canonical AR and FOXA motifs. Shown below are H3K4me3 and H3K4me1 peaks in LNCaP AD cells. d Zoom-in presentation of potential AR binding sites (ABS1-4; sizes indicated below) in the LRIG1 genomic region. For each ABS, the primers (F, forward primer; R, reverse primer) used for ChIP-qPCR were indicated with arrows. e, f ChIP-qPCR analysis of AR binding to ABS1 – 4 in regular (e) or DHT-stimulated (f) LNCaP cells. AR binding to ‘Neg’ region was used as control and ChIP results were normalized to IgG. Bars represent the mean ± S.D (n = 3). g, h ChIP-qPCR analysis of AR binding to LRIG1 genomic region in VCaP cells. Shown are ChIP-qPCR results of AR binding to ABS1-4 in regular VCaP (g; normalized to IgG) or VCaP cells stimulated with DHT (10 nM, 2 h; normalized to -DHT) (h). Bars represent the mean ± S.D (n = 3). i Schematic of LRIG1-ABS1 pREPORT luciferase constructs. A wild-type (WT) or mutated (Mut) LRIG1-ABS1 fragment (~100 bp) that harbors an ARE (AR-Responsive Element) was used to drive luciferase expression. j, k Luciferase assays of ABS1 in LNCaP cells (j) and responsiveness of ABS1-luc to DHT (k) (mean ± S.D; n = 3). P-values (Student’s t-test) are indicated. l, m ChIP-qPCR analysis of AR binding to LRIG1 ABS1-4 in LNCaP (l) and LAPC9 (m) AI xenografts. All results were normalized to IgG (mean ± S.D; n = 3). *Source data for Fig. 7 (representative gel images) are provided as a Source Data file.