Fig. 8
From: LRIG1 is a pleiotropic androgen receptor-regulated feedback tumor suppressor in prostate cancer

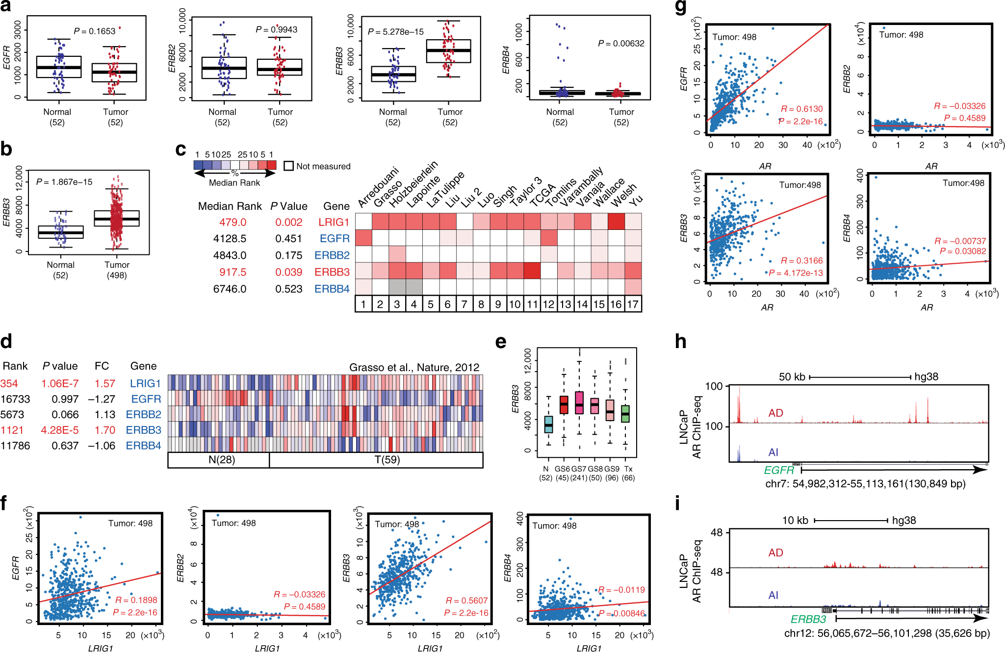
Interrelationship between LRIG1, ERBBs and AR in PCa. a Increased ERBB3 and low expression of ERBB4 mRNA levels in PCa. Shown are box plots of the mRNA levels (normalized RSEM) of 4 ERBBs in 52 matched normal vs. tumors in TCGA PRAD dataset. P-values are indicated (two-tailed unpaired Student’s t-test). b Increased ERBB3 mRNA in 498 prostate tumors compared with 52 normal tissues in TCGA PRAD dataset. P-value was calculated using two-tailed unpaired Student’s t-test. c, d Co-upregulation of LRIG1 and ERBB3 mRNA levels in 17 Oncomine PCa datasets (c) and Grasso dataset (d). e The ERBB3 mRNA expression pattern resembles that of LRIG1 in TCGA PRAD dataset (see Supplementary Fig. 13a). Note that ERBB3 mRNA levels are significantly higher in GS6 tumors than in normal (N) tissues (P < 0.0001; Student’s t-test) but then decreased with increasing Gleason grade (P < 0.001; Jonckheere-Terpstra test). f Only ERBB3 mRNA levels correlate with LRIG1 mRNA levels in TCGA PRAD dataset, as determined by linear regression analysis (R and P values indicated). g Positive correlations between AR and EGFR, and, less significantly, between AR and ERBB3 mRNA levels. mRNA levels of AR and 4 ERBB genes were downloaded from TCGA 498 prostate tumors and used to construct Pearson correlation linear regression plots (R and P values indicated). h Potential AR binding to EGFR gene. Shown is the AR ChIP-seq binding profile in LNCaP AD (top; GSM699631) vs. AI (bottom; GSM699630) cells. Note that EGFR gene has a very long intron 1 (>100 kb) between the first and second exons and therefore, only AR-binding profile in the first exon was shown. Several prominent AR binding peaks are observed in the first exon of the EGFR gene in AD cells that are all lost in AI cells. i Potential AR binding to ERBB3 gene. AR binding peaks were extracted from the same AR ChIP-seq data in AD (top) and AI (bottom) LNCaP cells shown above. Also see Supplementary Fig. 15f. For box plots in a, b, and e, the centerlines represent the medians, box edges 25th and 75th percentiles, and whiskers the maximum and minimum values.