Fig. 9
From: LRIG1 is a pleiotropic androgen receptor-regulated feedback tumor suppressor in prostate cancer

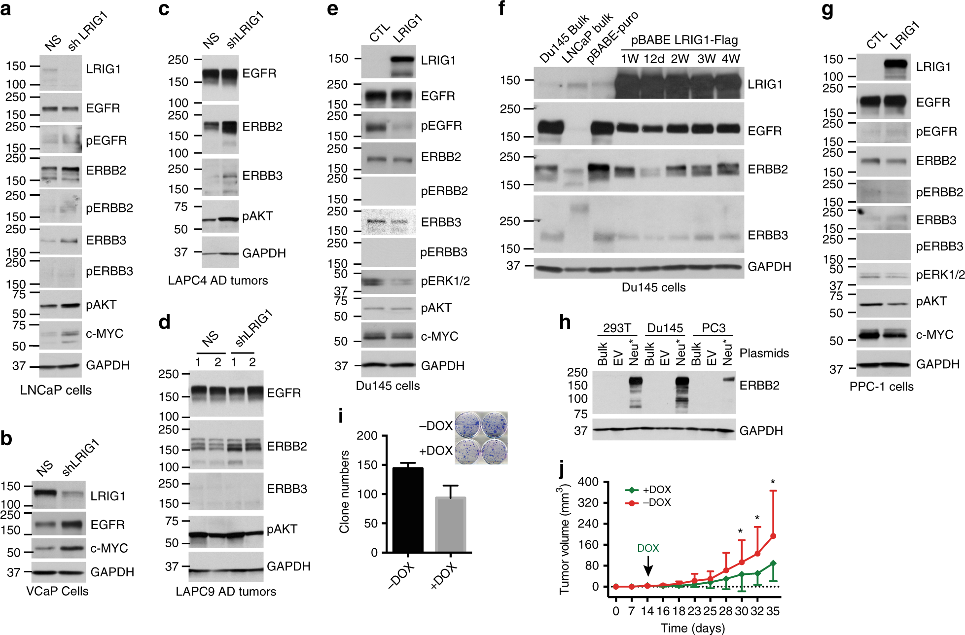
LRIG1 inhibits ERBBs in PCa cells and Neu-promoted PCa growth. a–d Knocking down endogenous LRIG1 in AR+ PCa cells upregulates (p)ERBB members in a cell type-dependent manner. Shown are WB of the molecules indicated (80 μg WCL/lane). For a-b, cells were infected with shLRIG1 (or NS control) lentiviral vectors (MOI 10) for 72 h. For c, d 1 pair of endpoint LAPC4 tumors (c; see Fig. 3b) and 2 pairs of endpoint LAPC9 AD tumors (d; see Fig. 3c) were used in WB analysis of the molecules indicated. e–g Overexpressing LRIG1 in AR- Du145 (e, f) and PPC-1 (g) cells downregulates (p)ERBB members. Shown are WB of the molecules indicated (80 μg protein/lane). For e and g, cultured cells were infected with LRIG1 (or CTL) lentiviral vectors (MOI 10) for 72 h. For f, samples in Supplementary Fig. 8c were used in WB analysis of the molecules indicated. h–j LRIG1 inhibits Neu*-driven PCa growth. h WB showing Neu* expression in 293T, Du145 and PC3 cells (20 μg whole cell lysate/lane) that stably expressed Neu* and inducible LRIG1 (upon puromycin selection) using an anti-human ERBB2 antibody (note that PC3 and Du145 cells expressed relatively low levels of endogenous ERBB2 (see Supplementary Fig. 6b) and the film was exposed for a short period of time to highlight the overexpressed Neu*). EV, empty vector. i LRIG1 expression inhibits clonogenicity of PC3-Neu* cells. PC3 cells were infected with pLVX-Neu* lentivirus (Supplementary Fig. 5e; MOI 10) together with the lentiviral vector encoding DOX-inducible LRIG1 (Supplementary Fig. 5d). Cells were plated (200 cells/well) in quadruplicate in the absence or presence of DOX (100 ng/ml) and clones were enumerated 2 weeks later. Presented are the clone numbers in the two groups (mean ± S.D; n = 3 independent experiments). Shown in the inset is a representative micrograph. j DOX-induced LRIG1 expression inhibited Neu*-driven PC3 tumor growth. PC3 Neu*/LRIG1-puro cells were subcutaneously implanted in male NOD/SCID mice (15 K cells/injection; n = 15 mice/group). Tumor volume was measured starting from 2 weeks post implantation. *P < 0.05 (Student’s t-test). *Source data for Fig. 9 (representative gel images) are provided as a Source Data file.