Fig. 5: TRPV1 is required for dry eye-induced cold allodynia.
From: TRPV1 activity and substance P release are required for corneal cold nociception

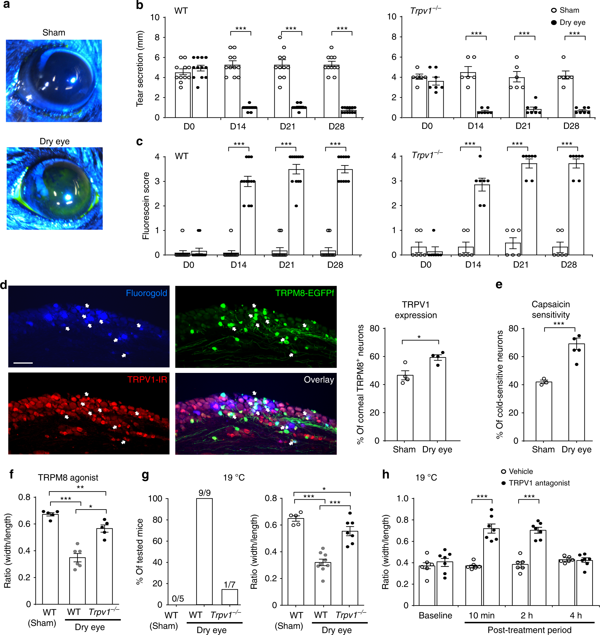
a Representative images showing dry eye-associated corneal abrasion as revealed under a cobalt blue light after fluorescein staining. b, c Trpv1−/− mice (n = 7) display normal basal tear secretion (D0) and similar extents of reduced tear secretion and intensified corneal epithelial erosions as control WT mice (n = 12) after surgical removal of exorbital lacrimal glands. Sham-operated WT (n = 11) or Trpv1−/− mice (n = 6) do not show reduced tear secretion or corneal abrasion. d Representative images and group analysis show that the expression of TRPV1 was significantly increased among corneal TRPM8-EGFPf neurons (retrogradely labeled by fluorogold) in dry eye Trpm8EGFPf/+ mice (n = 4), compared with sham-operated mice (n = 4). White arrows indicate fluorogold+/TRPM8+/TRPV1+ neurons. e The proportion of cold-sensitive neurons that display capsaicin sensitivity was significantly greater in the dry eye group (n = 5), compared with the sham group (n = 3). f TRPM8-agonist cryosim-3 (0.025 nmol in 1 μL) elicited ocular nociception in dry eye WT mice (n = 6), but not in sham-operated WT mice (n = 5). Trpv1−/− mice (n = 5) displayed significantly attenuated ocular nociception induced by cryosim-3 under dry eye conditions. g Innocuous cold (19 °C) elicited ocular nociception-associated eye closing in dry eye WT mice (n = 9), but not in sham-operated WT mice (n = 5). The eye closing response was significantly reduced in dry eye Trpv1−/− mice (n = 7). h The effects of the TRPV1 antagonist AMG9810 (0.2 nmol in 2 μL) on ocular cold allodynia of dry eye WT mice (n = 7) at different post-treatment time points, compared with vehicle-treated control mice (n = 6). All the experiments in d–h were done four weeks after dry eye surgery. Data are expressed as mean ± s.e.m. Statistical analysis by one-way ANOVA and two tailed Student’s t-test. *P < 0.05; **P < 0.01; ***P < 0.001. All images shown are representative of three independent experiments using tissues from at least three different mice. Scale bar: 100 μm. Source data are provided as a Source Data file.