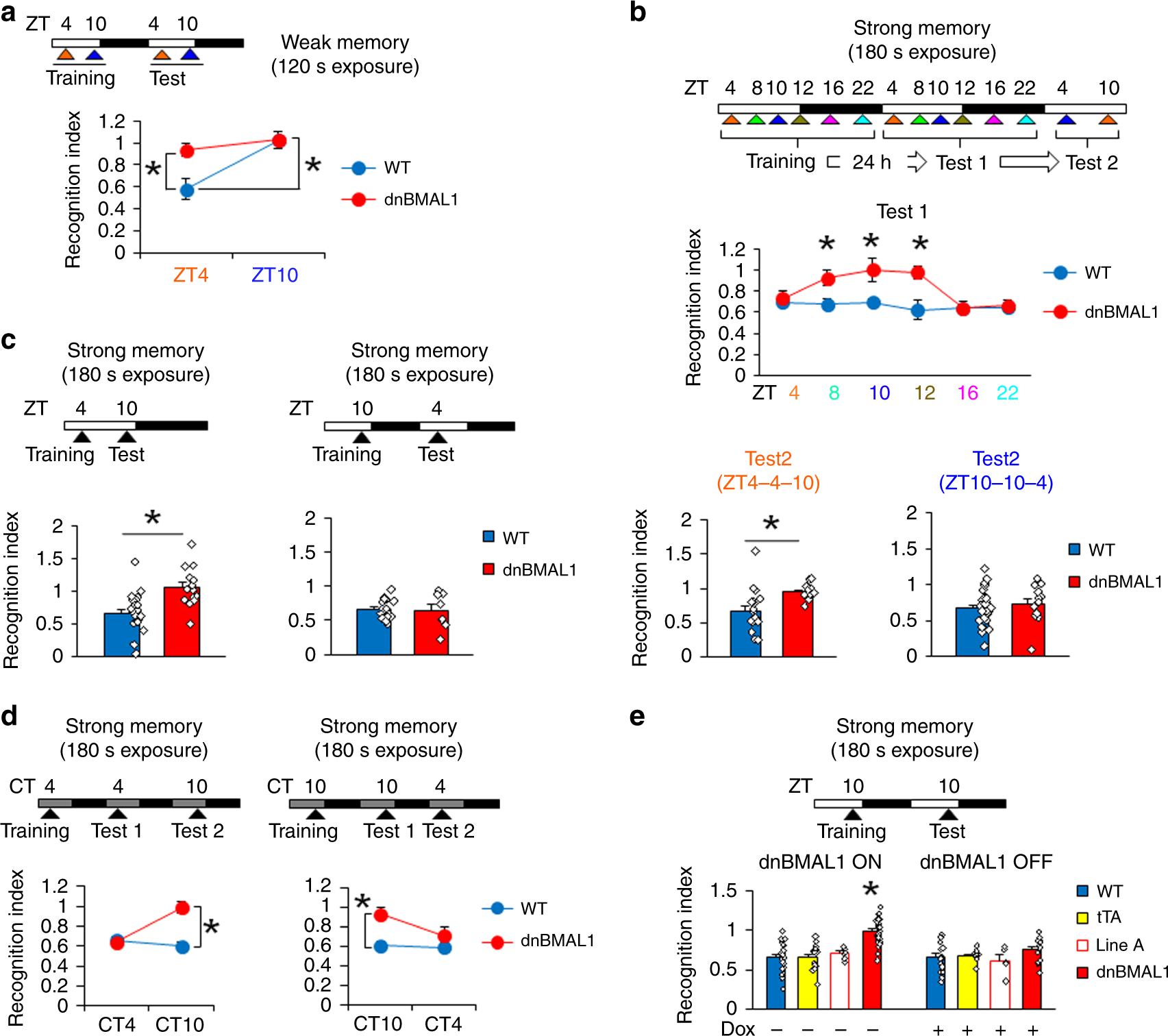
Fig. 3: Impaired retrieval of social recognition memory in dnBMAL1 mice from ZT8 to ZT12 following strong training.
From: Hippocampal clock regulates memory retrieval via Dopamine and PKA-induced GluA1 phosphorylation

Experimental designs are illustrated at the top of each panel. a Impaired memory both at ZT4 and ZT10 in dnBMAL1 mice but only at ZT10 in WT mice, following weak training at ZT4 or ZT10, respectively. b Separate groups are trained at ZT4, ZT8, ZT10, ZT12, ZT16, or ZT22 and tested 24 h later. (Upper) Retrieval at Test 1. Impaired retrieval in dnBMAL1 mice at ZT8–12. (Lower) Mice that are initially tested at ZT4 or are re-tested at ZT10 or ZT4, respectively. Impaired retrieval in dnBMAL1 mice re-tested at ZT10. *p < 0.05, compared to WT mice at each time point. c Retrieval impairment at ZT10 but not at ZT4 in dnBMAL1 mice trained at ZT4 or ZT10 and then tested at ZT10 or ZT4, respectively. d Under DD, impaired retrieval in dnBMAL1 mice at CT10. e Retrieval impairment depends on dnBMAL1 expression (not observed in dnBMAL1 OFF and single transgenic mice). dnBMAL1 ON mice display significantly worse recognition indexes compared to the control groups. *p < 0.05, compared to the other control groups. All values are mean ± SEM. Individual data points are displayed as dots. *p < 0.05 as determined by two-way (a, b, d, e) or one-way (c) ANOVA with post hoc test. The results of the statistical analyses are presented in Supplementary Table 2. Source data are provided as a source data file.