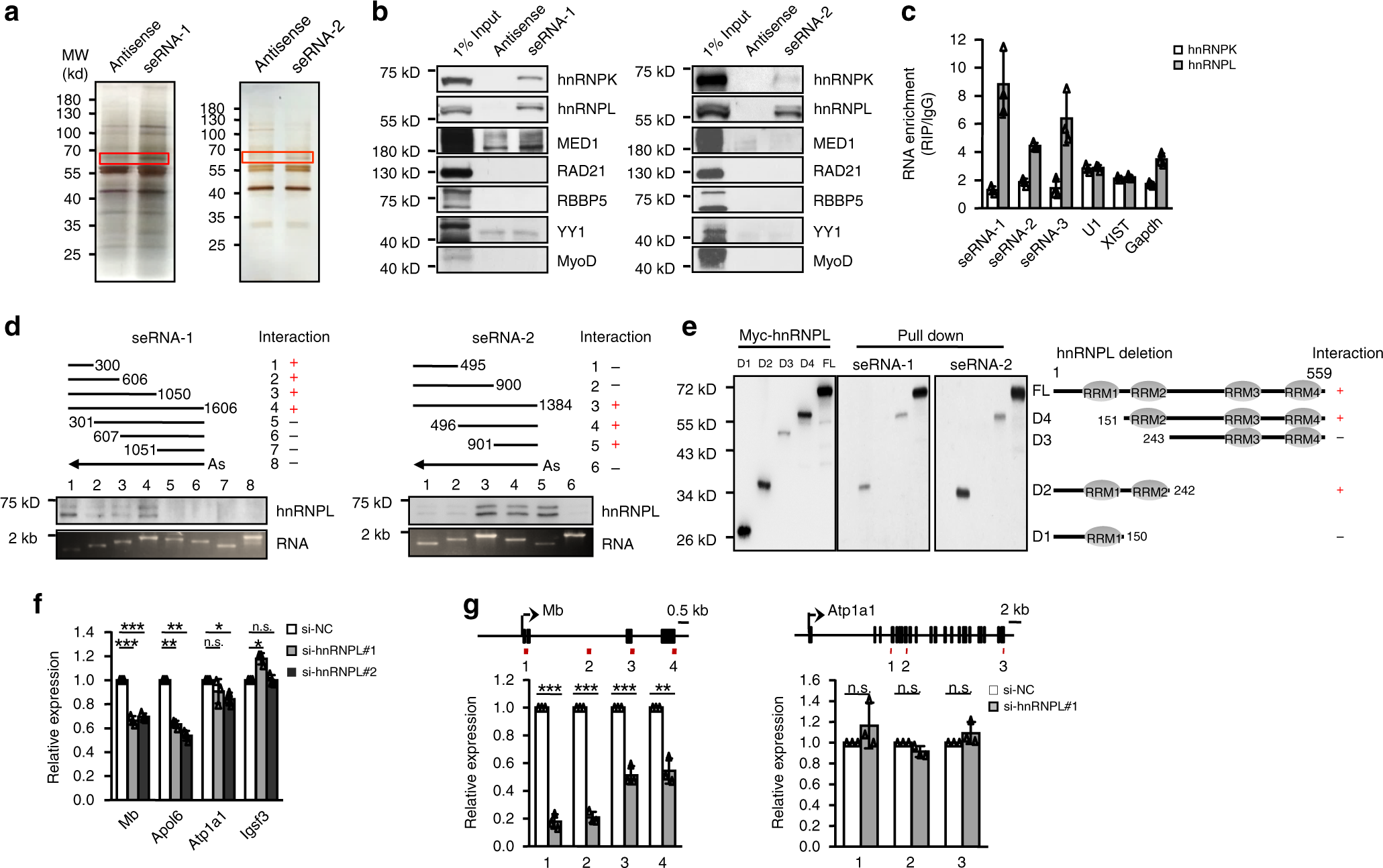
Fig. 4: seRNA-1 and seRNA-2 interact with hnRNPL.

a RNA pull-down assay was performed using biotinylated seRNA or antisense control RNAs in nuclear lysates of MT cells and the purified proteins were run on SDS-PAGE. The highlighted bands were extracted and subjected to mass spectrometry (MS) analysis. b Western blot (WB) analysis confirmed the specific association of seRNA-1 or -2 with hnRNPK and hnRNPL. No association with MED1, RAD21, RBBP5, YY1, and MyoD proteins was detected. c RNA immunoprecipitation (RIP) was performed with antibodies against hnRNPK or hnRNPL in non-crosslinked differentiating cells and followed by qRT-PCR analysis of retrieved RNAs. Enrichment was determined as RNAs associated to hnRNPK or hnRNPL IP relative to IgG control. d The indicated deletion fragments of seRNA-1 or -2 were in vitro generated and used for RNA pull-down assay to map the interacting region with hnRNPL. e The indicated Myc-tagged hnRNPL variants (D1, D2, D3, and D4) were transfected into 293 T cells and the whole cell lysates were used for RNA pull-down assay with biotinylated seRNA to map the hnRNPL domain interacting with seRNA-1 or -2. Left: Western blot showing the overexpression of the above variants. D2 and D4 interacted with seRNA-1 or seRNA-2; Right: schematic of structures of the above variants. RRM, RNA recognition motif. f C2C12 cells were transfected with siRNAs targeting hnRNPL or scrambled negative control (si-NC). At 24 h post transfection, the cells were switched to DM for 48 h. The expression of seRNA target genes was measured by qRT-PCR. g Nuclear run-on assay was performed to measure nascent transcription of Mb or Atp1a1 in the above cells transfected with si-hnRNPL#1. Data represent the average of three independent experiments ± s.d. Statistical analysis was done by two-tailed unpaired Student’s t-test (f, g), n.s., not significant, *P < 0.05, **P < 0.01 and ***P < 0.001. Source data are provided as a Source Data file.