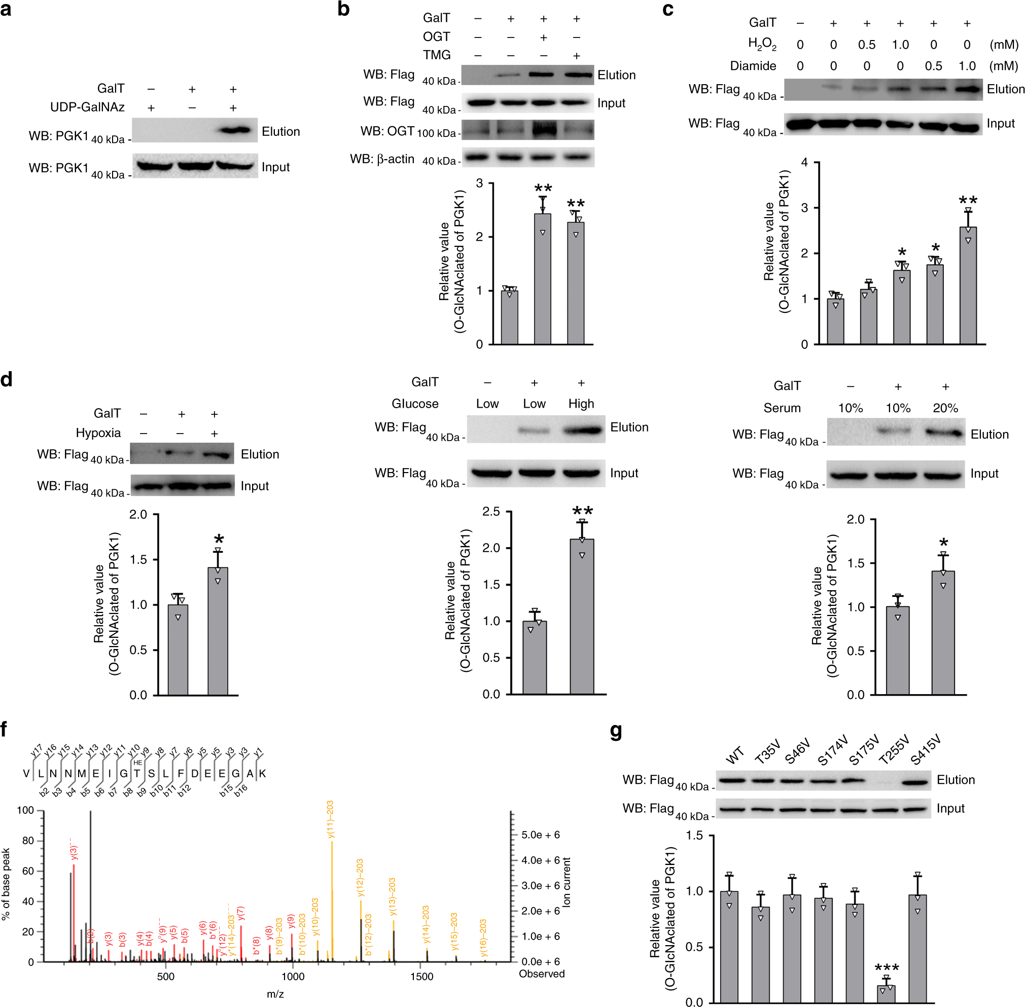
Fig. 2: PGK1 is O-GlcNAcylated at T255.
From: O-GlcNAcylation of PGK1 coordinates glycolysis and TCA cycle to promote tumor growth

a Analysis of PGK1 O-GlcNAcylation in cells using a chemoenzymatic labeling method. O-GlcNAcylated proteins in HEK293T cell lysates were firstly labeled with an azido-N-acetylgalactosamine (GalNAz) sugar. Labeled proteins were then conjugated with biotin via Cu(I)-mediated [3 + 2] azide-alkyne cycloaddition (CuACC) chemistry and further captured with streptavidin-agarose beads. After stringent washing, the eluate was immunoblotted using an antibody against PGK1. b Analysis of PGK1 O-GlcNAcylation upon OGT overexpression or treatment with TMG. c Analysis of PGK1 O-GlcNAcylation upon cellular treatment with H2O2 or diamide. d Analysis of PGK1 O-GlcNAcylation in cell culture under hypoxia. e Analysis of PGK1 O-GlcNAcylation in cell culture under different glucose or serum concentrations. f Mapping the site of O-GlcNAcylation on PGK1 using mass spectrometry. g Probing the major site of glycosylation on PGK1 using various site-directed mutants. Error bars denote the means ± standard deviations (SD). Statistical analyses were performed by one-way analysis of variance (ANOVA) followed by Tukey’s post hoc test (*P < 0.05, **P < 0.01, ***P < 0.001). Source data are provided as a Source Date file.