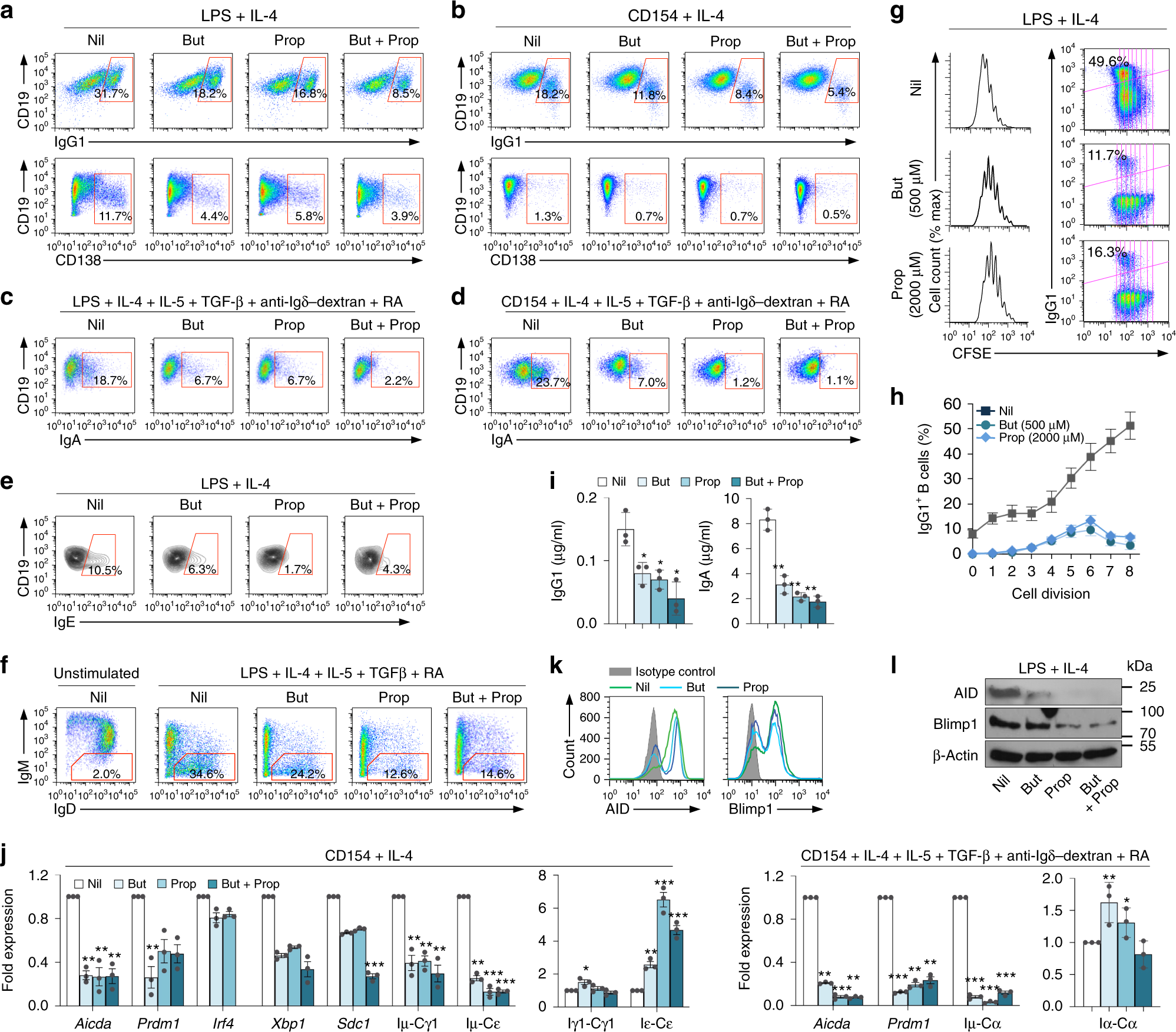
Fig. 5: SCFAs inhibit Aicda and Prdm1 expression, and reduce CSR and plasma cell differentiation in mouse B cells.

a–f Mouse B cells were stimulated in the presence of Nil, butyrate (500 μM, But), propionate (2000 μM, Prop), or butyrate (500 μM) plus propionate (2000 μM). Proportions of surface CD19+ IgG1+ B cells and CD138+ plasmablasts/plasma cells (a, b), surface CD19+ IgA+ B cells (c, d), intracellular CD19+ IgE+ B cells (e), and surface CD19+ IgM– IgD+ B cells (f) as analyzed by flow cytometry 96 h after stimulation. g, h CD19+ B cells were labeled with CFSE and stimulated for 96 h with LPS plus IL-4 in the presence of nil, butyrate (500 μM), or propionate (2000 μM). CFSE intensity and surface IgG1 expression as analyzed by flow cytometry. Progressive left shift of fluorescence intensity indicates CD19+ B-cell division. Data are representative of three independent experiments yielding comparable results (g). Proportion of surface IgG1+ B cells at each cell division. Data are mean and SE from three independent experiments (h). i Titers of IgG1 and IgA in culture fluids as analyzed by ELISA. Data are from three independent experiments (mean and SE). j Aicda, Prdm1, Irf4, Xbp1, Sdc1, post-recombination Iμ-Cγ1, Iμ-Cε, and Iμ-Cα transcripts as well as germline Iγ1-Cγ1, Iε-Cε, and Iα-Cα transcripts in B cells stimulated with LPS plus IL-4, or CD154 plus IL-4, IL-5, TGF-β, anti-δ mAb-dextran in the presence of butyrate, propionate, or butyrate plus propionate for 60 h, as analyzed by qRT-PCR and normalized to Gapdh transcripts. Data are ratios to stimulated B cells cultured with nil (set as 1; means ± SEM of three independent experiments). k, l B cells were stimulated with LPS plus IL-4 in the presence of nil, butyrate, propionate, or butyrate plus propionate for 72 h. The B-cell expression of AID and Blimp1 as determined by intracellular staining and flow cytometry (k). AID, Blimp1, and β-Actin proteins, as detected by immunoblotting (l). Data are one representative of three independent experiments yielding comparable results. *p < 0.05, **p < 0.01, ***p < 0.001 (unpaired t test). The source data are provided in Source Data file.