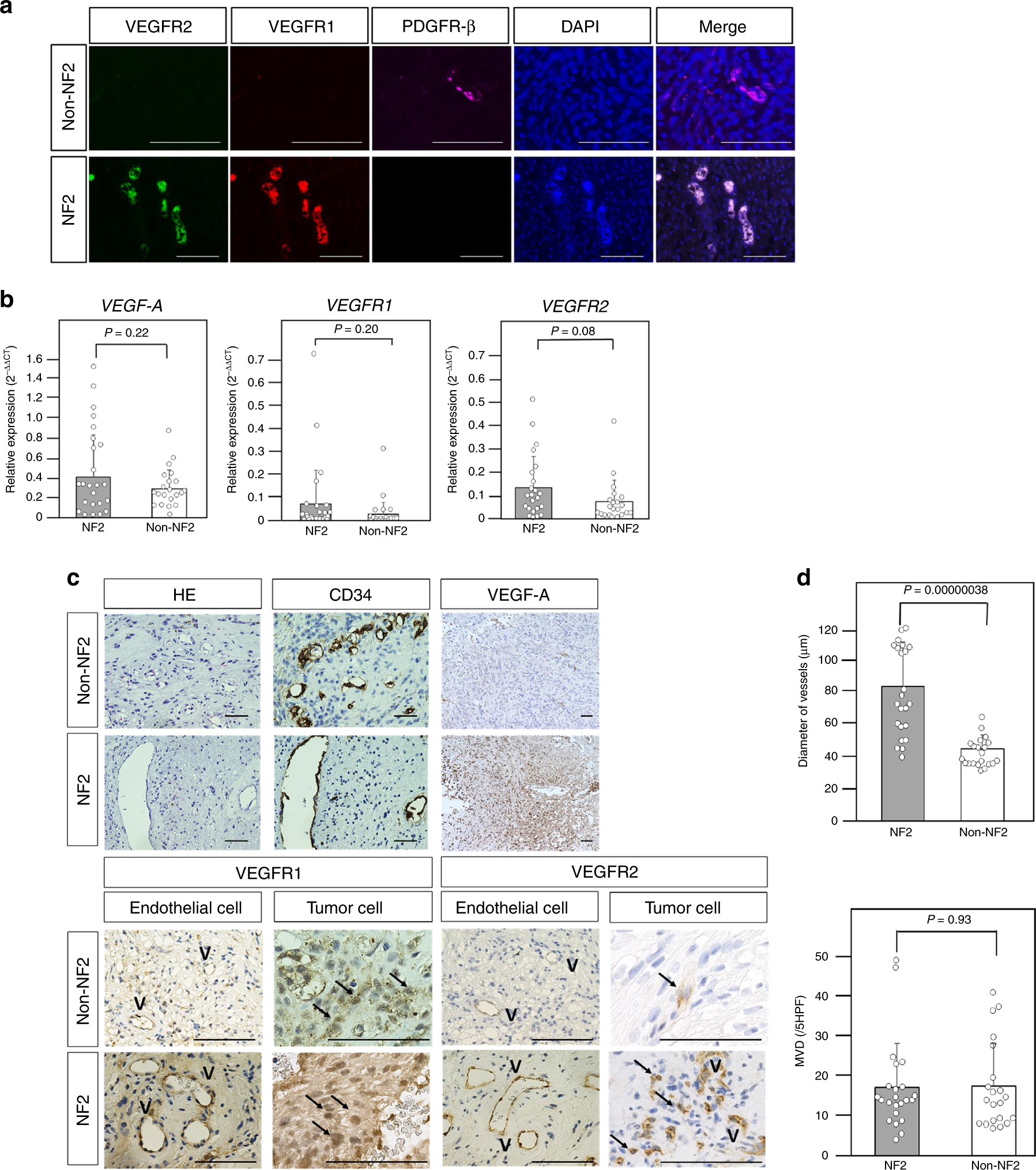
Fig. 3: Schwannomas in neurofibromatosis type 2 (NF2) and non-NF2 patients.
From: A VEGF receptor vaccine demonstrates preliminary efficacy in neurofibromatosis type 2

a Immunofluorescence analysis of vascular endothelial growth factor receptor (VEGFR) 1, VEGFR2, and platelet-derived growth factor receptor-beta (PDGFR-β) expression in tumor vessels in NF2 and non-NF2. Vessels in schwannomas of non-NF2 exhibited negative VEGFR expression with pericytes expressing PDGFR-β. In contrast, vessels in schwannomas of NF2 exhibited strong VEGFR expression without PDGFR-β-positive pericytes. The original magnification was × 400, and the magnification bars = 100 μm. b Quantitative real-time PCR analysis of vascular endothelial growth factor (VEGF) A, VEGFR1, and VEGFR2. The relative gene expression of VEGF-A and VEGFRs tended to be higher in NF2 than in non-NF2. P-values were determined by Student’s t test. The mean (bar) ± SD (error bars) is shown (NF2, n = 23; Non-NF2, n = 21). c Hematoxylin and eosin (H&E) staining, and immunohistochemical analysis. The V symbols indicate vascular structure, and the black arrows indicate tumor cells with positive VEGFR1 and VEGFR2 expression. Larger vessels were observed in NF2 than in non-NF2. VEGF-A expression was stronger in NF2. VEGFR1 and VEGFR2 were expressed on endothelial cells and tumor cells in schwannomas in both NF2 and non-NF2. In the panels showing H&E, CD34, VEGFR1, and VEGFR2, the original magnification was ×400 and the magnification bars = 100 μm. In the panels showing VEGF-A, the original magnification was ×200 and the magnification bars = 100 μm. d Comparisons of vessel diameter and microvessel density in NF2 and non-NF2. There was no significant difference in microvessel density between schwannomas in non-NF2 and NF2. However, vessel diameter was significantly larger in NF2 than in non-NF2. P-values were determined by Student’s t test. The mean (bar) ± SD (error bars) is shown (NF2, n = 23; Non-NF2, n = 21). VEGFR vascular endothelial growth factor receptor, PDGFR-β platelet-derived growth factor receptor-beta, DAPI, 4′,6-diamidino-2-phenylindole, NF2 neurofibromatosis type 2, VEGF vascular endothelial growth factor, H&E hematoxylin and eosin, MVD microvessel density, HPF high-power field.