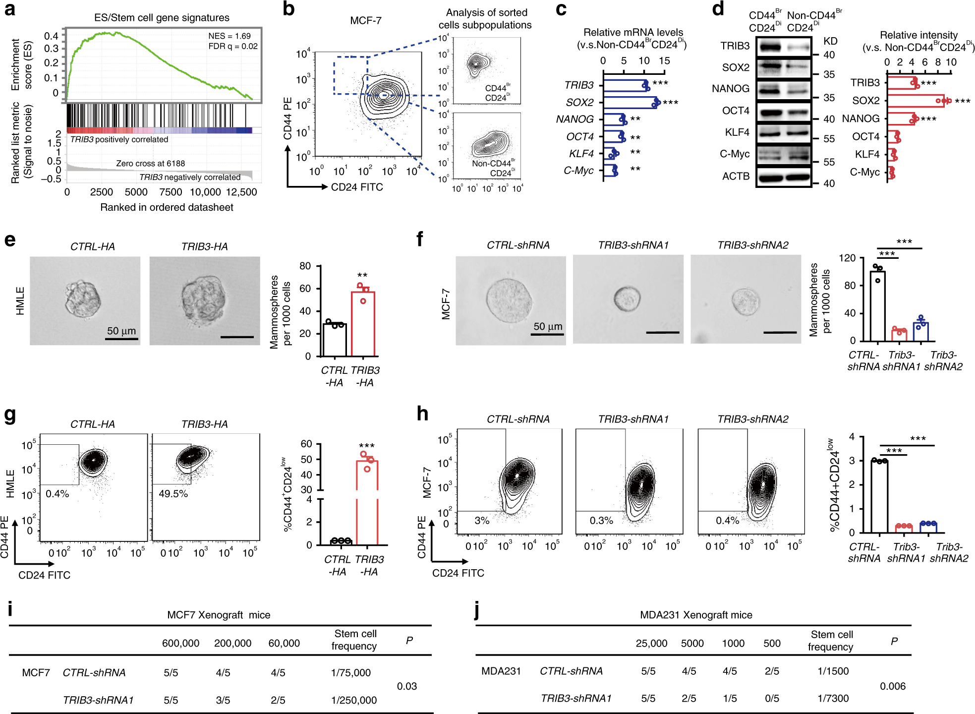
Fig. 2: Silencing TRIB3 inhibits the spheroid formation and tumor engraftment.

a GSEA demonstrating the enrichment of gene sets related to ES stem cell gene signatures in the ranked gene list of the top 10th percentile (n = 121) vs. the bottom 10th percentile (n = 121) of breast cancer patients expressing TRIB3 from the TCGA database (n = 1215). NES, normalized enrichment score. FDR, false discovery rate. b Flow cytometric analyses of representative unsorted MCF7 cells (left), isolated CD44BrCD24Di MCF7 cells (upper right), and isolated non-CD44BrCD24Di MCF7 cells (lower right). Contour plots (10% probability) depict the fluorescence of BCCs stained with fluorochrome-conjugated mAbs specific for human CD44 (y axis) or human CD24 (x axis). c, d Gene expression (c) by real-time PCR or immunoblots (d) of protein lysates of CD44BrCD24Di and non-CD44BrCD24Di MCF7 cells. The height of each column in the histogram indicates the fold increase in each gene or protein, as indicated on the left, of sorted CD44BrCD24Di MCF7 cells relative to that of sorted non-CD44BrCD24Di MCF7 cells. e, f Tumor spheroid formation of HMLE cells (e) transfected with control vector or TRIB3-expressing vector (as indicated at the top) or MCF7 cells (f) transfected with either CTRL-shRNA or TRIB3-shRNA. All data are shown as the number of mammospheres per 1000 cells. g, h Flow cytometric assays detecting the percentage of CD44BrCD24Di in HMLE cells transfected with a control vector or a TRIB3-expressing vector (g), or MCF7 cells transfected with either CTRL-shRNA or TRIB3-shRNA (h). i, j Tumor incidence in animals implanted with MCF7 cells (i) or MDA-MB-231 cells (j) transfected with either CTRL-shRNA or TRIB3-shRNA. Data are shown as the mean ± SEM; P > 0.05 was considered not significant (NS); *P < 0.05, **P < 0.01, and ***P < 0.001, compared with the vector or CTRL-shRNA group. Source data are provided as a Source Data file.