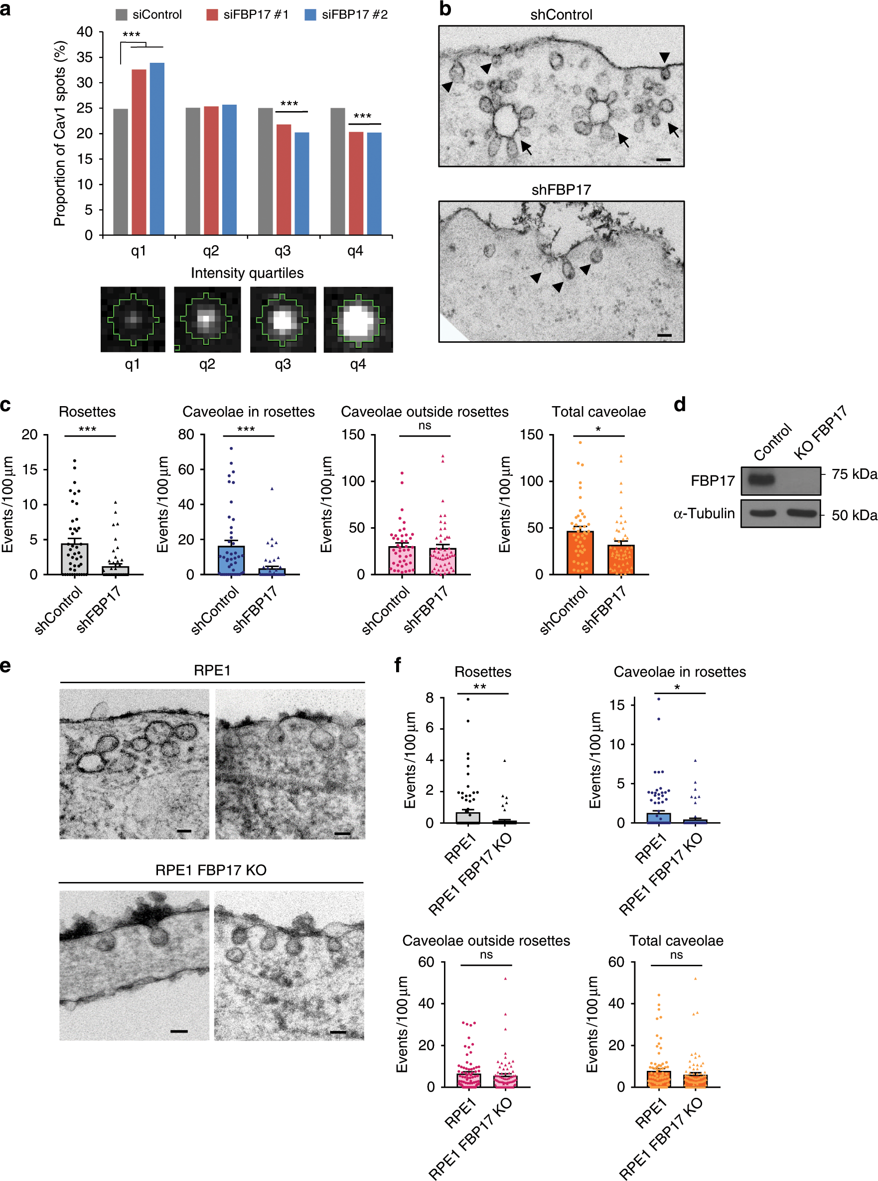
Fig. 3: FBP17 is needed for caveolar rosette formation.

a FBP17 induces the formation of large caveolar clusters. Endogenous Cav1 clustered spots are decreased in FBP17-silenced cells with two independent siRNAs. The Cav1 spot intensity values separated into four populations (qn, q1 being the dimmest spots and q4 the brightest spots) are shown. A diagram of representative segmented Cav1 spots with different intensities is shown for clarity. N = 12,948 (shControl), n = 14,144 (shFBP17 #1), and n = 11,570 (shFBP17 #2) biologically independent spots, representative of three independent experiments. Chi2 test ***P < 10–5. b FBP17 is required for the formation of rosettes. Human fibroblasts silenced for FBP17 and control cells were processed for EM in the presence of ruthenium red to mark surface-connected structures. Caveolar rosettes (arrows) and caveolae outside rosettes (arrow head) are marked. Scale bar 100 nm. c The amount of rosettes and caveolae outside rosettes were counted in each condition in cells treated as in b. N = 43 (shControl) and 50 (shFBP17) biologically independent cells from 3 independent experiments. Statistical analysis with a two-tailed unpaired t test. *P < 0.05; ***P < 0.005; ns non-significant. d Immunoblot of RPE-1 cells knocked out for FBP17. e Human RPE-1 KO for FBP17 and control cells were processed for electron microscopy in the presence of ruthenium red to mark surface-connected structures. Scale bar 100 nm. f The density of caveolar domains was counted in each condition in cells treated as in e. N = 74 (RPE1) and 72 (RPE1 FBP17 KO) biologically independent cells from 3 independent experiments. Statistical analysis with a two-tailed unpaired t test. *P < 0.05; **P < 0.01. Data represent mean ± S.E.M.