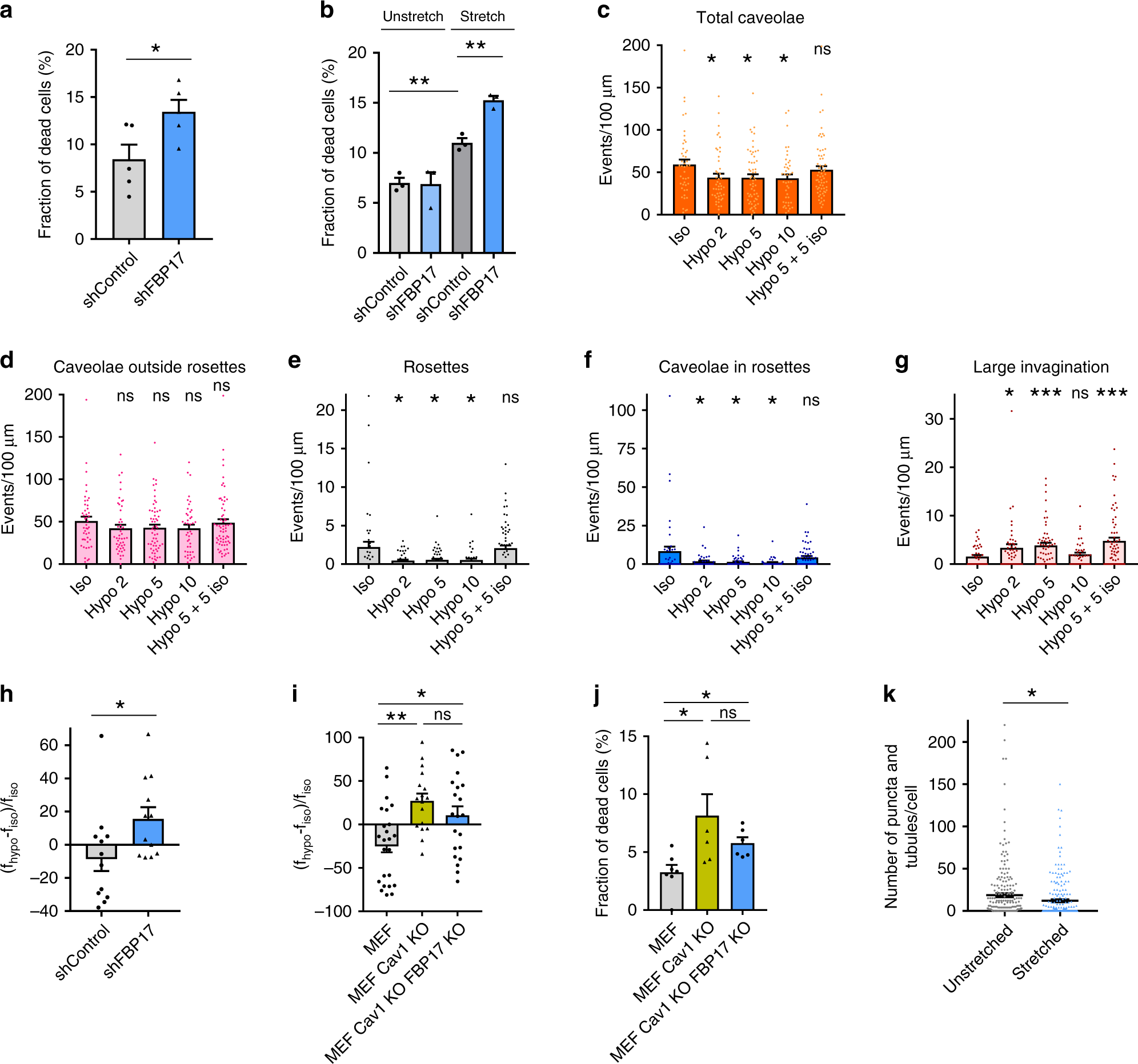
Fig. 4: FBP17 is mechanoprotective and buffers PM tension under osmotic swelling.

a FBP17 expression was silenced in human fibroblast and cells were treated with hypo-osmotic medium (10 min). Trypan blue-labeled cells were scored and the fraction of dead cells was calculated. N = 5 biologically independent samples from 5 independent experiments. Statistical analysis with a two-tailed unpaired t test. *P < 0.05. b FBP17-depleted human fibroblasts were subjected to stretching. Scored as in a. N = 3 biologically independent samples from 3 independent experiments. Statistical analysis with a two-tailed unpaired t test. **P < 0.01. c–g Effect of the indicated treatments in caveolar structures. Quantification of the indicated structures observed by EM of human fibroblasts under hypo-osmotic shock for different time points (in minutes) and after shock release (back to iso-osmotic conditions, 5+5 iso) is shown. N = 45 (iso), 47 (2 hypo), 58 (5 hypo), 43 (10 hypo), and 65 (5+5 iso) biologically independent cells from 3 independent experiments. Statistical analysis with a two-tailed unpaired t test. *P < 0.05; ***P < 0.005. h, i PM tension was measured using magnetic tweezers in different cell lines. Change of the mean tether force after hypo-osmotic shock is shown. N = 12 biologically independent cells from 12 independent experiments (h) and n = 24 (MEF), n = 17 (MEF Cav1 KO), and n = 21 (MEF Cav1 KO FBP17 KO) biologically independent cells from the corresponding independent experiments (i). Statistical analysis with a two-tailed unpaired t test. *P < 0.05; **P < 0.01. j Cells were treated with hypo-osmotic medium and the fraction of trypan blue-labeled cells were scored. N = 7 (MEF), n = 6 (MEF Cav1 KO), and n = 6 (MEF Cav1 KO FBP17 KO) biologically independent experiments. Statistical analysis with a two-tailed unpaired t test. *P < 0.05. k FBP17 tubulation activity is sensitive to stretching. HeLa cells were transfected with GFP-FBP17 and stretched or kept without stretching. The cells were fixed and the amount of FBP17-labeled tubules was scored. N = 224 (unstretched) and n = 226 (stretched) biologically independent cells from 3 independent experiments. Statistical analysis with a two-tailed unpaired t test. *P < 0.05. Data represent mean ± S.E.M. ns non-significant.