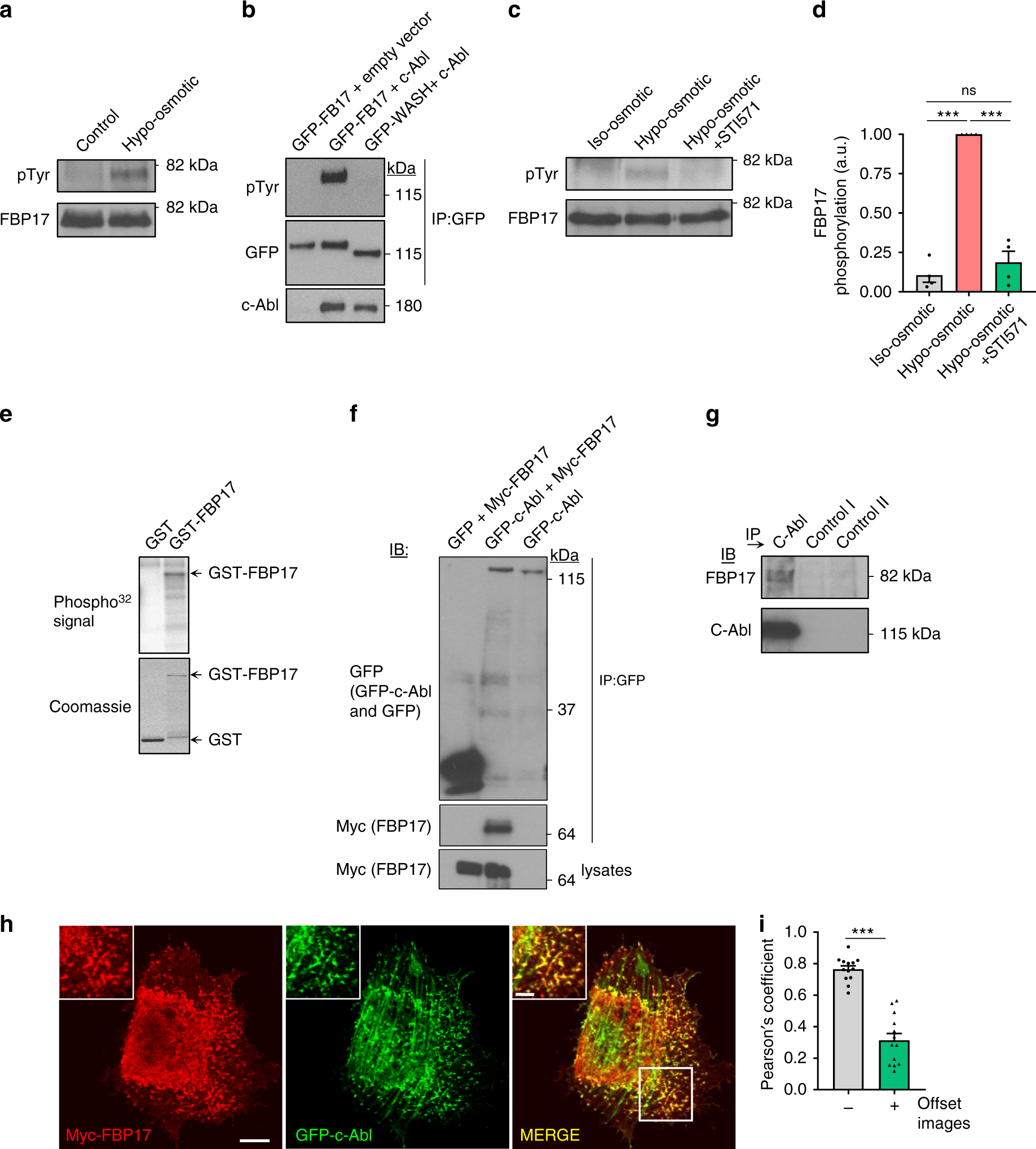
Fig. 5: FBP17 is phosphorylated by osmotic swelling and c-Abl tyrosine kinase.

a Human fibroblast were treated with hypotonic or isotonic medium for 10 min and endogenous FBP17 was immunoprecipitated. Phosphotyrosine (pTyr) and total FBP17 were identified by western blot. b The indicated proteins were expressed in cells and GFP fusion proteins were immunoprecipitated and the phospho-tyrosine signal detected with antibodies against phospho-tyrosine (Ptyr, with 4G10 antibody). c Human fibroblast were treated with hypotonic or isotonic medium for 10 min and endogenous FBP17 was immunoprecipitated. Abl inhibitor (STI571, 10 μm) was preincubated 30 min before the treatment and added during the treatment. Phosphotyrosine (pTyr) and total FBP17 were identified by western blot. d Quantification of c. N = 4 biologically independent samples from 4 independent experiments. Statistical analysis with a two-tailed unpaired t test. ***P < 0.005; ns non-significant. e Pure c-Abl kinase phosphorylates pure FBP17 in vitro. GST and GST-FBP17 were purified and 0.5 μg was incubated with c-Abl. The total amount of protein and phosphorylated radioactive signals are shown. f c-Abl interacts with FBP17. GFP-c-Abl and Myc-FBP17 were transfected into 293T cells and c-Abl was immunoprecipitated using anti-GFP antibody. Immunoblots (IB) of the immunoprecipitates (IP) and whole-cell lysates are shown. g Endogenous c-Abl interacts with endogenous FBP17. c-Abl was immunoprecipitated and FBP17 was identified in the IP but not in the IP of two control antibodies. Immunoblots of the immunoprecipitated proteins are shown. h HeLa cells grown on coverslips were transfected with GFP-c-Abl and myc-FBP17, stained, and examined by confocal microscopy. Scale bar 10 μm, inset 4 μm. i Quantification of h. Quantification of the colocalization between expressed c-Abl and FBP17. The images were artificially shifted (offset+) 8 pixels from each other and Pearson’s coefficient was calculated again, to rule out random signal overlap. N = 13 biologically independent cells, representative of 3 independent experiments. Statistical analysis with a two-tailed unpaired t test. ***P < 0.005. Data represent mean ± S.E.M.