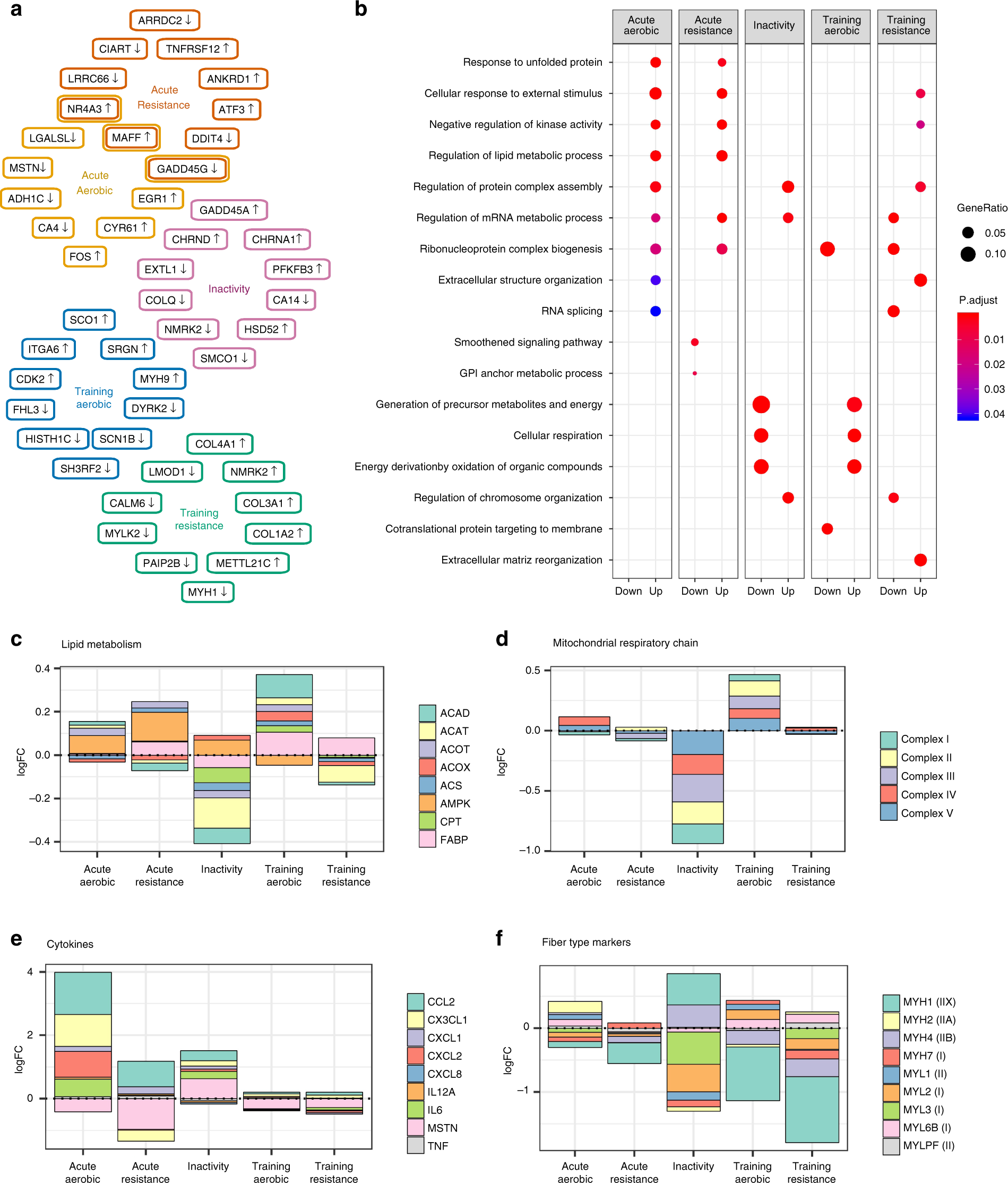
Fig. 3: Genes and pathways altered by exercise and inactivity.
From: Transcriptomic profiling of skeletal muscle adaptations to exercise and inactivity

The top 5 up- and downregulated genes in each protocol and their overlap was calculated (a) and gene ontology analysis was calculated based on genes with FDR < 0.01 (b). Genes corresponding to the proteins of interest were collected from the KEGG database and fold-changes were added to present the overall modification of enzymes involved in pathways. The behavior of lipid metabolism signaling (c), mitochondrial respiration (d), inflammation (e), and muscle fiber composition (f) are presented.