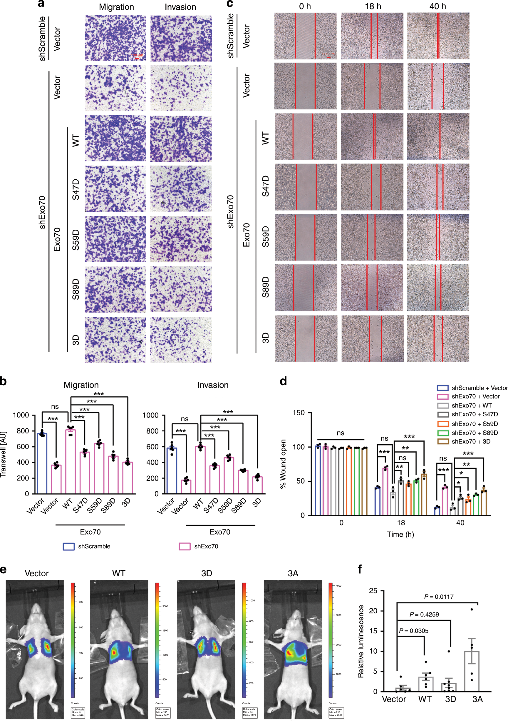
Fig. 4: Phosphorylation of Exo70 on Ser47/59/89 inhibited breast cancer metastasis.
From: ULK1 phosphorylates Exo70 to suppress breast cancer metastasis

a–d Exo70 phosphorylation on Ser47, Ser59, and Ser89 inhibited the migration and invasion of MDA-MB-231 cells as analyzed by transwell assay (a, b) (scale bar: 100 μm) and wound healing assay (c, d) (scale bar: 200 μm). Control (Scramble) and Exo70 shRNA knockdown cells were transfected with empty vector, Exo70-Flag or Exo70 mutant variants. Representative images (a, c), cell counts (b), and quantification of wound distance (d) were shown (n = 6 biologically independent samples for a, b, n = 3 biologically independent samples for c, d). AU: arbitrary unit. e, f Exo70 phosphorylation on Ser47, Ser59, and Ser89 suppressed the metastasis of MDA-MB-231 cells to the lung. MDA-MB-231 cells stably expressing empty vector, Exo70-Flag, Exo70(3D)-Flag, or Exo70(3A)-Flag were subjected to tail-vein injection into nude mice (vector n = 6, WT n = 6, 3D n = 8, 3A n = 5). Representative images (e) and quantification (f) of Luciferase expression within the lungs of nude mice in each group were shown. Data represented the mean ± SEM. The difference in significance was analyzed by one-way analysis of variance (ANOVA) (b, d) or unpaired two-tailed Student’s t test (f no adjustment was made for multiple comparisons). *P < 0.05; **P < 0.01; ***P < 0.001; and n.s., nonsignificant vs. the indicated control.