Fig. 5: MAIT cells display increased innate-like properties in acute HIV infection.
From: Dynamic MAIT cell response with progressively enhanced innateness during acute HIV-1 infection

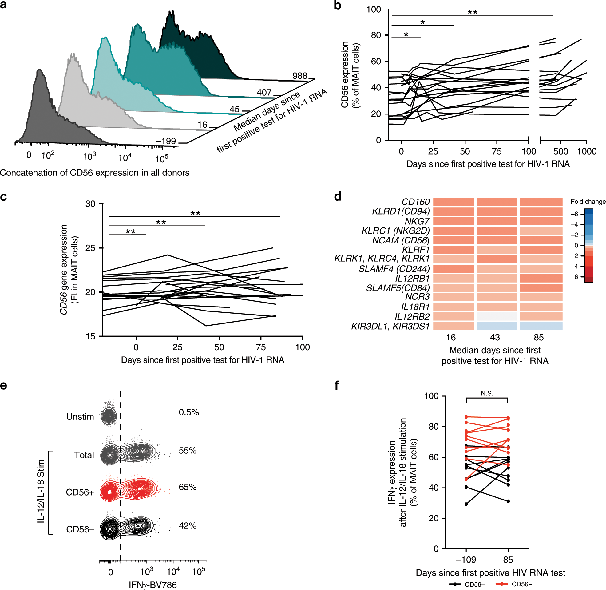
a Flow cytometry was performed on PBMC from individuals in the acute capture cohort to investigate changes in CD56 expression within MAIT cells, and concatenation of all individuals examined are shown over time in acute HIV-1 infection (n = 19). b CD56 expression in MAIT cells is displayed longitudinally at the protein level measured by flow cytometry, and c, at the gene expression level as measured by targeted transcriptomics (Et = #of qPCR cycles–Ct) (n = 19). d The fold change compared to pre-infection of innate-like genes after targeted transcriptomics of bulk sorted MAIT cells at three post-infection time points in acute infection (n = 20). e Example flow cytometry staining of IFNγ production in CD56− or CD56+ MAIT cells from a pre-infection time point from one donor in the acute capture cohort after stimulation of PBMC with IL-12 and IL-18 (n = 10). f IFNγ production in CD56 + and CD56− MAIT cells after stimulation of PBMC with IL-12 and IL-18 at one pre-infection and one post-infection time point (n = 10). *p ≤ 0.05, **p ≤ 0.01. In b and c, statistical analysis was performed using the nonparametric Friedman test with the Dunn’s multiple comparison test; in f, using Wilcoxon Signed Rank test. PBMC, Peripheral blood mononuclear cells. MAIT cells are identified as CD161 + + Vα7.2 + cells within CD3 + CD14-CD19- live lymphocytes. Post-infection time point corresponds with early chronic HIV infection (85 days since first positive test for HIV-1 RNA). The source data underlying d are provided as a Source Data file.