Fig. 4: Telomere length is maintained at a minimal length in nup1-LexA cells.
From: The nuclear pore complex prevents sister chromatid recombination during replicative senescence

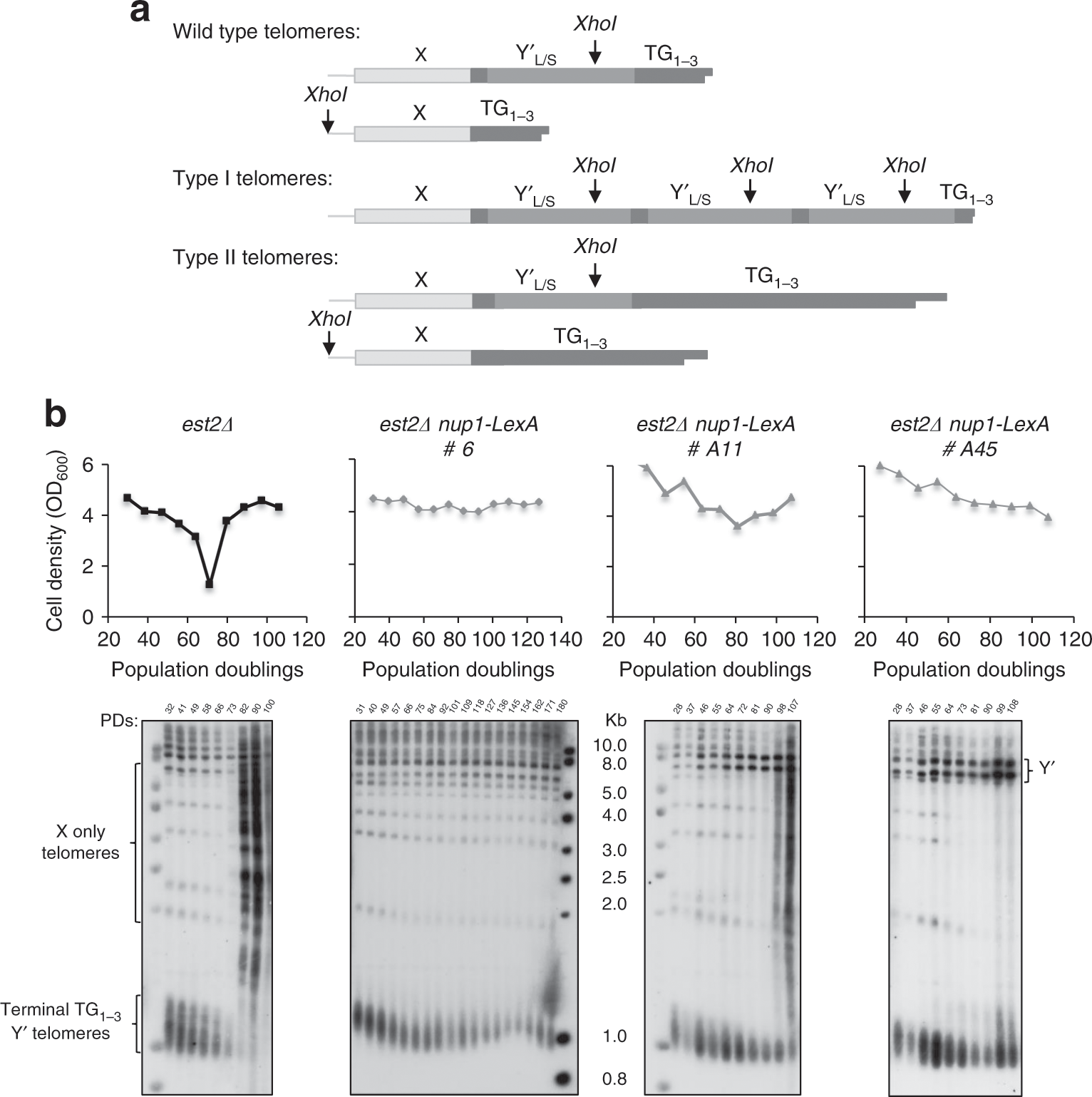
a Schematic representation of wild-type, type I and type II telomeres. All telomeres contain one X element in the subtelomeric region. In addition, about two-third of the telomeres contain from one to four long (L) or short (S) subtelomeric sequences called Y′ separated by short interstitial TG1–3 repeats, both being amplified in type I survivors. Positions of the XhoI sites are shown. b Senescence profiles of one est2∆ clone (black) and three independent representative est2∆ nup1-LexA clones (gray). Telomere length and survivor formation in the same replicative senescence experiment were monitored by TG1–3 probed Southern blots of XhoI-digested DNA.