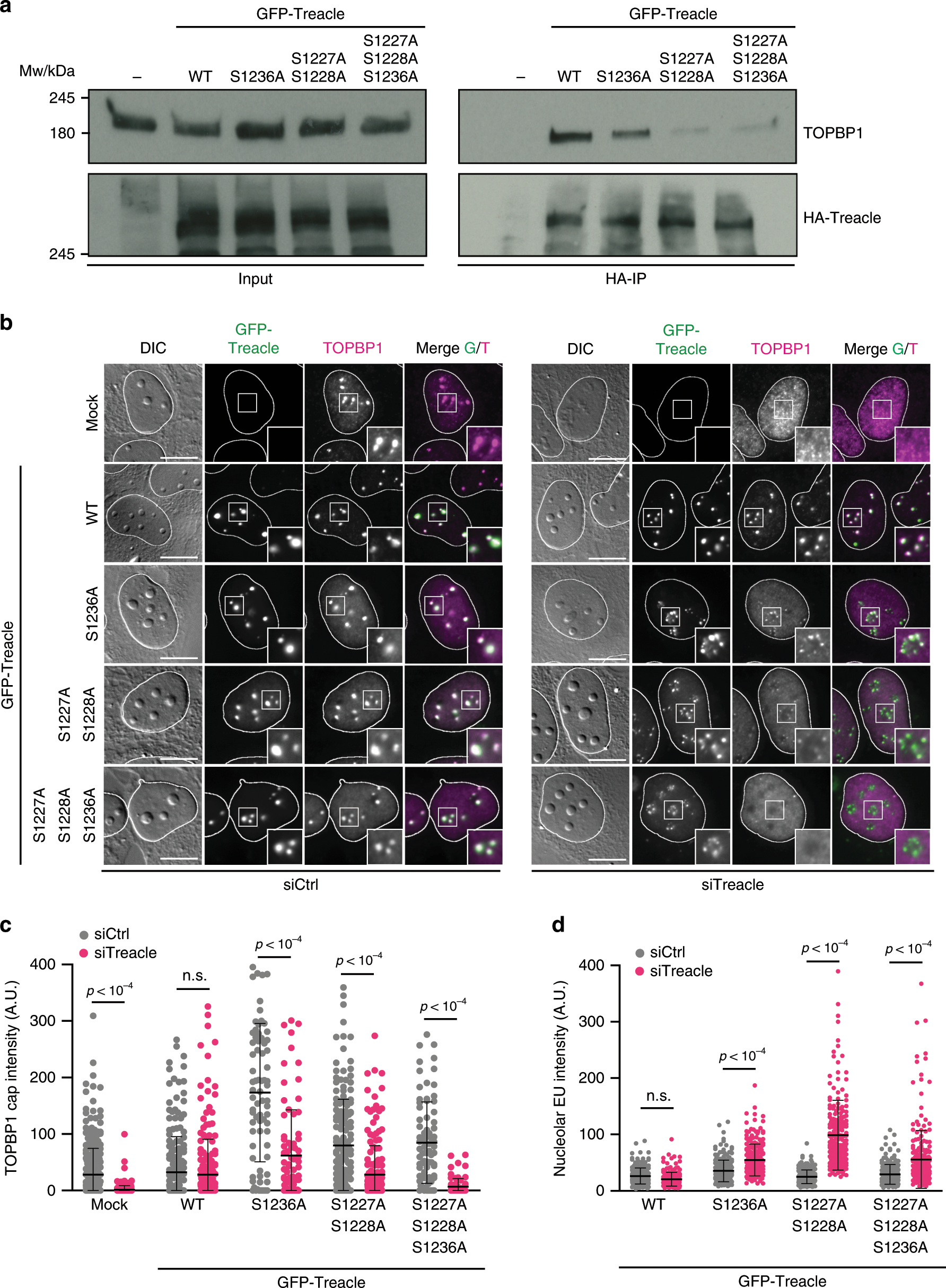
Fig. 6: A conserved TOPBP1 phospho-interaction motif in Treacle.
From: Treacle controls the nucleolar response to rDNA breaks via TOPBP1 recruitment and ATR activation

a HA-immunoprecipitations from 293FT cells transfected with the indicated HA-tagged Treacle variants. b TOPBP1 localization 2 h after I-Ppo1 transfection in GFP-Treacle-expressing cell lines after treatment with control siRNA (left panel) and Treacle siRNA (right panel). c Quantification of the experiment in b, mock: siCtrl (n = 301) versus siTreacle (n = 290), WT: siCtrl (n = 226) versus siTreacle (n = 242), S1236A: siCtrl (n = 75) versus siTreacle (n = 79), S1227A/S1228A: siCtrl (n = 169) versus siTreacle (n = 177) and S1227A/S1228A/S1236A: siCtrl (n = 77) versus siTreacle (n = 69) cells. d Quantification of nucleolar EU incorporation after I-Ppo1 transfection in GFP-Treacle-expressing cell lines after treatment with control siRNA and Treacle siRNA. WT: siCtrl (n = 216) versus siTreacle (n = 200), S1236A: siCtrl (n = 224) versus siTreacle (n = 224), S1227A/S1228A: siCtrl (n = 222) versus siTreacle (n = 227) and S1227A/S1228A/S1236A: siCtrl (n = 229) versus siTreacle (n = 232) cells. c, d Statistical significance was calculated using a one-way analysis of variance and Sidak’s multiple comparison test. Bars represent mean ± S.D. All scale bars = 10 µm. Source data are provided as a Source Data file.