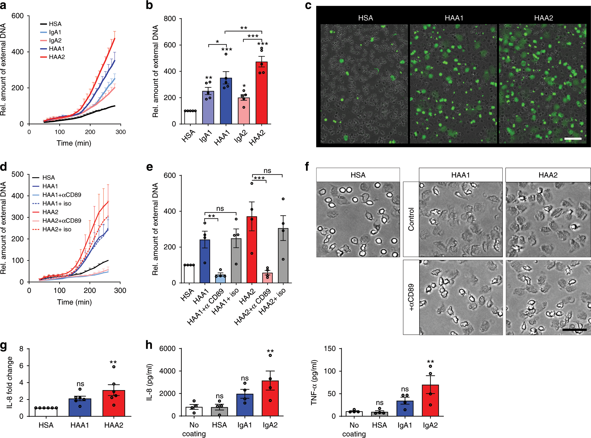
Fig. 1: IgA2 activates neutrophils and macrophages more potently than IgA1.
From: IgA subclasses have different effector functions associated with distinct glycosylation profiles

a–c Human neutrophils were stimulated with 200 µg/ml of monomeric or heat aggregated (=HAA) IgA1 and IgA2, or with human serum albumin (HSA). Neutrophil extracellular trap (NET) formation was evaluated by staining extracellular DNA with Sytox Green. a NET formation over time. b Relative amount of extracellular DNA at 280 min after stimulation normalized on HSA treatment; n = 5 donors. c Representative images at 280 min after stimulation. Scale bar = 50 µm. d–f NET formation of human neutrophils with 200 µg/ml HAA1 or HAA2 in the presence of 10 µg/ml blocking antibody against FcαRI (=αCD89) or isotype control (=iso). d NET formation over time. e Relative amount of extracellular DNA at 260 min after stimulation normalized on HSA treatment; n = 4 donors. f Representative images at 35 min after stimulation. Scale bar = 20 µm. g IL-8 released by neutrophils 4 h after stimulation with HSA, HAA1, or HAA2; n = 6 donors. h Cytokines released by macrophages 6 h after seeding in wells coated with HSA, IgA1, or IgA2; n = 4 donors. Significances were tested with paired one-way ANOVA followed by Bonferroni correction for selected pairs of columns b, d or Dunnet’s correction g, h. *p < 0,05; **p < 0,01; and ***p < 0,001. Data are presented as mean ± s.e.m. a, d or scatter blots with bars showing mean ± s.e.m. b, e, g, h. Source data are provided as a Source Data file.