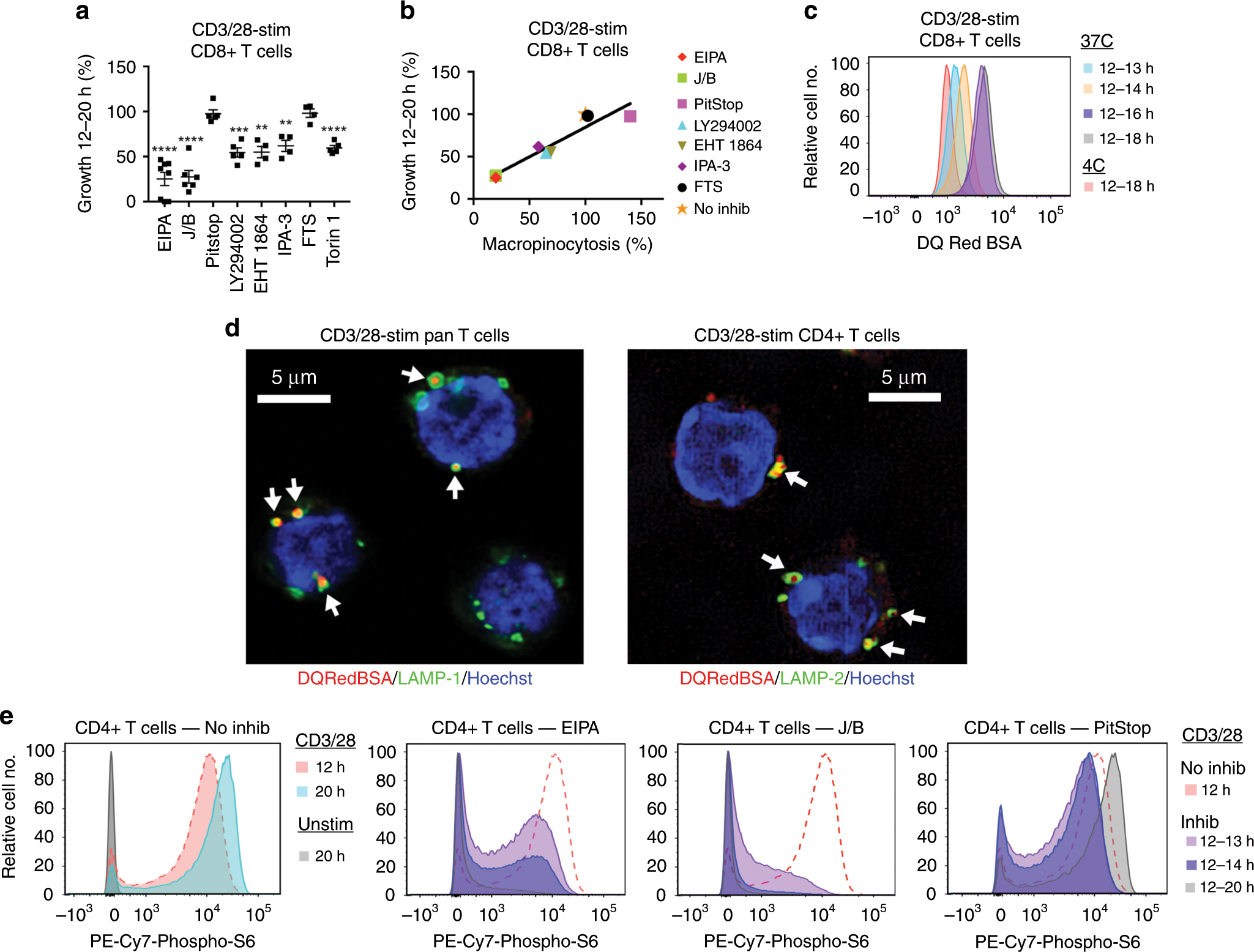
Fig. 4: Macropinocytosis promotes T cell growth by sustaining the activation of mTORC1.
From: Macropinocytosis drives T cell growth by sustaining the activation of mTORC1

a Murine splenocytes were stimulated with CD3/28 mAb for 20 h in the absence or presence of the indicated inhibitors that were added to cultures at 12 h. For each inhibitor, the mean percentage±1 SEM of CD8+ T cell growth between 12 and 20 h relative to growth in the absence of inhibitor in the same experiment is shown (see Methods) (EIPA, n = 8; J/B, n = 6; PitStop, n = 5; LY294002, n = 5; EHT 1864, n = 4; IPA-3, n = 4; FTS, n = 4; Torin 1, n = 5 independent experiments). **P < 0.01, ***P < 0.001, ****P < 0.0001 by Student’s 1-sample 2-sided t-test. b Graph shows mean percentage macropinocytosis (Fig. 3b and Supplementary Fig. 2c) vs. mean percentage growth (a) for CD8+ T cells for each inhibitor. c, d Splenocytes (c) or purified pan T cells or CD4+ T cells (d) were stimulated with CD3/28 mAb for 12 h before incubation with DQ Red BSA for the indicated times at the indicated temperatures (c) or 4 h at 37 °C (d). Traffic of DQ Red BSA to lysosomes was assessed by flow cytometry (c) and confocal microscopy (d). Flow cytometry data are representative of four independent experiments (See Supplementary Fig. 3e). Arrows in (d) show accumulation of DQ Red BSA in LAMP-1-positive or LAMP-2-positive lysosomes as determined by staining with respective antibodies. The mean percentage ± 1 SEM of LAMP-1-positive or LAMP-2-positive lysosomes that contained DQ Red BSA per cell was calculated at 77.3 + 3.9 (n = 35 cells) and 84.9 + 3.8 (n = 23 cells), respectively. e Splenocytes were unstimulated or stimulated with CD3/28 mAb for different times in the absence or presence of inhibitors added at 12 h. Relative amounts of phospho-S6 in CD4+ T cells were determined by flow cytometry. All panels are from the same experiment. The red dashed line in each panel indicates the 12 h positive control. Data are representative of 6 independent experiments performed with EIPA and three independent experiments performed with J/B and PitStop (see Supplementary Fig. 3h). Source data are provided as Source Data file.