Fig. 3: Inhibition of lysosomal leakage or activity during mitotic entry causes chromosome segregation errors.
From: Spatially and temporally defined lysosomal leakage facilitates mitotic chromosome segregation

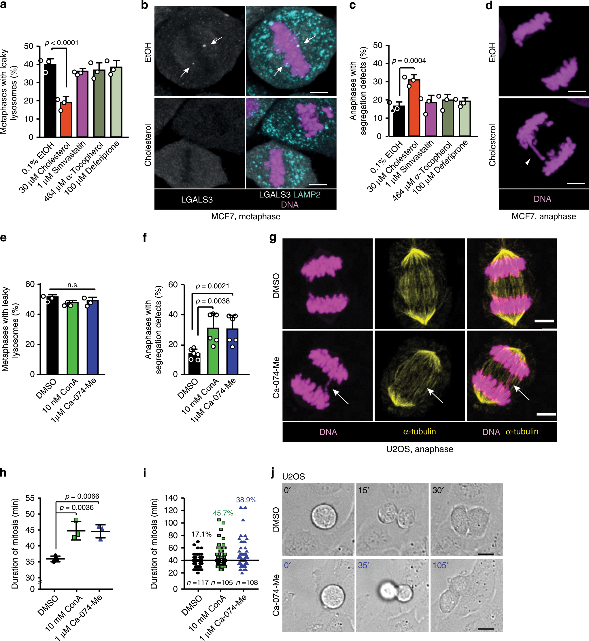
a Quantification of metaphases with chromatin-proximal leaky lysosomes in MCF7 cells treated as indicated for 2 h upon release from late G2 arrest. Bars, mean + SD, n = 3 independent experiments with ≥50 metaphases analyzed for each sample. b Representative confocal images of (a). Arrows, leaky lysosomes. Scale bars, 5 µm. c Quantification of chromosome segregation errors in MCF7 cells treated as in (a). Bars, mean + SD, n = 3 independent experiments with ≥50 anaphases analyzed for each sample. d Representative confocal images of (c). Arrowhead, anaphase bridge. Scale bars, 5 µm. e Quantification of metaphases with chromatin-proximal leaky lysosomes in U2OS cells treated as indicated for 1.5 h upon release from late G2 arrest. Bars, mean + SD, n = 3 independent experiments with >70 metaphases analyzed for each sample. f Quantification of chromosome segregation errors in U2OS cells treated as indicated for 1.5 h upon release from late G2 arrest. Bars, mean + SD, n = 6 independent experiments with ≥50 anaphases analyzed for each sample. g Representative confocal images of (f). Arrow, anaphase bridge. Scale bars, 5 µm. h Duration of mitosis in non-synchronized U2OS cells that entered mitosis 1–6 h after indicated treatments. Dot plot, mean duration of mitosis ± SD, n = 3 independent experiments with ≥10 mitoses analyzed for each sample. i Scatter plot of (h). The percentages of mitoses lasting >40 min are indicated. j Representative bright-field images of (h). The minutes indicate the time from the rounding of the cell. Scale bar, 10 µm. P-values were calculated by one-way ANOVA combined with Dunnett’s multiple comparisons. Source data for a, c, e, f, h, i are provided as Source Data files.