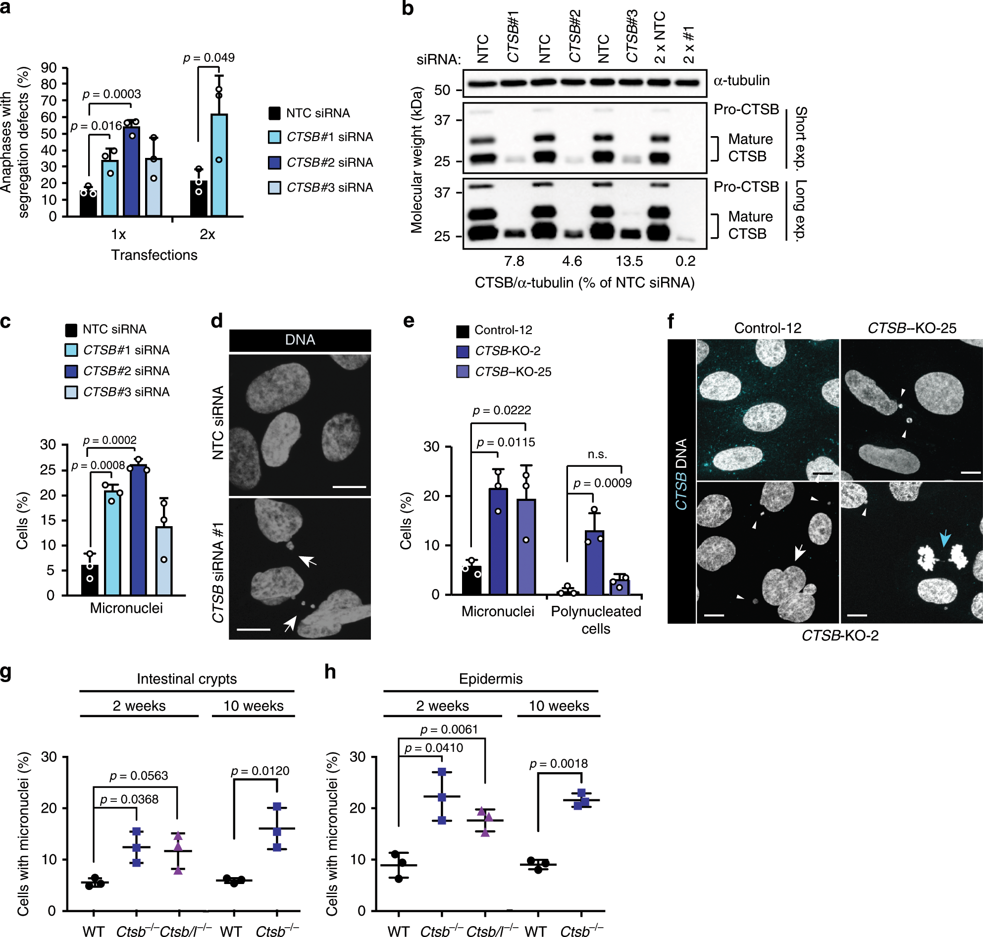
Fig. 4: Depletion of CTSB causes mitotic defects and nuclear abnormalities.
From: Spatially and temporally defined lysosomal leakage facilitates mitotic chromosome segregation

a Quantification of anaphases with segregation defects in U2OS-H2B-GFP cells transfected with indicated siRNAs once for 72 h (1×) or twice for 48 h (2×). Bars, mean + SD, n = 3 independent experiments with ≥22 anaphases analyzed for each sample. See Supplementary Fig. 4c and Supplementary Movie 5 for images of anaphase defects. b Representative immunoblots of cells used in (a), n = 3 independent experiments. c Quantification of interphases with micronuclei in U2OS cells transfected with indicated siRNAs for 72 h. Bars, mean + SD, n = 3 independent experiments with >165 interphases analyzed for each sample. See Supplementary Fig. 4a for CTSB immunoblots. d Representative confocal images of (c). Arrows, micronuclei. e Quantification of mitotic defects in indicted U2OS CRISPR clones stained for CTSB and DNA. Bars, mean + SD, n = 3 independent experiments with >200 cells analyzed for each sample. f Representative confocal images of (e). Arrowheads, micronuclei; white arrow, polynucleated cell; blue arrow, chromatin bridge. See Supplementary Fig. 4d for CTSB immunoblots. g Quantification of cells with micronuclei in intestinal crypts from indicated mouse strains at the age of 2 or 10 weeks. Dot blots, mean ± SD, n = 3 mice with ≥867 (2 weeks) or ≥586 (10 weeks) cells from three non-consecutive sections analyzed for each mouse. h Quantification of cells with micronuclei in epidermis from indicated mouse strains at the age of 2 or 10 weeks. Dot blots, mean ± SD, n = 3 mice with ≥555 (2 weeks) or ≥160 (10 weeks) cells from ≥3 non-consecutive sections analyzed for each mouse. P-values were calculated by unpaired, two-tailed Students t-test (a) or one-way ANOVA combined with Dunnett’s multiple comparisons (b, c). Scale bars, 10 µm. Source data for panels a, b, c, e, g, h are provided as Source Data files.