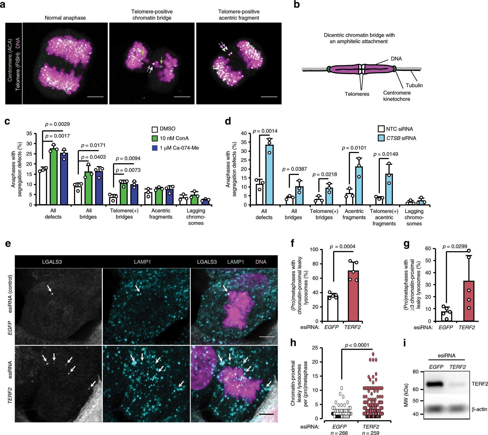
Fig. 5: Inhibition of CTSB causes telomere-related chromosome segregation defects.
From: Spatially and temporally defined lysosomal leakage facilitates mitotic chromosome segregation

a Representative confocal images of a normal anaphase and anaphases with indicated defects in U2OS cells treated with DMSO (normal anaphase) or 10 nM ConA for 1.5 h upon release from late G2 arrest and stained as indicated, n = 3 independent experiments. White, green, and magenta arrows mark telomeres, centromeres/kinetochores, and DNA in chromosome segregation defects, respectively. See Supplementary Fig. 5a for images with single colors. b Schematic presentation of a telomere-positive chromatin bridge with an amphitelic attachment. c Quantification of indicated chromosome segregation defects in U2OS cells treated as indicated for 1.5 h upon release from late G2 arrest. Bars, mean + SD, n = 3 independent experiments with >160 anaphases analyzed for each sample. d Quantification of indicated chromosome segregation defects in U2OS cells transfected with indicated siRNAs for 48 h. Bars, mean + SD, n = 3 independent experiments with ≥70 anaphases analyzed for each sample. e Representative confocal images of chromatin-proximal leaky lysosomes in (pro)metaphases of U2OS cells transfected with EGFP (control) or TERF2 esiRNA for 48 h. White arrows mark leaky lysosomes. f–h Quantifications of (e). Bars, mean + SD, n = 5 independent experiments with ≥40 (pro)metaphases analyzed for each sample (f, g) and distribution of leaky lysosomes in all analyzed cells (h). i Representative immunoblots showing the efficacy of TERF2 esiRNA, n = 3 independent experiments. Scale bars, 5 µm. P-values were calculated by unpaired, two-tailed Students t-test. Source data for c, d, f, g, h, i are provided as Source Data files.