Fig. 6: Active CTSB decorates metaphase chromatin.
From: Spatially and temporally defined lysosomal leakage facilitates mitotic chromosome segregation

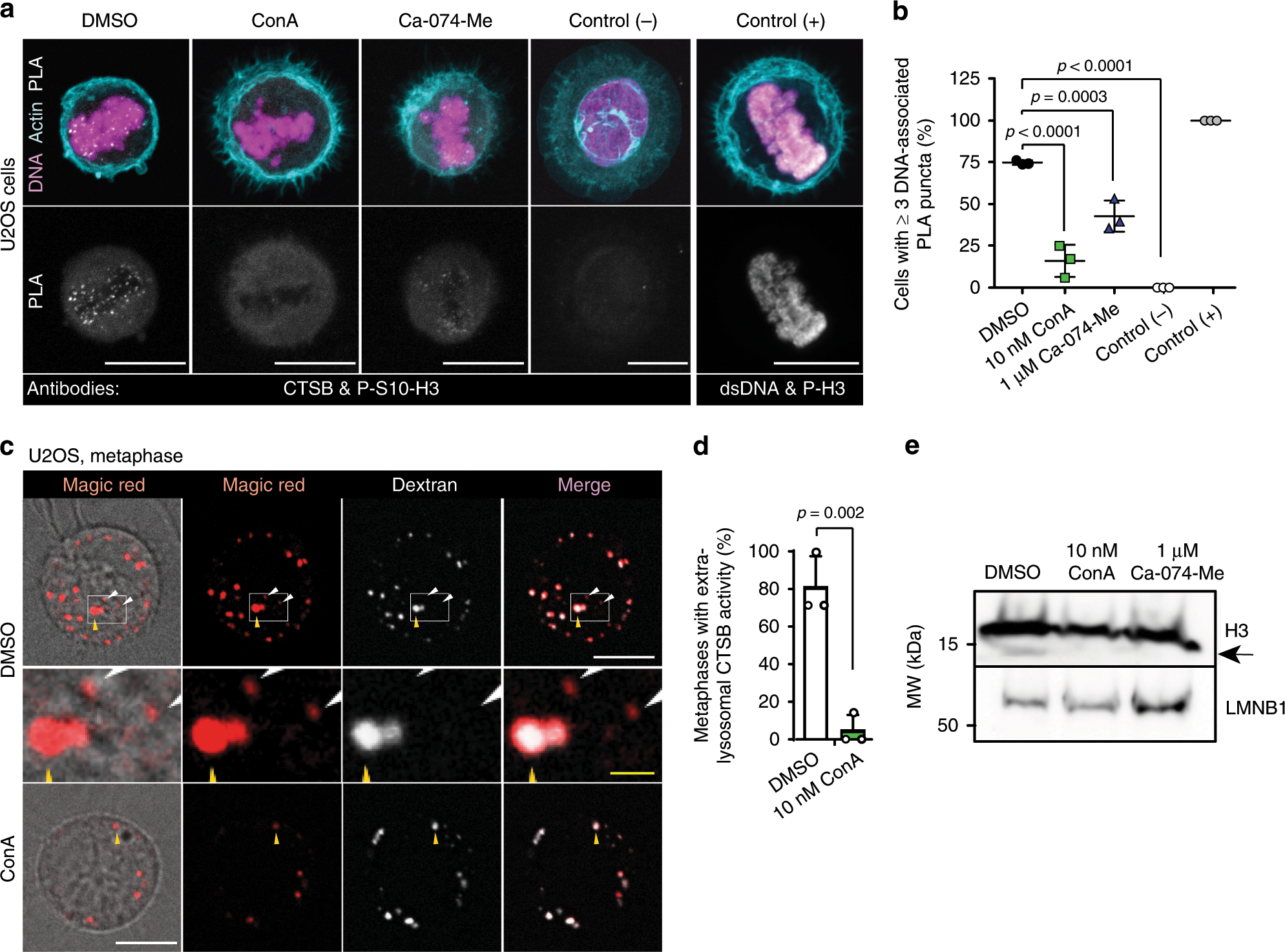
a Representative confocal images of PLA puncta with indicated antibodies in U2OS cells treated as indicated for 1.5 h upon release from late G2 arrest. Interphase cells (Control (−)) and CTSB-KO cells (Supplementary Fig. 6a) served as negative controls, and proximity of P-S10-H3 and dsDNA in metaphase cells as a positive control. Cells were counterstained for actin and DNA. b Quantification of (a). Dot plot, mean ± SD, n = 3 independent experiments with ≥15 cells analyzed for each sample. c Representative bright field and confocal images of metaphase U2OS cells pre-loaded with AlexaFluor® 488-Dextran (lysosomal marker) and treated with Magic Red (CTSB activity probe) and DMSO or 10 nM ConA 15 min prior to the start of 2 h recording. White arrowheads, extralysosomal CTSB activity (red dots outside white lysosomes); yellow arrowhead, lysosomal CTSB activity (red dots co-localizing with white lysosomes). d Quantification of (c). Bars, mean + SD, n = 3 independent experiments with ≥4 metaphases analyzed per condition. e Representative immunoblots of histone H3 and LMNB1 in lysates of U2OS cells treated as indicated for 1.5 h upon release from late G2 arrest, n = 3 independent experiments. Arrow, histone H3 cleavage fragment. P-values were calculated by one-way ANOVA combined with Dunnett’s multiple comparisons (a) or unpaired, two-tailed Students t-test (b). Scale bars, 10 µm (white), 1 µM (yellow). Source data for panels b, d and e are provided as Source Data files.