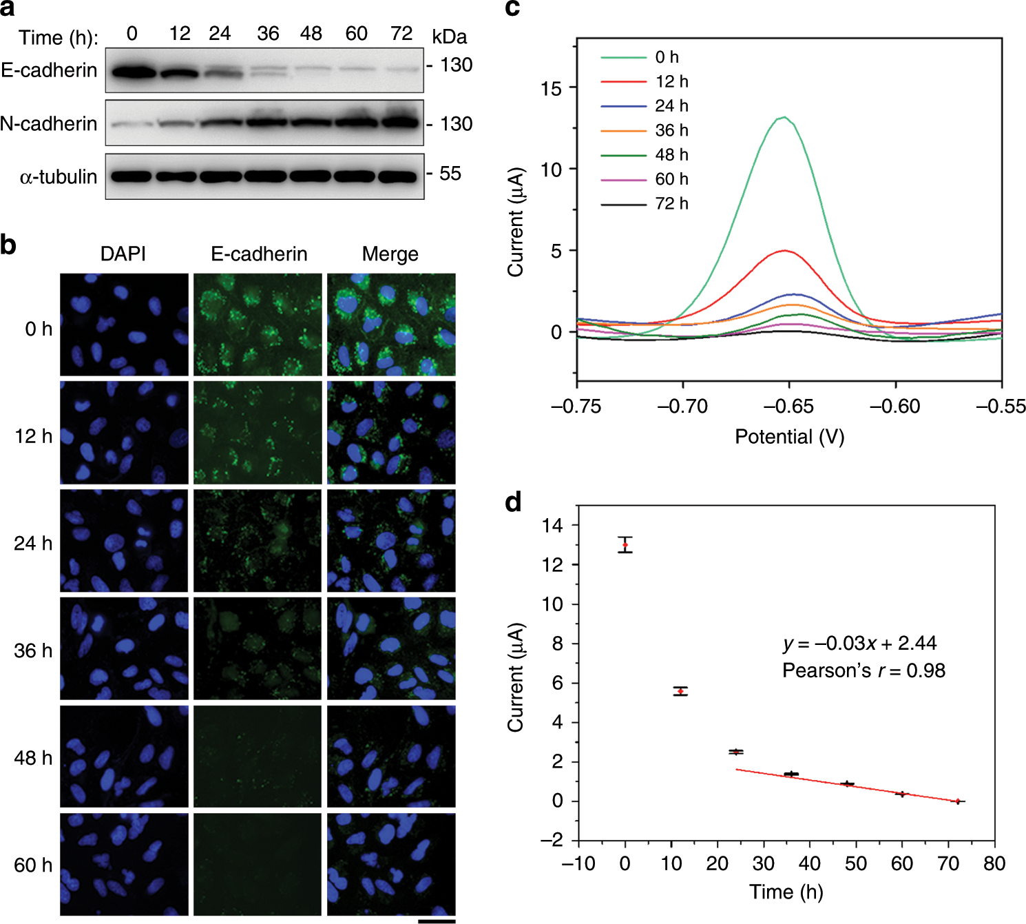
Fig. 5: Detection of different EMT stages with the electrochemical biosensor.
From: An electrochemical biosensor for the detection of epithelial-mesenchymal transition

a Immunoblotting of E-cadherin, N-cadherin, and α-tubulin in A549 cells treated with TGF for different time. b Examination of E-cadherin intensity in A549 cells upon TGF treatment by immunofluorescence microscopy. Scale bar, 40 μm. c Electrochemical detection of different EMT stages using the biosensor by DPV. d Calibration curve showing the relationship between current and incubating time. Error bars represent ± s.d. (n = 3). Source data are provided as a Source Data file.