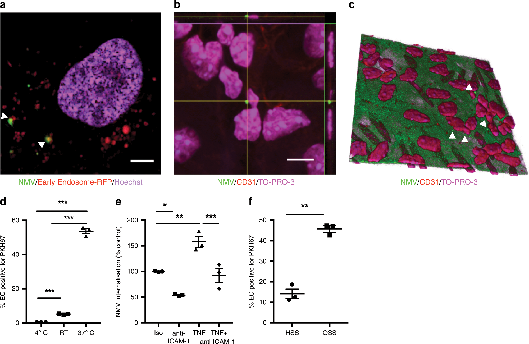
Fig. 5: NMV internalisation by endothelial cells.
From: Neutrophil microvesicles drive atherosclerosis by delivering miR-155 to atheroprone endothelium

a Confocal z stack image taken at a depth of 0.8 µm from the base of an HCAEC incubated with fluorescently labelled NMVs (green) and labelled with early endosome marker (CellLight® Early Endosomes-RFP; red) and Hoechst (nuclei; blue). The arrowheads indicate colocalisation of NMV and CellLight® Early Endosomes-RFP fluorescence. Scale bar = 5 µm. b Orthogonal view (scale bar = 10 µm and c 3D reconstruction of an ApoE−/− mouse aorta stained en face with anti-CD31 (endothelial cells; red) and TO-PRO-3 (nuclei; magenta) showing internalisation of fluorescently labelled NMVs (green) 2 h after i.v. injection. Elastin autofluorescence also appears as green. CD31 expression on the apical surface was used for orientation and the plane of view set just below. Note the misaligned endothelial cell nuclei, characteristic of an area of disturbed flow. Arrows denote NMVs. HCAEC were cultured under static conditions (d, e) or flow conditions (f) for 72 h followed by incubation with fluorescently labelled NMVs for 2 h under static (d, e) or flow (f) conditions (n = 3). Fluorescence from residual surface bound NMVs was quenched with trypan blue and data were analysed for changes in mean fluorescence intensity by flow cytometry. d The experiment was performed at 4 °C, room temperature (RT) or 37 °C. e HCAEC were incubated at 37 °C in the presence of TNF (4 h prior to the addition of NMVs) and/or anti-ICAM-1 or isotype control. Data are expressed as a percentage of the mean of the isotype control samples. Data are presented as mean ± SEM and statistical significance evaluated using one-way ANOVA followed by Tukey’s post test for multiple comparisons (d, e) or paired t-test (f). *P < 0.05, **P < 0.01, ***P < 0.001. All n numbers represent independent experiments. Source data are provided as a Source Data file.