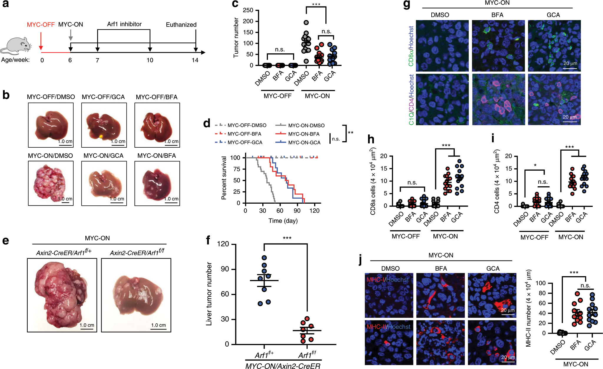
Fig. 3: Arf1 inhibition induces anti-tumor immune responses in MYC-ON liver tumor mice.

a Experimental setup for the MYC-ON mice. b Representative liver images of MYC-OFF or MYC-ON mice treated with DMSO, GCA, or BFA. c, d Liver surface tumor counts (c) and survival curves (d) of mice with the indicated treatments (n = 15 mice each group; ***p < 0.001, t-test; pooled two independent experiments). e Representative liver images of MYC-ON/Axin2-CreER/Arf1f/+ or MYC-ON/Axin2-CreER/Arf1f/f mice. f Liver surface tumor counts of e (n = 8 mice each group; ***p < 0.001, t-test; polled repeat two independent times). g–i Arf1 inhibition induces the expression of CD8 and CD4 in the liver of MYC-ON liver tumor mice (n = 13 mice each group; ***p < 0.001, t-test; polled repeat three independent times). j Arf1 inhibition induces the expression of MHC-I and MHC II in the liver of MYC-ON liver tumor mice (n = 13 mice each group; ***p < 0.001, t-test; polled repeat three independent times). Data are shown as the mean ±  SEM. *p < 0.05, **p < 0.01, ***p < 0.001 by Student’s t-test. Scale bars are as indicated.