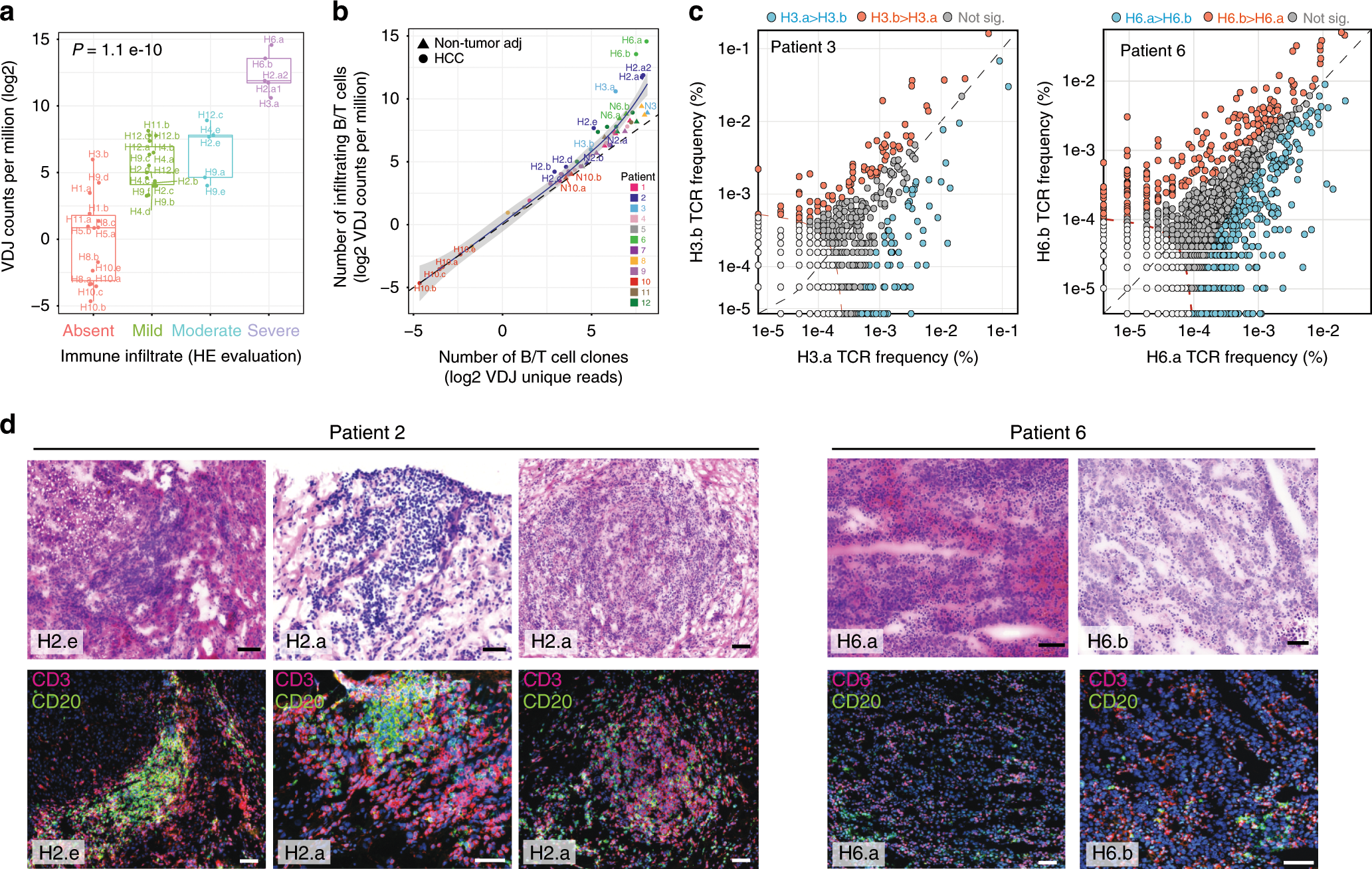
Fig. 2: Immunogenomic view of regional cancer-immune interactions in HCC and immune infiltrates.
From: Intratumoral heterogeneity and clonal evolution in liver cancer

a Number of RNA-seq reads mapping to VDJ loci grouped by pathological immune infiltrate assessment (ANOVA, error bars = SE, N = 38 samples. For each boxplot, the centre line represents the median. Upper and lower limits of each box represent the 75th and 25th percentiles, respectively. The whiskers represent the lowest data point still within 1.5× box size of the lower quartile and the highest data point still within 1.5× box size of the upper quartile). b Number of RNA-seq reads mapping to VDJ as a function of the number of unique reassembled CDR3 sequences (i.e., number of unique immune clones). c Scatter plot of TCR rearrangement frequencies between tumoral regions of patient 3 and 6. TCR rearrangements found at significantly higher frequencies in region H3.a/H6.a than H3.b/H6.b are filled in blue. TCR rearrangements found at significantly higher frequencies in region H3.b/H6.b than H3.a/H6.a are filled in red. d Paired H&E and immunofluorescence of CD3 and CD20 in high TIL burden regions of P02 and P06 (CD3: Red; CD20: Green; black bar 100 µm; white bar 50 µm, N = 3 independent experiments). Source data are provided as a Source Data file.