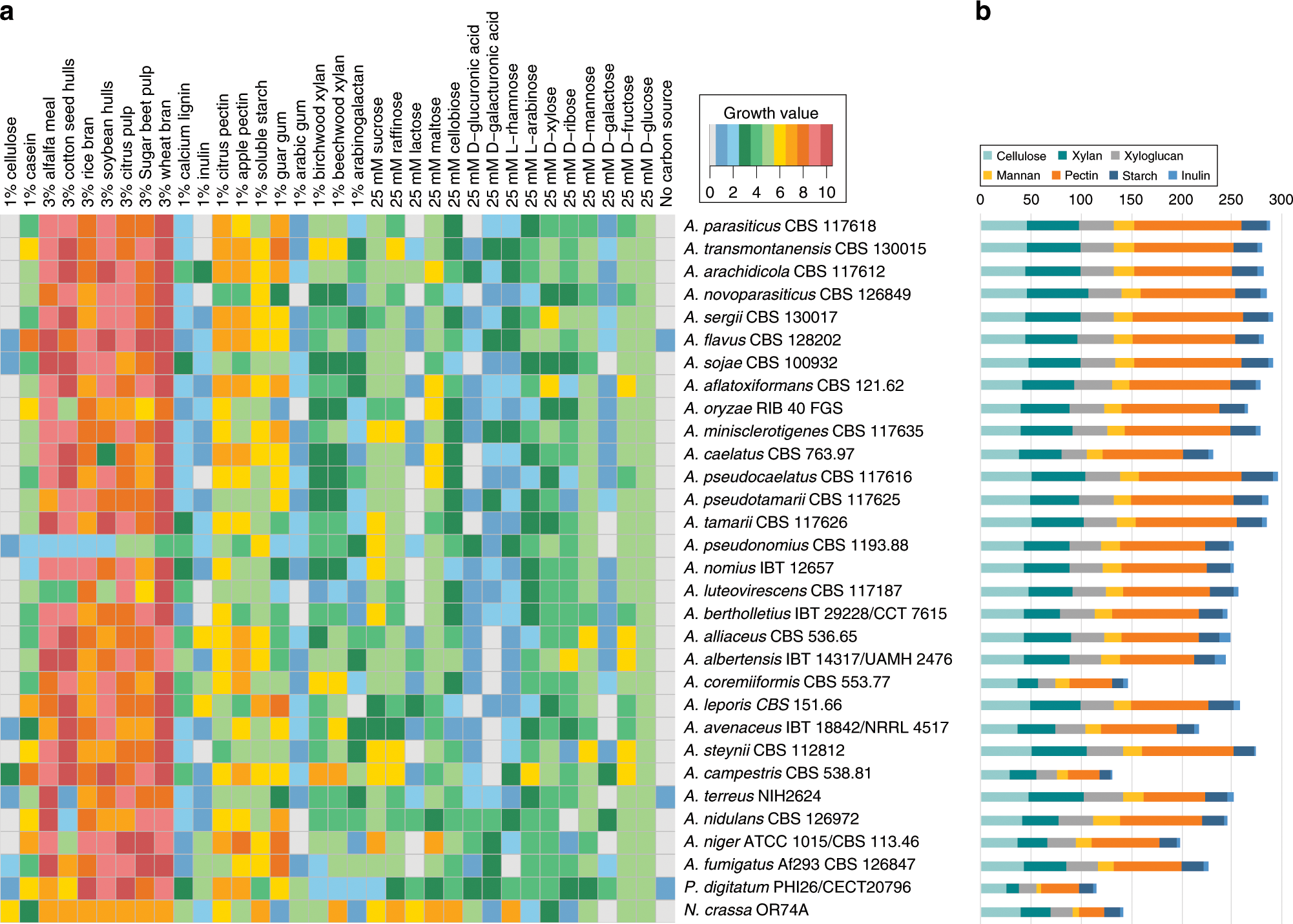
Fig. 5: Carbohydrate-active enzymes in section Flavi sorted according to the phylogram of Fig. 1.
From: A comparative genomics study of 23 Aspergillus species from section Flavi

a Heatmap representing the growth profiles of 23 Flavi species and 8 additional species on 35 different media. b Comparison of the CAZyme sets related to plant biomass degradation in the genomes of species from Aspergillus section Flavi, and some other fungi. The colors reflect the polysaccharides the enzymes are active toward.