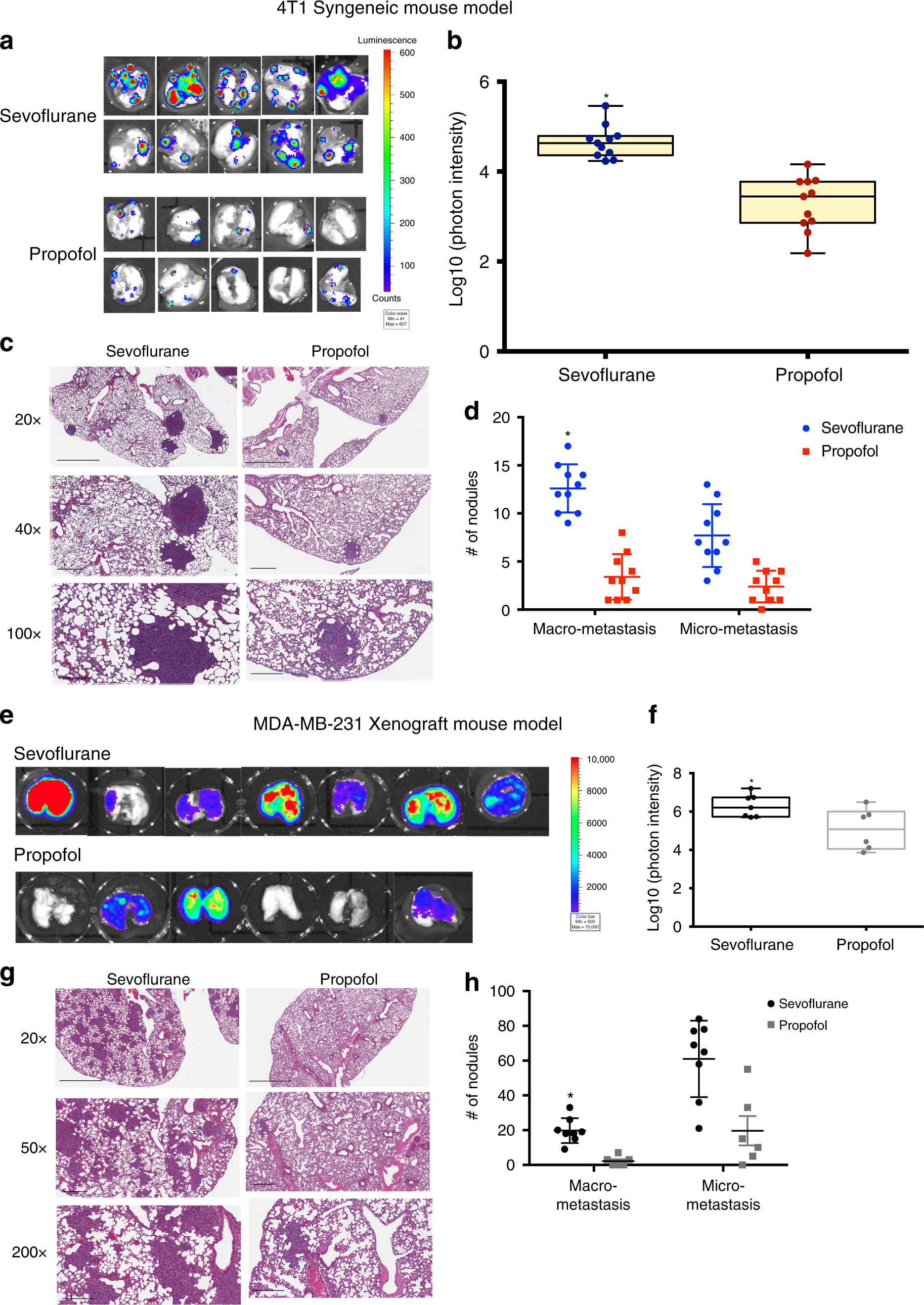
Fig. 1: Mice underwent mastectomy with sevoflurane developed more lung metastasis than with propofol.

Mice bearing primary tumors were generated by orthotopically implanted with the luciferase-tagged murine 4T1 breast cancer cells or human MDA-MB-231 breast cancer cells in the mammary fat pads in balb/c mice or NOD-SCID mice respectively. Surgical dissection of primary tumor with sevoflurane significantly increased lung metastasis than with propofol in both models. Mastectomy was performed in mice models and lung metastasis were evaluated two weeks after surgery. In the 4T1 model, a ex vivo lung bioluminescent imaging and b photon intensity of them showed remarkably more lung metastasis in the mice received sevoflurane than those received propofol (n = 10 for each group, p = 0.013, unpaired t-test). Center line of box plot represents the median, bounds represent the first and third quantiles, and whiskers represent the lowest and highest value. The result of bioluminescent imaging was confirmed by (c) histology (H&E staining) pictures of the lung sections from each group at different magnifications. The macro-metastatic nodules versus micro-metastatic nodules in each group were quantified. d The examination of number and size of metastatic nodules showed that significantly more macro-metastases were observed in sevoflurane group than in propofol group (n = 10, p = 0.019 for macro-metastasis, two-way ANOVA + Dunnett’s post hoc tests). The results in 4T1 syngeneic model were observed in the MDA-MB-231 xenograft model as shown in (e) bioluminescent images of lung area of mice, f quantitative measurements of the ex vivo lung photon intensity (p = 0.04, n = 8 for sevoflurane group and n = 6 for propofol group, unpaired t-test), g histology of the lungs and h quantification of metastatic nodules (n = 8 for sevoflurane group and n = 6 for propofol group, p = 0.016 for macro-metastasis, two-way ANOVA + Dunnett’s post hoc tests). Data are shown as mean ± S.D. Scale bar: 20× = 2 mm, 40× = 600 μm, 100× = 300 μm. Source data are provided as a Source Data file.