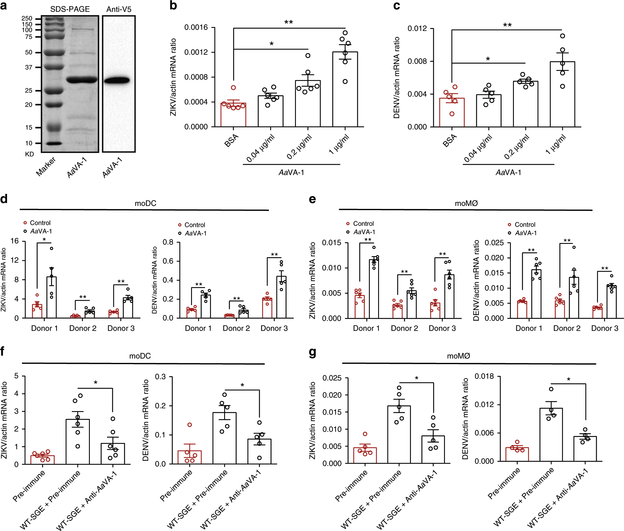
Fig. 2: AaVA-1 promotes flaviviral infection in human monocyte-lineage cells.
From: A mosquito salivary protein promotes flavivirus transmission by activation of autophagy

a Expression and purification of AaVA-1 using a Drosophila expression system. The AaVA-1 gene was cloned into the pMT/BiP/V5-His A expression vector. Recombinant AaVA-1 was expressed and purified using a Cobalt-His column (left panel). Expression was probed using anti-V5 antibody (right panel). The experiments were repeated three times with the similar results. b, c Incubation of AaVA-1 purified protein facilitated ZIKV (b) and DENV (c) infection in THP-1 cells. The infected cells were detected at 24 h postinfection by qRT-PCR. BSA was incubated with the viruses as a mock control. b n = 6 independent samples. c n = 5 independent samples. d, e Incubation of AaVA-1 enhanced the replication of ZIKV and DENV in human moDC (d) and moMØ (e). The same amount of BSA served as a negative control. d n = 5 independent samples. e n = 6 independent samples. f, g Immuno-blockade of AaVA-1 by a murine polyclonal antibody restored the WT-SGE-mediated viral enhancement in human moDC (f) and moMØ (g). Pre-immune sera mixed with SGE served as a mock control. f n = 6 (ZIKV) or n = 5 (DENV) independent samples. g n = 5 (ZIKV) or n = 4 (DENV) independent samples. b–g Human cells were infected with ZIKV and DENV, respectively. The viral doses used in the infection were 0.1 MOI for THP-1, 0.5 MOI for moDC, and 0.1 MOI for moMØ. Gene quantities were normalized against human actin (NM_001101.4). The data are presented as the mean ± SEM. A nonparametric Mann–Whitney test was used for the statistical analysis. *p < 0.05, **p < 0.01. The data were combined based on two independent experiments. Source data are provided as a Source Data file.