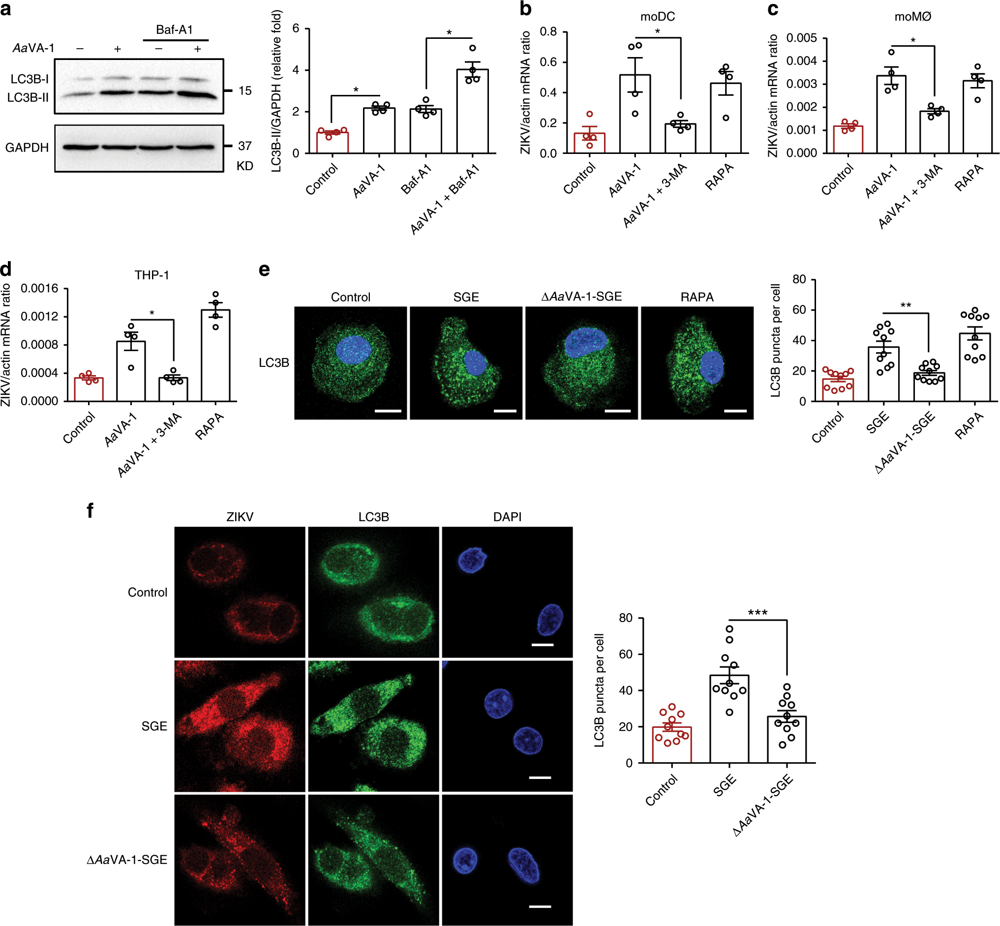
Fig. 4: AaVA-1 facilitates flaviviral infection by activating autophagy.
From: A mosquito salivary protein promotes flavivirus transmission by activation of autophagy

a The role of AaVA-1 in activation of autophagy in human THP-1 cells. AaVA-1 (1 μg/ml) was incubated with THP-1 cells with or without Baf-A1. An equal amount of BSA served as a mock control. At 6 h post incubation, autophagy activity was assessed by western blotting with anti-LC3B antibody (left panel), and quantification of the signaling intensity of LC3B-II relative to GAPDH (right panel). n = 4 independent experiments. b–d Interruption of autophagy with the antagonist 3-MA impaired AaVA-1-mediated ZIKV enhancement in moDC (b), moMØ (c), and THP-1 cells (d). AaVA-1 (1 μg/ml) was incubated with the cells with or without 5 mM 3-MA. An equal amount of BSA served as a mock control. The autophagy agonist RAPA was used as a positive control. At 24 h post incubation, the viral load was detected by qRT-PCR. Gene quantities were normalized against human actin (NM_001101.4). n = 4 independent samples. The experiments were repeated three times with the similar results. e, f AaVA-1 in the A. aegypti SGE enhanced both antophagic activation and ZIKV replication in human moMØ. Human moMØ cells were infected by ZIKV (0.1 MOI) in combination with either ΔAaVA-1-SGE or WT-SGE. e After 6 h infection, the cells were stained with LC3B (Green) antibody (left panel). RAPA served as a positive control. LC3B puncta were quantified in the right panel. f After 48 h infection, the cells were then stained with both LC3B (Green) and flavivirus E protein (4G2) (Red) antibodies. LC3B puncta were quantified in the right panel. The nuclei were stained with DAPI. Images were examined by Zeiss LSM 780 meta confocal microscopy. Scale bars, 10 μm. n = 10 cells per group. The experiments were repeated three times with the similar results. a–f The data are presented as the mean ± SEM. A nonparametric Mann–Whitney test was used for the statistical analysis. *p < 0.05, **p < 0.01, ***p < 0.001. Source data are provided as a Source Data file.