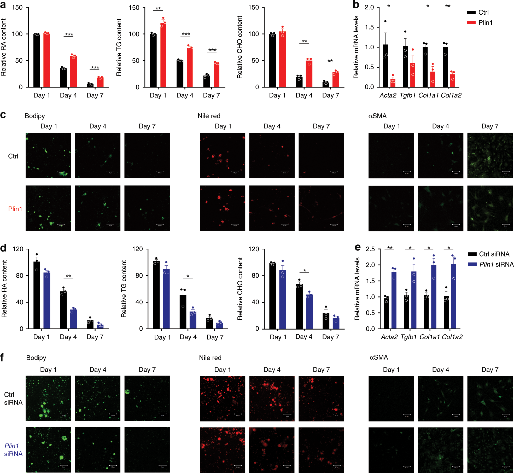
Fig. 8: LD stabilization by Plin1 prevents HSC activation.
From: SUMOylation inhibitors synergize with FXR agonists in combating liver fibrosis

a–c Plin1 overexpression precluded LD loss and HSC activation (n = 3 biologically independent samples within these experiments). a Lipids quantitation. b mRNA expression of pro-fibrotic genes. c Bodipy, Nile red, and α-SMA staining of cells (representative of n = 3 biologically independent samples). d–f Plin1 knock-down aggravated LD loss and HSC activation (n = 3 biologically independent samples within these experiments). d Lipids quantitation. e Pro-fibrotic gene mRNA levels. f Bodipy, Nile red, and α-SMA staining of cells (representative of n = 3 biologically independent samples. Scale bar, 50 μm). Results are mean ± SEM, *P < 0.05, **P < 0.01, as assessed with Student’s t-test or ANOVA.