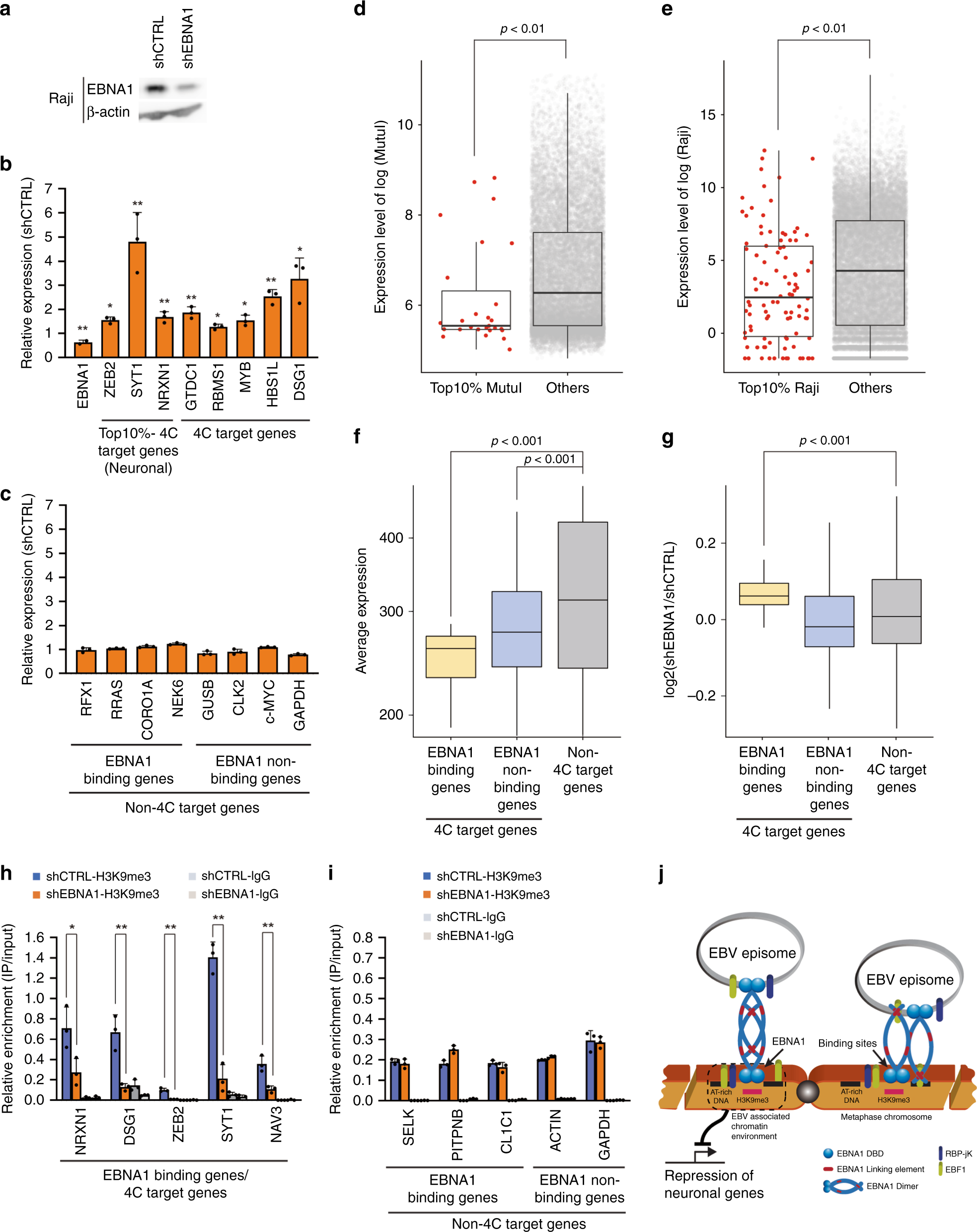
Fig. 6: EBNA1-dependent transcriptional repression of host genes at EBV docking sites.
From: Epigenetic specifications of host chromosome docking sites for latent Epstein-Barr virus

a Raji cells were transduced with lentivirus containing shCTRL (Control) or shEBNA1 targeting vectors. Cells were selected for puromycin resistance and assayed at 7 days post-selection by western blotting for EBNA1 or Actin. b, c RT-qPCR analysis of mRNA expression in Raji cells transduced with shCTRL or shEBNA1 for EBNA1 or cellular top 10%-4C neuronal target genes or general 4C target genes (panel b) or non-4C target genes (panel c). RNA expression is shown as fold over shControl and p-values are calculated relative to shControl. Error bar represents the standard deviation and P-value were calculated by two-sided Student t-test. n = 3. d, e The average mRNA expression for genes positioned in Top10% 4C targets or non-4C targets in MutuI (panel c) and Raji (panel d) cells. f Average expression levels for 4C target genes with EBNA1 binding sites (yellow, gene number: 124) or without binding sites (blue, gene number: 241) compared to non-4C associated genes (gray, gene number: 26,847). g Differential expression of shEBNA1 relative to shCTRL in Raji cells for 4C target genes with EBNA1 binding sites or without EBNA1 binding sites. Distribution for genes relative to 4C peaks was calculated for a randomly selected 100 genes for each category, and repeated 100 times. Boxplot showed the distribution (n = 100) of these averages. All boxplots show center quartiles, midlines show medians and whiskers extend to the data points, which are no more than 1.5× the interquartile range from the box. P-value were calculated by two-sided Mann–Whitney U test. h, i ChIP-qPCR for H3K9me3 or control IgG in shEBNA1 or shCTRL transduced Raji cells at EBNA1 binding sites in 4C target gene loci (panel h) or at non-4C gene loc with or without EBNA1 binding site loci (panel i). Error bar represents the standard deviation and P-value were calculated by two-sided Student t-test. n = 3. j Schematic model shows EBNA1 mediated genomic association between EBV episome and host chromosomes at locations enriched for H3K9me3, AT rich sequences, EBF1 and RBP-jK binding sites where are often observed in repressed neuronal genes. *P < 0.05; **P < 0.01.