Fig. 1: Peripheral nerve injury (PNI) causes a loss of inhibitory synapses.
From: Enhancing neuronal chloride extrusion rescues α2/α3 GABAA-mediated analgesia in neuropathic pain

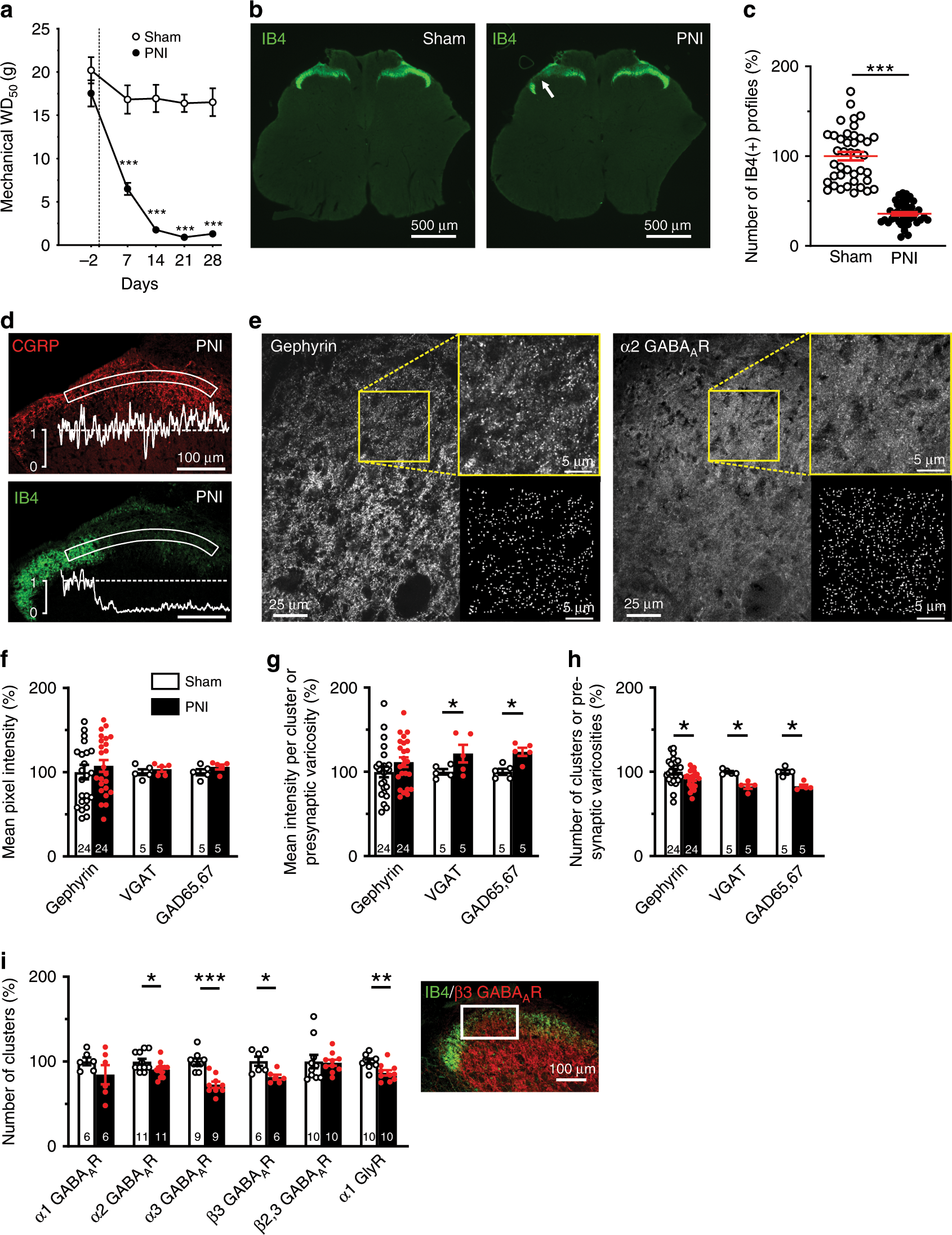
a Time course of the change in paw withdrawal threshold (WD50) to mechanical stimulation following PNI in contrast to sham operated rats (n = 36 rats, 18 shams and 18 PNIs). In this study, all sham or PNI rats were used between day 14 and 28 post-surgery. b Loss of IB4(+) terminals in the ipsilateral SDH (arrow). c Quantification of the number of IB4(+) terminals in sham and PNI rats (n = 82 rats, 40 shams and 42 PNIs). d Intensity profiles of IB4 and CGRP immunolabeling in the superficial ipsilateral SDH from PNI rats. e Example confocal images of gephyrin and α2 GABAAR immunolabeling in the SDH to illustrate the binary mask segmentation of clusters (right insets). f–h Quantification of: the overall mean pixel intensity f, the mean intensity per cluster g, and the number of clusters h for selected inhibitory synaptic markers in the area defined by the loss of IB4 labeling in PNI rats and corresponding area in sham-operated rats (Fig. 1b, d). i Quantification of the number of clusters for a subset of GABAA and glycine receptor subunits in the area defined for Fig. 1f-h. Inset: example immunolabeling in the region of interest defined by the loss of IB4 labeling. IB4, isolectin B4; CGRP, calcitonin gene related protein; VGAT, Vesicular GABA Transporter. GAD65,67, Glutamatic Acid Decarboxylases 65 and 67; WD50, 50% paw withdrawal threshold. Number in each bar represents the number of sham or PNI rats used. Error bars in all panels represent S.E.M. (*P < 0.05; **P < 0.01; ***P < 0.001). Source data is available as a Source Data file.