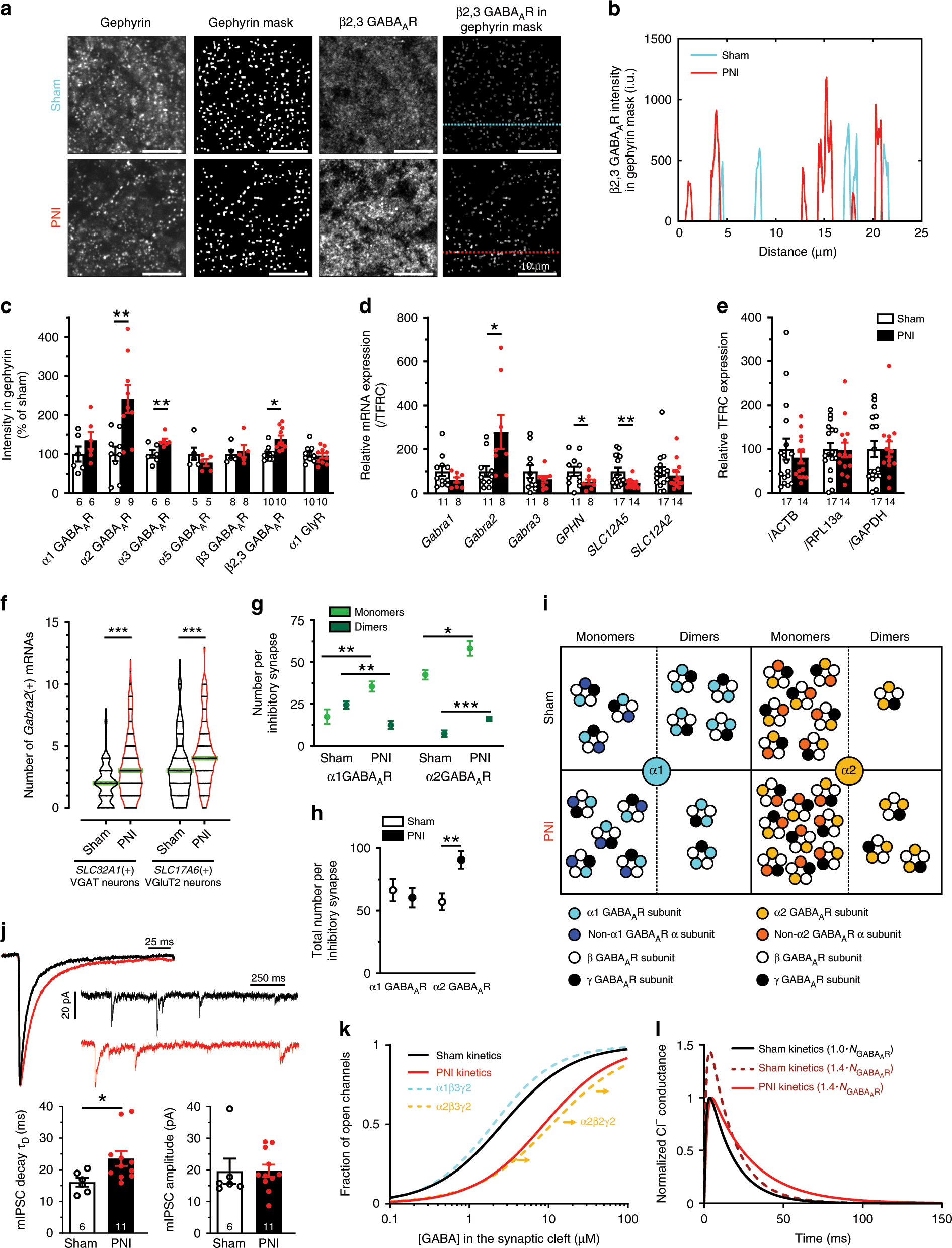
Fig. 2: Postsynaptic scaling and GABAAR subunit switch after peripheral nerve injury (PNI).
From: Enhancing neuronal chloride extrusion rescues α2/α3 GABAA-mediated analgesia in neuropathic pain

a Illustration of the approach used to analyze immunostaining at gephyrin(+) postsynaptic sites, from left to right: gephyrin immunostaining; its binarization (gephyrin mask); β2,3 GABAAR immunostaining in gray scale; the product of the gephyrin mask with the image of the β2,3 GABAAR immunostaining allowing the quantification of intensity of immunolabelled GABAARs specifically at inhibitory postsynaptic sites. b Profile plot examples of the β2,3 GABAAR immunolabelling intensity in sham vs. PNI animals. c Bar graph summarizing the results obtained for GABAAR and α1 GlyR subunits at synapses defined by gephyrin. d qRT-PCR in the ipsilateral SDH of Gabra1, Gabra2, Gabra3, GPHN (gephyrin), SLC12A5 (KCC2) and SLC12A2 (NKCC1) mRNAs in shams vs. PNIs. e The house-keeping gene TFRC compared to three other house-keeping genes known to be stable after PNI (ACTB, RPL13a and GAPDH). f Violin plot of Gabra2 mRNA copy index detected by RNAscope in 5 μm-thick z-stack spinal cord sections, in inhibitory SLC32A1(+) and excitatory SLC17A6(+) neurons of sham and PNI rats. g Spatial Intensity distribution analysis (SpIDA) of the α1 and α2 GABAAR monomers or dimers within gephyrin clusters in sham vs. PNI rats. h Total number of the α1 and α2 GABAARs (-mers) in shams vs. PNIs. i Schematic representation of the distribution of oligomerization states for these two subunits in sham vs. PNI rats. j Quantitative analysis of the decay time-constant (τD) and amplitude of GABAAR mIPSCs in sham vs. PNI rats. Insets: representative electrophysiological traces of GABAA mIPSC recordings along with superimposed averaged traces (of the 100 first detected mIPSCs). k Computer simulations showing the fraction of open GABAA channels as a function of GABA concentration in the synaptic cleft in sham and PNI rats. For comparison, these relations for pure α1β3γ2 (blue) and α2β3γ2 (orange) GABAAR stoichiometries39, 41 are also shown. As illustrated by the orange arrows, α2β2γ2 channels are supposed to have slower kinetics than α2β3γ2 channel41. l Computer simulations of Cl− conductance during a synaptic event in sham (black) and PNI (red) rats as well as with the assumption of a conductance increase without a change in affinity (i.e., no synaptic switch in GABAAR subunit stoichiometry modifying the affinity for GABA, dashed purple line). i.u., intensity unit. (*P < 0.05; **P < 0.01; ***P < 0.001). Source data is available as a Source Data file.