Fig. 4: Pharmacological characterization of L838,417- and CLP257-induced analgesia.
From: Enhancing neuronal chloride extrusion rescues α2/α3 GABAA-mediated analgesia in neuropathic pain

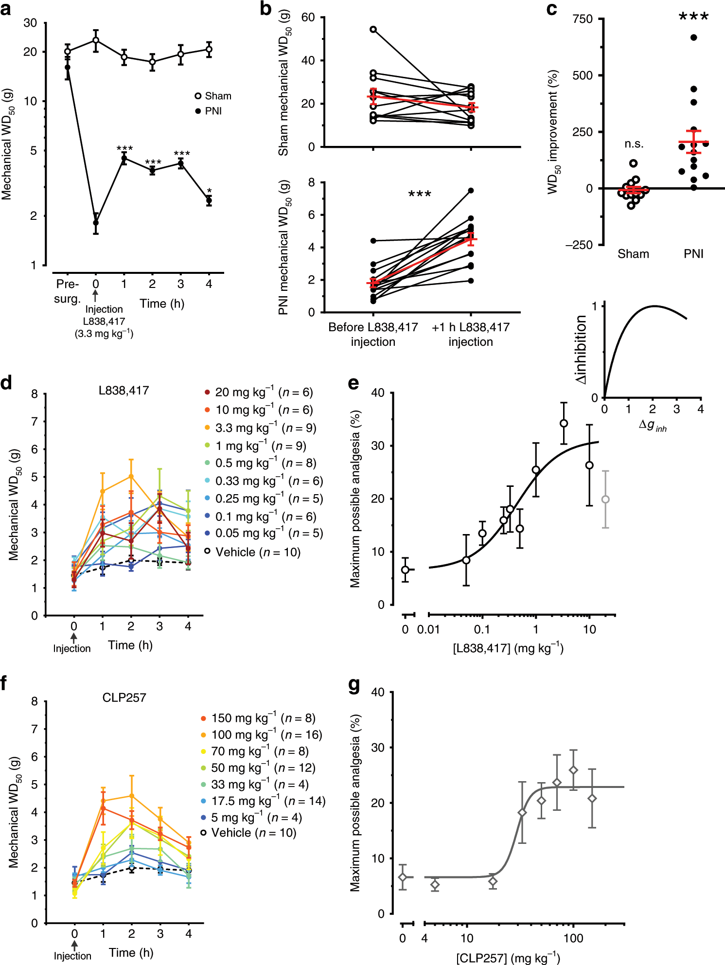
a Variations in mechanical WD50 thresholds over 4 h after IP injection of L838,417 (3.3 mg kg−1) in sham and PNI rats, 14–28 day post-surgery. b Mechanical WD50 thresholds were measured −1 h/+ 1 h of L838,417 injection in shams and in PNIs. c Percentages of change between the two time points in shams vs. PNIs. d Partial reversal of mechanical allodynia by different doses of IP injected L838,417 in PNI rats. Animals were tested every hour and followed for 4 h. e Dose-response curve of L838,417 in Fig. 4d and fit curve by the Hill equation with variable slope (Eq. 2 in methods; note that the 20 mg kg−1 data point was ignored in the fit as the value was significantly lower than the one at 3.3 mg kg−1; P < 0.05 paired t-test). Computer simulations (Inset) showing a collapse of net hyperpolarizing anionic current when the inhibitory conductance (ginh) is increased beyond an optimal point. f Partial reversal of mechanical allodynia by increasing doses of IP injected KCC2 enhancer, CLP257 in PNI rats. g Dose-response curve of CLP257 in Fig. 4f and fit curve by the Hill equation with variable slope (Eq. 2 in methods). (*P < 0.05; **P < 0.01; ***P < 0.001). Source data is available as a Source Data file.