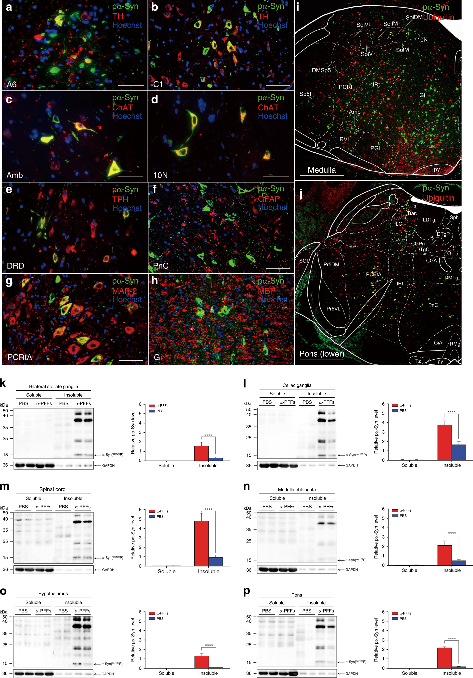
Fig. 2: Double immunofluorescence and Western blot analyses of diseased α-Syn PFFs mice.

a–j Double immunofluorescence analysis of pons and medulla oblongata from α-Syn PFFs mice for pα-Syn (green) with TH in A6 cell group of locus coeruleus (red, a) and C1 cell group of medulla oblongata (red, b), ChAT in ambiguus nucleus (red, c) and dorsal motor nucleus of vagus (red, d), TPH in dorsal raphe nucleus, dorsal part (red, e), GFAP in pontine reticular nucleus, caudal part (red, f), MAP-2 in parvicellular reticular nucleus, alpha part (red, g), MBP in gigantocellular reticular nucleus (red, h), ubiquitin in medulla (red, i) and pons (red, j). Co-immunolabeling is represented by signal in yellow. Cell nuclei were counterstained with Hoechst33258 (blue, a-h). [Scale bars, 40 µm (a, c, d, e, g); 50 µm (b, f, h); 500 µm (i, j)]. (k–p) Representative immunoblots of α-Syn in the soluble and insoluble fractions of bilateral stellate ganglia (k), celiac ganglia (l), spinal cord (m), medulla oblongata (n), hypothalamus (o), and pons (p) using the α-Syn (Ser129P) antibody (left of each panel). Blots were probed for GAPDH as a loading control (bottom). Molecular weight markers of migrated protein standards are expressed in kDa. Quantification of soluble and insoluble α-Syn levels in bilateral stellate ganglia, celiac ganglia, spinal cord, medulla oblongata, pons, and hypothalamus (right of each panel, n = 3 animals per group). The error bar in panels k-p represents the standard deviation (SD). Data are the means ± SD. Statistical significance was analyzed using the Student’s t test and Mann–Whitney test, *P < 0.05; n.s., non-significant. Source data is available as a Source Data file.