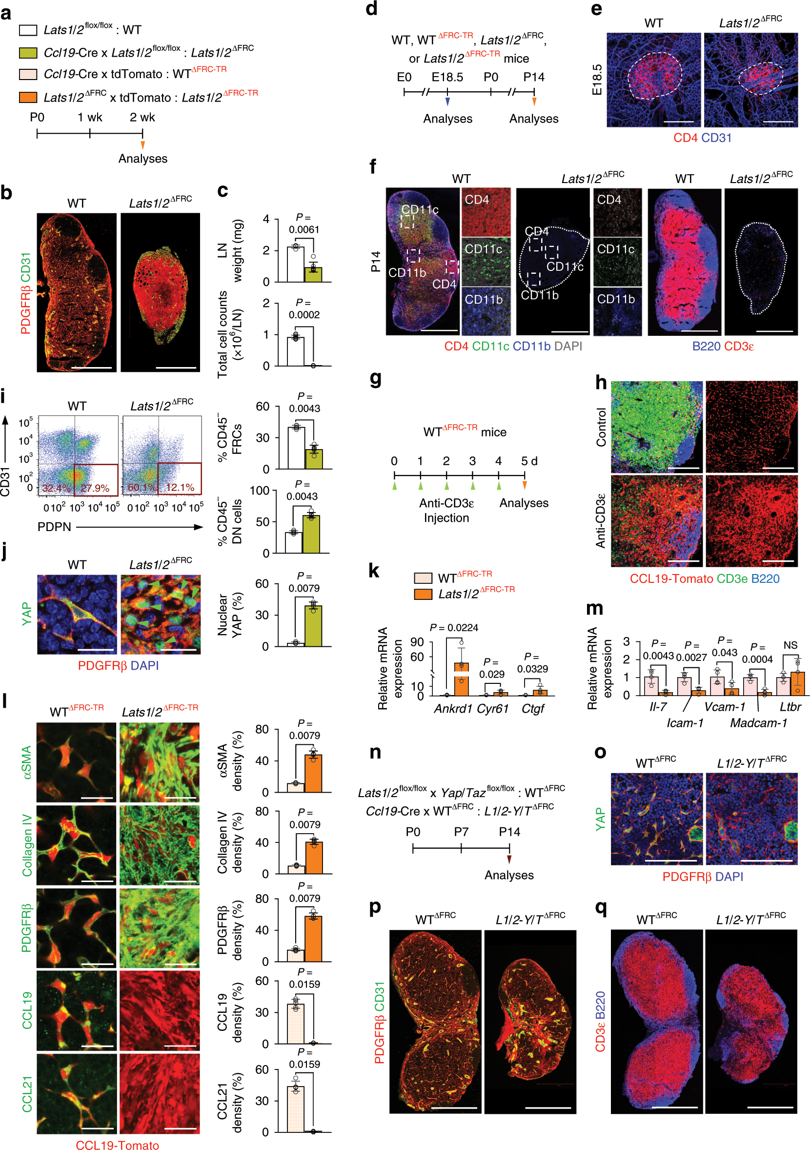
Fig. 2: YAP/TAZ hyperactivation impairs differentiation and maturation of FRCs.
From: YAP/TAZ direct commitment and maturation of lymph node fibroblastic reticular cells

a Diagram for analyses of indicated mice at P14. b Representative images of PDGFRβ+ FRCs and CD31+ vessels in WT and Lats1/2∆FRC mice (n = 5). Scale bars, 500 µm. c Comparisons of LN weight (n = 4–7) and total number of cells (n = 6–10) in WT and Lats1/2∆FRC mice. d Diagram for analyses of indicated mice at E18.5 or P14. e Representative images of LN anlagen (dashed line) at E18.5 showing CD4+ LTi cells in WT and Lats1/2ΔFRC mice (n = 6). Scale bars, 200 μm. f, Representative images of indicated markers (dashed box) within the inguinal LN (dotted-line) in WT and Lats1/2ΔFRC mice at P14 (n = 6). Scale bars, 500 µm. g, h Diagram and representative images for analyses of WTΔFRC-TR mice (n = 6) that were injected with anti-CD3ε for 5 days to induce T cell depletion. Scale bars, 100 μm. i Representative flow cytometric plots and comparison of proportion of PDPN+CD31− FRCs (red box) and PDPN−CD31− double-negative (DN) cells of skin-draining LNs in WT and Lats1/2∆FRC (n = 5–6) mice. j Representative images and comparison of YAP expression and nuclear localization (green-arrowheads) in LN of WT and Lats1/2∆FRC mice (n = 5). Scale bars, 20 µm. k Comparison of indicated mRNA expression in FRCs sorted from WTΔFRC-TR and Lats1/2iΔFRC-TR mice (n = 4). l Representative images and comparisons of indicated marker expressions in LNs of WT and Lats1/2∆FRC mice (n = 4–5). Scale bars, 20 µm. m Comparison of indicated mRNA expression in FRCs sorted from WTΔFRC-TR and Lats1/2iΔFRC-TR mice. n Diagram for analyses of indicated mice at P14. o Representative images of YAP expression in LNs of WT and L1/2-Y/T∆FRCmice. Scale bars, 100 µm. p, q Representative images of indicated markers in LNs of WT and L1/2-Y/T∆FRC mice. Scale bars, 500 µm. Unless otherwise denoted, each dot indicates a value obtained from inguinal LN and n = 4 mice. Horizontal bars indicate mean ± SD and P values versus WT or WTΔFRC-TR by two‐tailed Mann‐Whitney U test except for (k) and (m) (two-tailed Student’s t-test). NS, not significant.