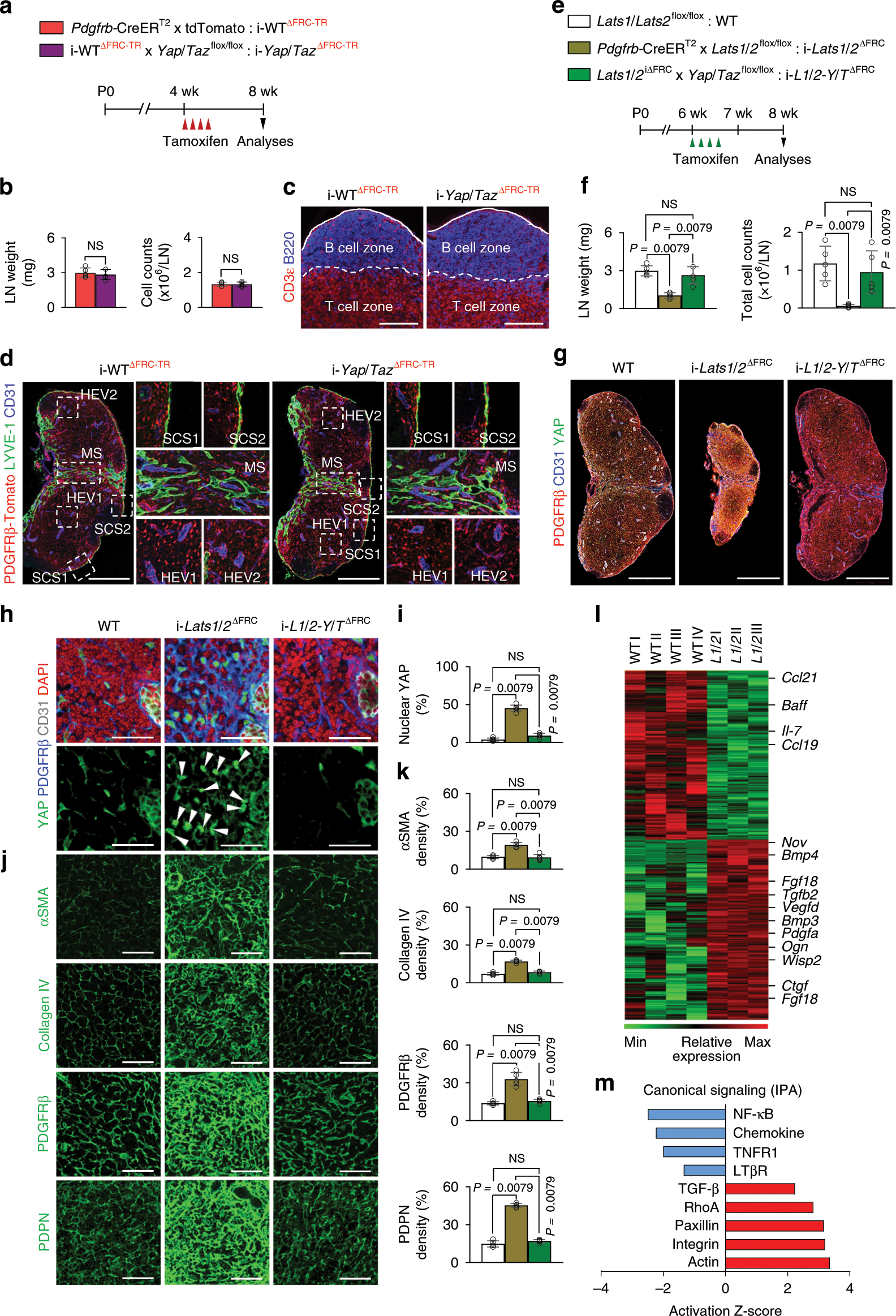
Fig. 3: Canonical Hippo pathway LATS1/2-YAP/TAZ governs FRCs.
From: YAP/TAZ direct commitment and maturation of lymph node fibroblastic reticular cells

a Diagram for generation of indicated mice and their analyses at 8-weeks old after the tamoxifen injection from 4-weeks old. b Comparisons of the inguinal LN weight and cellularity within the inguinal LN in i-WTΔFRC-TR and i-Yap/TazΔFRC-TR mice. c Representative images of intact border between B and T cell zones (white dashed line) beneath the LN capsule (white line) in i-WTΔFRC-TR and i-Yap/TazΔFRC-TR mice (n = 4). Scale bars, 200 μm. d Representative images of preserved LYVE-1+ lymphatic vessels and CD31+ blood vessels within the inguinal LN in i-WTΔFRC-TR and i-Yap/TazΔFRC-TR mice (n = 4). The regions within the white dashed-line box around subcapsular sinuses (SCS), medullary sinus (MS) and HEVs are magnified as indicated. Scale bars, 500 μm. e Diagram for generation of indicated mice for their analyses at 8-weeks old after the tamoxifen delivery from 6-weeks old. f Comparisons of the inguinal LN weight and total number of cells within the inguinal LN in WT, i-Lats1/2∆FRC or i-L1/2-Y/T∆FRC mice. g Representative images of inguinal LN in WT, i-Lats1/2∆FRC or i-L1/2-Y/T∆FRC mice. Scale bars, 500 μm. h, i Representative images and comparison of YAP nuclear localization (white arrowheads) in inguinal LN of WT, i-Lats1/2∆FRC or i-L1/2-Y/T∆FRC mice. Scale bars, 40 µm. j, k Representative images and comparisons of indicated marker expressions in FRCs around T cell zone of inguinal LN in WT, i-Lats1/2∆FRC or i-L1/2-Y/T∆FRC mice. Scale bars, 60 µm. l Heatmap and hierarchical clustering of differentially expressed genes of RNA-Seq data in isolated FRCs from WT and i-Lats1/2∆FRC mice and list of selected downregulated genes (green) encoding cytokines and chemokines and upregulated genes (red) involved in TGF-β signaling. m Canonical IPA-annotated pathways listed in absolute IPA activation Z-score (P < 0.05) to identify potential activation or inhibition of indicated signaling pathways in isolated FRCs from i-Lats1/2∆FRC mice compared with WT. Unless otherwise denoted, each dot indicates a value obtained from one mouse and n = 5 mice/group pooled from two independent experiments. Horizontal bars indicate mean ± SD and P values versus WT, i-WTΔFRC-TR or i-Lats1/2∆FRC by two‐tailed Mann‐Whitney U test. NS, not significant.