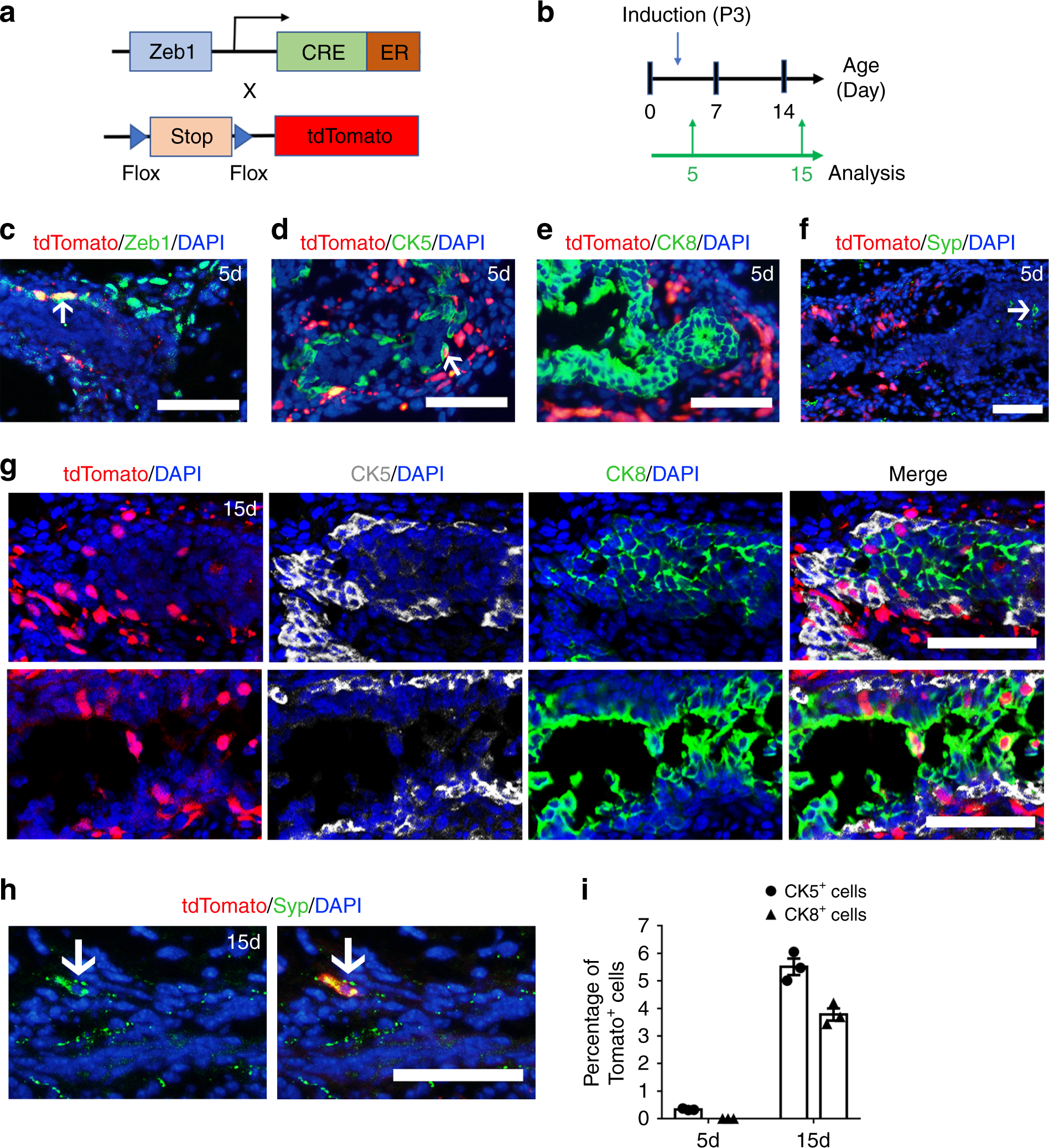
Fig. 4: Lineage tracing supports the multipotency of Zeb1+ basal cells.
From: Identification of a Zeb1 expressing basal stem cell subpopulation in the prostate

a Strategy to target tdTomato expression in Zeb1 expressing basal cells in vivo. b Illustration of protocols to trace the fate of Zeb1+ basal cells during prostate postnatal development. c Zeb1 and tdTomato co-staining of prostate sections from Zeb1-CreERT2/tdTomato mice shows that tdTomato marks Zeb1 expressing cells. d–f tdTomato expression is found in CK5+ basal cells, but not in CK8+ luminal cells and Syp+. neuroendocrine cells from Zeb1-CreERT2/tdTomato mouse prostates at 2 days after tamoxifen administration. g Clusters of CK5+ CK8− tdTomato+ cells can be detected in the outer basal cell layer and CK5−CK8+ tdTomato+ cells can be found in the inner luminal compartment at 12 days after tamoxifen induction. h Syp+ neuroendocrine cells are marked with tdTomato at 12 days post induction. i Percentage of tdTomato+ cells in CK5+ and CK8+ cells at 2 days and 12 days after tamoxifen administration to postnatal day 3 mice. (n = 3 mice. Source data are provided as a Source Data file.). (In this figure, at least 20 sections each mouse prepared from 3 mouse prostates were analyzed. At least 60 fields for each immunostaining experiment were collected for analysis. Data are analyzed by Student’s t-test and are presented as mean + s.e.m. All scale bars = 50 μm.).