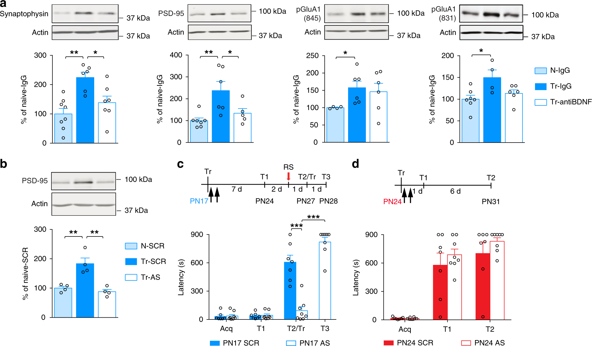
Fig. 2: Learning-induced de novo PSD-95 synthesis is required for infantile memory formation.
From: Early life experiences selectively mature learning and memory abilities

a Examples and densitometric western blot analyses of synaptophysin, PSD-95, pGluA1(845), and pGluA1(831) carried out with dHC whole-protein extracts obtained from PN17 naive (N) and trained (Tr) rats, which received a bilateral hippocampal injection of IgG (N-IgG: n = 4–8 rats; Tr-IgG: n = 4–6 rats) or anti-BDNF (Tr-anti-BDNF: n = 5–7 rats) 30 min before training. Rats were euthanized 24 h after training. Data are expressed as mean percentage ± s.e.m. of the value in naive rats injected with IgG. *P < 0.05, **P < 0.01 (one-way ANOVA followed by Tukey’s multiple comparisons test). b Examples and PSD-95 densitometric western blot analyses of dHC extracts obtained from naive (N) and trained (Tr) rats, which received two hippocampal injections of scrambled (SCR) (n = 4 rats per group) or PSD-95-antisense ODN (AS) (n = 4 rats), the first immediately after training at PN17 and the second 6 h later. Rats were euthanized 24 h after training. Data are expressed as mean percentage ± s.e.m. of the value in naive rats injected with SCR. **P < 0.01 (one-way ANOVA followed by Tukey’s multiple comparison test). c, d Mean latency ± s.e.m. (in seconds, s) of rats injected twice (black arrows) in the dHC with either SCR (n = 7 rats) or AS (n = 8 rats) against PSD-95, immediately after and 6 h after training at PN17 (c), or at PN24 (d). Acq: latency to enter the dark side of the chamber at training (Tr). Rats trained at PN17 were tested 7 days later (T1), and 2 days later received a reminder shock (RS), followed by another memory retention test 1 day later (T2). At T2, upon entering the shock compartment, rats were trained again (Tr) and tested 1 day later (T3). Rats trained at PN24 were tested 1 day after training (T1) and again 6 days later (T2). ***P < 0.001 (two-way repeated measures (RM) ANOVA followed by Bonferroni’s multiple comparisons test). For detailed statistical information, see Supplementary Tables 2–4.