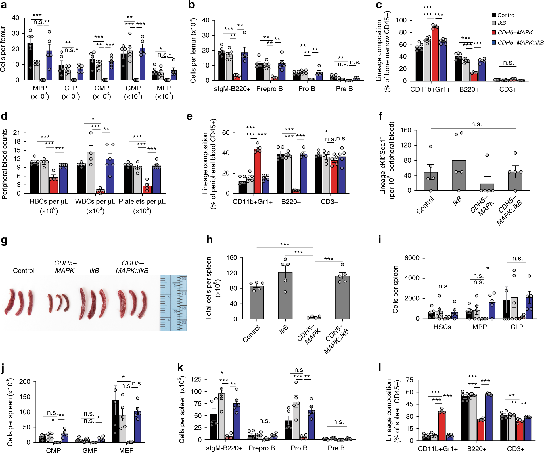
Fig. 5: Endothelial NF-κB inhibition restores hematopoietic progenitor activity in CDH5-MAPK mice.

a, b Total cells per femur of the indicated hematopoietic progenitors estimated by flow cytometry (n = 4–5 mice/cohort). Gating strategy described in Supplementary Fig. 2e, f. c Lineage composition of CD45+ cells within BM (n = 4–5 mice/cohort). d Steady-state peripheral blood counts (n = 4–6 mice/cohort). e Lineage composition of CD45+ cells within peripheral blood (n = 5 mice/cohort). f HSPC frequency in peripheral blood (n = 5 mice/cohort). g Gross images of spleen from the indicated genotypes. h Spleen cellularity in the indicated genotypes (n = 4–5 mice/cohort). i–k Total cells per spleen of the indicated hematopoietic progenitors (n = 4–5 mice/cohort). l Lineage composition of CD45+ cells within spleen (n = 4–5 mice/cohort). Note that crossing CDH5-MAPK with Tie2.IkB-SS mice (CDH5-MAPK::IkB) restores the hematopoietic and HSPC attributes of CDH5-MAPK mice to control levels. Error bars represent sample mean ± SEM. One-way ANOVA for multiple comparisons and Tukey’s correction was performed to determine significance. *P ≤ 0.05; **P < 0.01; ***P < 0.001; n.s.P > 0.05.