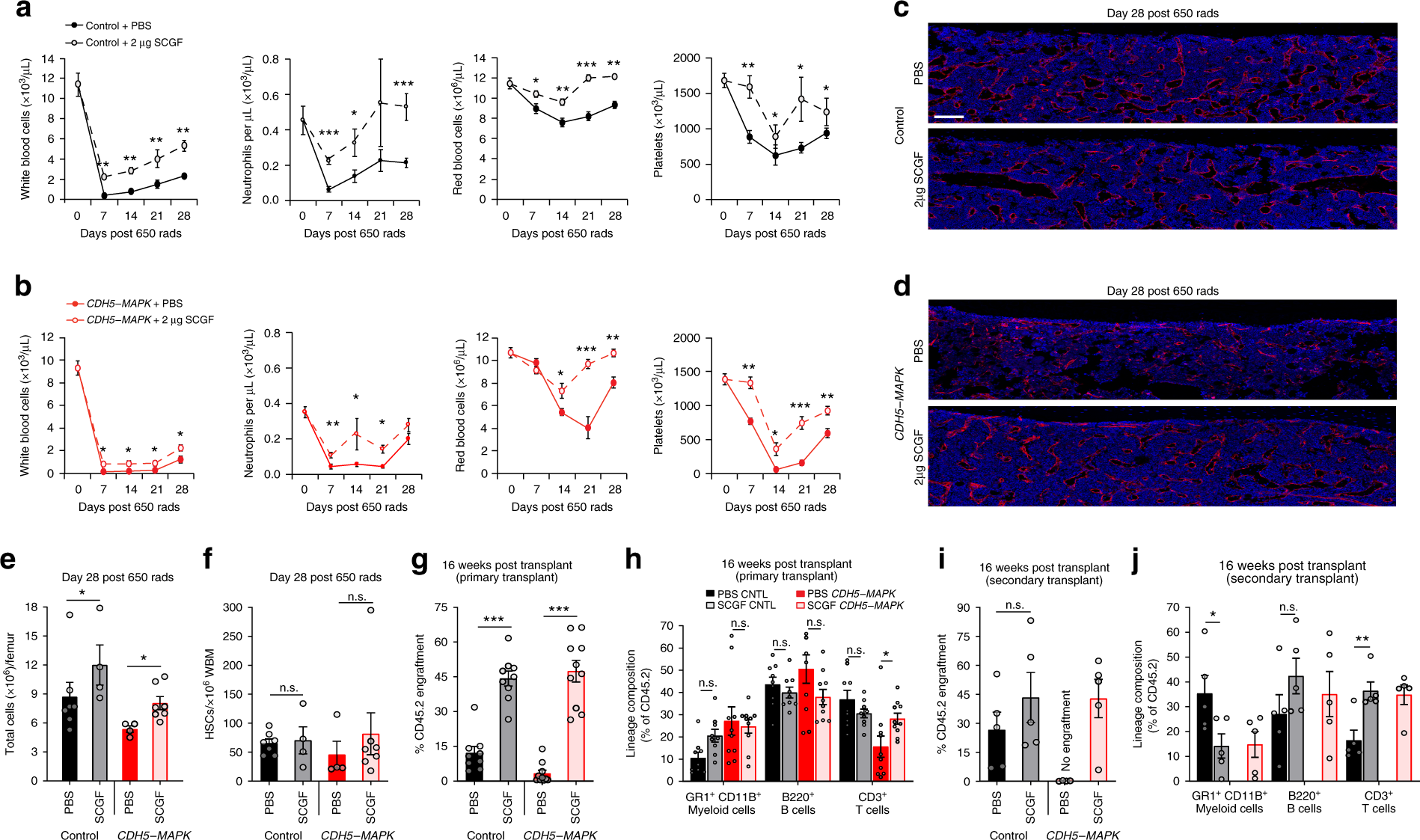
Fig. 9: SCGF enhances hematopoietic regeneration following myelosuppressive injury.

a, b Following 650 rad of irradiation, 2 μg of SCGF was infused on alternate days into control and CDH5-MAPK mice for a total of seven injections starting at Day +1 and hematopoietic recovery was assessed for 28 days. SCGF infusion promoted a significant increase in white blood cell, neutrophil, red blood cell, and platelet recovery at indicated time points in a control mice (n = 6–7 mice/cohort) as well as b CDH5-MAPK mice (n = 7–8 mice/cohort). c, d Representative immunofluorescence images of femurs intravitally labeled with a vascular-specific CD144/VEcadherin antibody (red) at 28 days following irradiation demonstrating that SCGF infusion improved vascular recovery in both c control mice as well as d CDH5-MAPK mice. e Total cells per femur (n = 4–7 mice/cohort). f Frequency of phenotypic HSCs per 106 femur cells assessed by flow cytometry (n = 4–7 mice/cohort). g, h Competitive repopulation assays assessing total CD45.2+ cell engraftment and CD45.2+ lineage distribution of donor WBM cells. Donor cells were isolated 28 days post-irradiation from PBS/SCGF-treated control and CDH5-MAPK mice. 2.5 × 106 donor WBM cells (CD45.2) were transplanted with 5 × 105 competitor WBM cells (CD45.1) into pre-conditioned CD45.1 recipient mice (n = 9–10 recipients/cohort; n = 5 donors per cohort). i, j Secondary transplantation assay wherein WBM cells from long-term engrafted primary recipients were isolated and transplanted into pre-conditioned CD45.1 recipient mice. 2 × 106 donor WBM cells were transplanted per secondary recipient (n = 4–5 recipients/cohort; n = 5 donors per cohort). Error bars represent sample mean ± SEM. Statistical significance was determined using two-tailed unpaired Student’s t-test. *P ≤ 0.05; **P < 0.01; ***P < 0.001; n.s.P > 0.05.