Fig. 1: TBC1D9 is involved in TBK1 activation independent of GAP activity.
From: TBC1D9 regulates TBK1 activation through Ca2+ signaling in selective autophagy

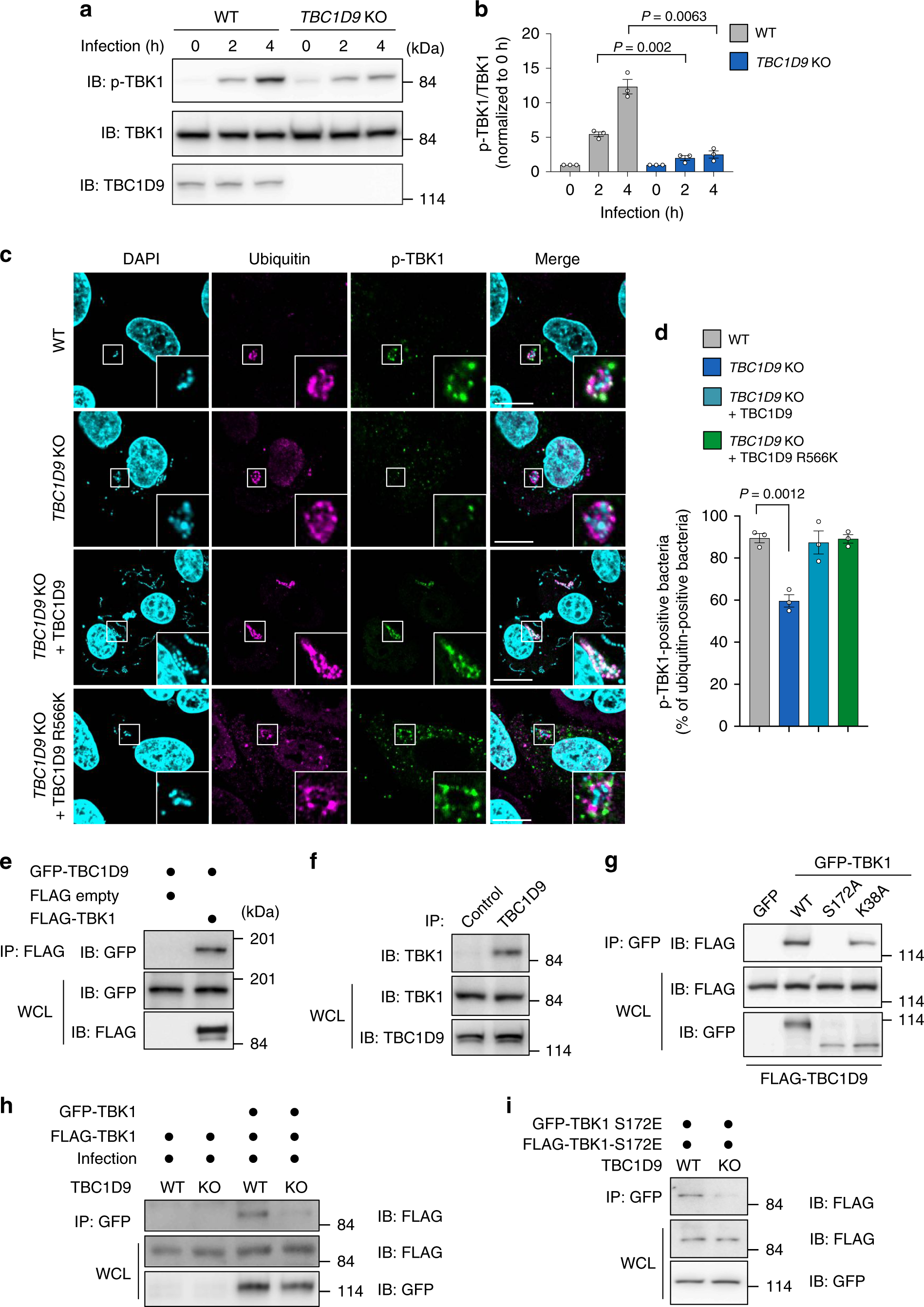
a, b Western blots of WT or TBC1D9-KO cells during GAS infection. a HeLa WT or TBC1D9-KO cells were infected with GAS for the indicated times and analyzed by western blot. b Quantification of the p-TBK1/TBK1 ratio. c, d HeLa WT, TBC1D9-KO, TBC1D9-overexpressing TBC1D9-KO, and TBC1D9 R566K-overexpressing TBC1D9-KO cells were infected with GAS for 4 h, fixed, and immunostained for ubiquitin (magenta) and p-TBK1 (green). Cellular and bacterial DNA were stained with DAPI (cyan). c Representative confocal images and d quantification of p-TBK1-positive ubiquitin-coated GAS. e Coimmunoprecipitation of GFP-TBC1D9 and FLAG-TBK1. f Coimmunoprecipitation of endogenous TBC1D9 and TBK1. g Coimmunoprecipitation of GFP-TBK1 WT, S172A, K38A, and FLAG-TBC1D9. h Coimmunoprecipitation of GFP-TBK1 and FLAG-TBK1 in GAS-infected HeLa WT or TBC1D9-KO cells. i Coimmunoprecipitation of GFP-TBK1-S172E and FLAG-TBK1-S172E in HeLa WT or TBC1D9-KO cells. Scale bars, 10 μm. Data in (b) and (d) (n > 200 cells per condition) represent the mean ± SEM of three independent experiments. P values calculated by two-tailed Student’s t test.